Добавить в корзинуПозвонить
Найти в Дзене
Татаринка

ШОТЛАНДСКИЙ ВИСКИ - история,технология и факты.

ШОТЛАНДСКИЙ ВИСКИ Уже в XV веке дистилляция была распространенным занятием в Шотландии. И особую роль в становлении индустрии производства виски сыграла налоговая политика государства. Правительство неоднократно повышало налоги на виски и контрабандисты (производители виски) скрывались от сборщиков налогов в горах. Именно в этот период шотландский виски пережил эволюцию: подпольные винокуры сушили ячмень при помощи торфа и таким образом открыли вкус солодового виски, известного сегодня на весь мир. Разновидности шотландского виски: · SingleMalt (синглмолт) – односолодовый виски, который изготавливают из соложеного ячменя в пределах одной винокурни. · PureMalt (пьюэмолт) – чистосолодовый виски; это смесь разных односолодовых виски. · Blend (бленд) – купаж однослодовых и зерновых виски. · GrainWhisky (грейн виски)- зерновой виски, главным образом, входит в состав различных блендов, но, иногда разливается по бутылкам отдельно. Отличительная особенность шотландского виски – использовани

ШОТЛАНДСКИЙ ВИСКИ

Уже в XV веке дистилляция была распространенным занятием в Шотландии. И особую роль в становлении индустрии производства виски сыграла налоговая политика государства. Правительство неоднократно повышало налоги на виски и контрабандисты (производители виски) скрывались от сборщиков налогов в горах. Именно в этот период шотландский виски пережил эволюцию: подпольные винокуры сушили ячмень при помощи торфа и таким образом открыли вкус солодового виски, известного сегодня на весь мир.

Разновидности шотландского виски:

· SingleMalt (синглмолт) – односолодовый виски, который изготавливают из соложеного ячменя в пределах одной винокурни.

· PureMalt (пьюэмолт) – чистосолодовый виски; это смесь разных односолодовых виски.

· Blend (бленд) – купаж однослодовых и зерновых виски.

· GrainWhisky (грейн виски)- зерновой виски, главным образом, входит в состав различных блендов, но, иногда разливается по бутылкам отдельно.

Отличительная особенность шотландского виски – использование торфа при копчении солода.При дегустации нам напоминают об этом характерные ароматы дыма, а также ноты вереска и растительные оттенки.

Из-за растущей урбанизации (роста числа городов) спрос на виски стремительно поднимался, новый аппарат давал большое количество спирта с довольно нейтральным вкусом. Уроженец Эдинбурга Эндрю Ашер усовершенствовал процесс получения виски, создав первый бленд. Ашер взял пример с производителей Коньяка, которые смешивают различные спирты, получая купаж, превосходящий по качеству все его составляющие, взятые по отдельности. Вслед за Эшером, купажируя большое количество нейтрального зернового спирта с небольшим количеством ароматного солодового, шотландцы стали изготавливать мягкие и недорогие бленды.

ОДНОСОЛОДОВЫЙ ВИСКИ

SingleMalt (односолодовый виски) – это традиционный шотландский виски, который обычно носит название той винокурни, где был изготовлен. Обычный виски может быть получен только из ячменя, соложенного и высушенного при помощи горящего торфа. Синглмолт всегда производится только на одной винокурне.

Сырье. Ячмень, торф и вода, служащие сырьем для односолодового виски, а также перегонные аппараты, бочки и атмосфера, в которой проходит выдержка, образуют конечный вкус напитка.

Торф. Торф – это особенность Шотландии. Он состоит из остатков листьев и различных растений, в том числе из вереска, и иногда пропитан морской пеной. Цвет – совсем темный, даже черный на севере и более светлый, коричневый на юге. Торф используется для соложения ячменя. Он плохо горит, выделяя дым с характерным ароматом, который въедается в солод и наделяет виски особыми чертами характера. Так, в лучших виски встречаются ароматы различных цветов и растений. Разумеется, ароматические особенности дыма зависят от состава торфа.

Вода. Ей уделяется особое внимание, она должна быть экологически чистой. Шотландская вода является слабоминеральной. После фильтрации ее используют как минимум, 3 раза:

· Во время замачивания зерна впитывают воду, необходимую для прорастания;

· Во время варки вода растворяет крахмал, извлекая ароматические вещества и элементы, необходимые для брожения;

· Добавленная в виски перед розливом по бутылкам вода снижает его крепость.

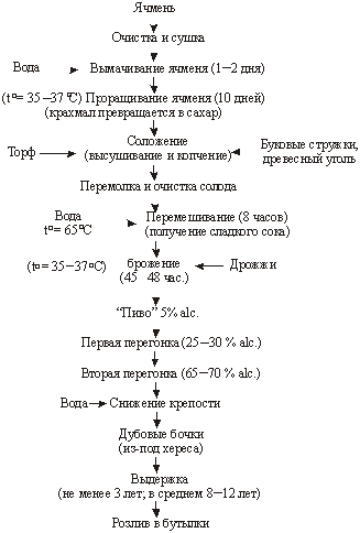
ПРОИЗВОДСТВО

Изготовление односолодового виски включает несколько этапов: соложение, варка, перегонка и выдержка. Каждый из этих этапов влияет на вкус напитка.

1.Соложение. Цель соложения – образовать в ячменных зернах разновидность энзима, называемую «диастаза». В дальнейшем диастаза будет способствовать растворению содержащегося в ячмене крахмала и его преобразованию в сахар, который затем под воздействием дрожжей превратится в алкоголь. Кроме того, соложение делает зерна хрупкими, что помогает перемолоть их в муку. Благодаря торфяному дыму солод обретает характерные ароматы.

- подготовка ячменя и вымачивание. Зерна тщательно очищают и перебирают. Затем их вымачивают в течение 48 часов в воде. В концеэтойпроцедуры:

· Ячменное зерно должно легко раздавливаться между пальцами;

· Его можно без проблем раскусить зубами;

прорастание. Вымоченный ячмень раскладывают слоем на полу солодовни, где поддерживается постоянная температура. Для активации контакта с кислородом, зерна регулярно ворошат. Начиная с этого момента процесс прорастания длится 10 дней. За этот период в зернах образуется диастаза, необходимая для последующих процессов. Пророщенный ячмень называют «зеленым солодом». - само соложение. Прорастание резко прерывают, подвергая зеленый солод воздействию высокой температуры. Эта операция проходит в солодильных башнях с крышей в форме пагод, которые составляют типичную часть шотландского пейзажа. Зерно сушат над огнем, в который подбрасывают торф. Зерно ячменя пропитывается дымом и развивает все те особенности, за которые можно будет назвать его «солодом». Интенсивность высушивания, его продолжительность, количество дыма – это элементы, влияющие на вкус будущего виски. Оно варьируется на разных винокурнях.

-2

2. Варка. Этот процесс очень похож на тот, который используется при производстве пива.

· очистка и перемол. Вначале солод отделяют от ненужных ростков и перемалывают в муку.

· смешивание с водой. Полученную муку (grist), постепенно смешивают с горячей водой. Вода с помощью диастазы растворяет крахмал, отделяя его от оставшихся твердых частиц, которые оседают на дне чана. Под действием тепла крахмал превращается в мальтозу, которая, в свою очередь, трансформируется в сахар. После фильтрации получается сладкое сусло (wort), которое направляется на брожение, а остатки сусла (солодовая гуща) идут на кормление домашних животных.

· брожение. В сусло добавляют дрожжи, которые активизируют брожение. Длится оно 45-48 часов. Температура не должна превышать 35-37°С, чтобы не парализовать работу дрожжей. В итоге получается пиво (wash), крепостью около 5% vol. Wash подвергают двум перегонкам в медных аппаратах (potstill), имеющих характерную форму реторты.

-3

3. Перегонка. Пот стилл (potstill) является своего рода символом виски. Его изготавливают из меди, он имеет небольшие размеры в Шотландии и более крупные в Ирландии. Перегонка в Шотландии двойная, в Ирландии тройная.

Производство виски в пот стилл недешево и связано это с большим потреблением энергии, дороговизной обслуживания (кубы чистят каждый раз между двумя дистилляциями) а так же перегонные кубы из-за воздействия высокой температуры страдают от коррозии; кубы приходится часто ремонтировать и менять. Каждая винокурня имеет пот стилл собственной формы и объема.

4. Выдержка. После перегонки в виски добавляют чистую воду для понижения его крепости до 55%. После этого виски помещают в дубовые бочки для выдержки. Бочки используются различные и они по-разному влияют на вкус напитка. Как правило, выдерживают виски в бочках из-под хереса, бурбона или порто. Бочки эти пропитаны своим бывшим содержимым и соответственно передают его ароматы виски, благодаря чему односолодовые виски обладают особенными нотами в аромате и вкусе.

-4

В ходе старения виски через поры в древесине бочки испаряется, этот процесс называют красиво – «доля ангелов». Согласно законодательству, выдержка виски должна быть не меньше 3-х лет. Идеальным возрастом односолодового виски считается 12 лет, но много производителей выдерживают свои напитки, например, и в течение 25 лет и даже 50 лет. Климат в Шотландии влажный и считается благоприятным для выдержки.

После того как виски разливается и укупоривается в бутылки, испарение прекращается и напиток больше не стареет.

ГЕОГРАФИЧЕСКОЕ ПОЛОЖЕНИЕ ШОТЛАНДСКИХ ВИНОКУРЕН

-5

У шотландских синглмолт, как и у знаменитых вин есть определенные районы производства, которые формируют их характер. Аналогично тому, как земля и климат влияют на букет вина, так и земля, вода, климат, люди «рождают» виски. На вкус виски оказывают огромное влияние многочисленные географические, геологические, климатические факторы.

Islay (Айла) – небольшой остров у западного побережья Шотландии (см.карту). Винокурен немного, например, Лафройг, Лагавулин и другие. Климат очень влажный! Виски здесь стареет в исключительно благоприятных условиях и благодаря близости океана обретает характерный аромат йода и соли, и это не фантазия поэтов; не нужно быть профессиональным дегустатором, чтобы почувствовать вкус моря и тумана с острова Айла.

Lowlands (Лоулендс) – обширная низина Шотландии; самый южный и наименее холмистый край страны (см.карту). Здесь получают самые мягкие сорта виски. Например Гленкинчи, МаклеландсЛоулендс.

Highlands (Хайлендс) – «высокие земли» - важнейший район производства виски в Шотландии (см.карту). Это полоса земли шириной 200 км является сердцем Шотландии и пересекает ее с запада на восток. Из-за большой протяженности региона виски очень разнообразны по вкусу, имея ноты йода, соли на побережье или фруктовые ароматы с нотами дыма вдали от него. Наиболее известные производители: Гленморанджи, Синглтон и другие.

Speyside (Спейсайд) – основной район производства виски расположен на северо-востоке Хайлендса. Здесь сконцентрированы наиболее престижные винокурни Хайленда (хотя сейчас Спейсайд признан отдельным регионом в Шотландии). Виски Спейсайда имеют богатый и сложный букет, оставаясь при этом достаточно тонкими. Наиболее яркие представители: Макаллан, Гленливет, Аберлауэр и многие другие.

ЗЕРНОВОЙ ВИСКИ. Данную разновидность применяют главным образом при создании бленда. Сырьем служит соложеный, (но не торфом) а также и несоложеный ячмень, иногда могут использоваться пшеница, овес, кукуруза. Перебродившее сусло перегонят один раз, получая спирт крепостью около 80%, затем разбавляют водой, доводя до крепости 50-60% и выдерживают в дубовых бочках. В соответствии с законодательством только после 3 лет выдержки зерновой спирт может быть назван «виски».

BLEND (КУПАЖИРОВАННЫЙ ВИСКИ). Бленд означает купаж солодовых и зерновых виски и обычно относится только к шотландскому виски. Качество бленда в большой степени определяется теми виски синглмолт, которые входят в его состав.

Пропорции купажа солодовых и зерновых виски, как правило, держатся в секрете. Обычно используют от 15 до 40 односолодовых виски, которые составляют 20-40% купажа, и 2-3 зерновых виски. Ответственность составления бленда лежит на мастере купажирования. Его цель – получить уникальный, с зрения стиля и аромата, виски, который он сможет воспроизводить из года в год. Полученный купаж можно сразу разлить по бутылкам или выдерживать около 6 месяцев в дубовых бочках, что облагораживает напиток и помогает ему оправиться от шока, вызванного встречей разных «характеров». Этот период называется «свадьбой».

Дальше-больше! Подписывайтесь)