Добавить в корзинуПозвонить
Найти в Дзене
LENIVO

Сравниваем звучание лампового усилителя с импульсным и с трансформаторным блоком питания.

Это продолжение статьи Очень простой ламповый усилитель с импульсным блоком питания и с превосходным звуком. Прочитать можно , перейдя по ССЫЛКЕ. В первой статье собрали и отладили макет лампового усилителя SE 6ж4п+6п43п на импульсном блоке питания. Причем, первый каскад выполнен на очень низковольтном режиме. А при применении импульсного блока питания пришлось очень сильно повозиться со схемой. Убрать все электролитические и неполярные конденсаторы по анодному питанию. А также поставить импульсные дроссели по "+" и "-" линиям питания и по анодному питанию, и по накальному питанию. Были подобраны лучшие марки ламп - сравнение было между лампами производства СССР, европейскими лампами и производства США. Выбраны лампы производства СССР. Все подробности в первой части статьи. Было проведено сравнение режимов выходного каскада в триодном и ультра линейном включении. Ультра линейный режим был признан лучше по звуку для данной конфигурации схемы. Звук ОЧЕНЬ понравился, но в звуке прояви

Это продолжение статьи Очень простой ламповый усилитель с импульсным блоком питания и с превосходным звуком. Прочитать можно , перейдя по ССЫЛКЕ.

В первой статье собрали и отладили макет лампового усилителя SE 6ж4п+6п43п на импульсном блоке питания. Причем, первый каскад выполнен на очень низковольтном режиме. А при применении импульсного блока питания пришлось очень сильно повозиться со схемой. Убрать все электролитические и неполярные конденсаторы по анодному питанию. А также поставить импульсные дроссели по "+" и "-" линиям питания и по анодному питанию, и по накальному питанию. Были подобраны лучшие марки ламп - сравнение было между лампами производства СССР, европейскими лампами и производства США. Выбраны лампы производства СССР. Все подробности в первой части статьи.

Было проведено сравнение режимов выходного каскада в триодном и ультра линейном включении. Ультра линейный режим был признан лучше по звуку для данной конфигурации схемы.

Макет лампового усилителя SE 6ж4п+6п43п с импульсным блоком питания
Макет лампового усилителя SE 6ж4п+6п43п с импульсным блоком питания
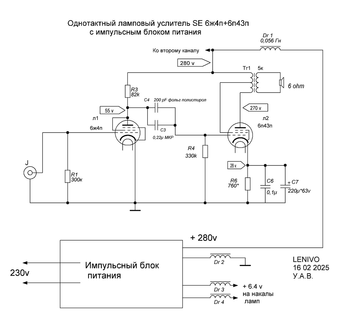
Схема лампового усилителя SE 6ж4п+6п43п с импульсным блоком питания
Схема лампового усилителя SE 6ж4п+6п43п с импульсным блоком питания

Звук ОЧЕНЬ понравился, но в звуке проявился ряд моментов из-за использования импульсного блока питания. Как выглядят эти помехи видно на фото ниже.

Соответственно , чтобы понять качество звука данного усилителя надо его сравнить со звуком этого же макета, но с трансформаторным блоком питания - благо, это макет и припаять можем всё , что хочется проверить.

Подцепляем к схеме блок питания с линейным трансформатором.

Если звук понравился, но есть моменты, которые не нравятся от использования импульсного блока питания, самое время попробовать эту схему с обычным трансформатором питания, дросселем и набором электролитов. Так как это макет. За основу взята итоговая схема, но от первой схемы добавлен разделительный резистор между первым и вторым каскадом с подпоркой электролитом с шунтом - неполярным МКР конденсатором (высококачественный японский плёночный конденсатор) . Припаять пришлось только проводки, так как на макете это всё уже было.

Трансформаторный блок питания начинается с подбора силового трансформатора и дросселя к нему.

В закромах нашёлся подходящий немецкий трансформатор от лампового приемника NordMende - первичная обмотка 0-110-125-150-220-240 вольт , и вторичные обмотки 230 вольт 110 мА(190 мА в импульсе) и 6,3 вольта - 4 А.

Немецкий трансформатор от лампового приемника NordMende
Немецкий трансформатор от лампового приемника NordMende

Кроме силового трансформатора важны и выходные трансформаторы. Я применил трансформаторы от известного российского производителя "Золотая середина". Трансформаторы на 5 кОм и с ультра линейным отводом на нагрузку 4 и 8 ом. У меня они подключены по выходу 8 ом на 6 омную акустику. На выходных трансформаторах применены сердечники из немецкого металла М6.

Это не реклама, просто справочная информация. Цены на день публикации статьи. А так как цены постоянно меняются, то актуальные цены узнавайте у производителя трансформаторов.....

Именно эта пара выходных трансформаторов стояла у меня более 10 лет на моём основном усилителе, пока не заменил её на более продвинутые выходные трансформаторы -более габаритные по железу и с лучшими НЧ. У меня эти трансформаторы выпуска 2012 года.

Имеется нюанс - если их поставить ближе 15 см друг к другу- воспроизводимые басы резко снижаются. От силового трансформатора их тоже следует отодвигать.

Собираем макет. Анодные напряжения немного больше прошлого варианта, поэтому в анодную цепь питания добавляем 10 ваттный резистор на 100 ом. Стараясь приблизить напряжение на второй сетке к требуемому - в паспорте максимальное для второй сетки -250 вольт, и тоже самое для холодной лампы 550 вольт...... Получил напряжение около 250 -259 вольт. Схема прогревается - напряжение плавает. На катодном резисторе 29 вольт. Разбег от 29 вольт до 31 вольта. На резисторе в анодной линии питания хорошо замерять общий анодный ток - 8,0 вольт падения на 100 омах - имеем 80 мА на два канала. Получаем на первый каскад 2 мА и на второй 38 мА - самый оптимум для этих ламп. Немецкий силовой трансформатор намотан с просадкой напряжения от силы тока, поэтому при прогреве напряжение меняется.

Так как в данном случае нет задержки включения анодного напряжения -на схеме добавляем выключатель -для включения анодного питания.

Схема однотактного лампового усилителя SE 6ж4п+6п643п-Е с низковольтным режимом первого каскада и с ультра линейным режимом выходного каскада.
Схема однотактного лампового усилителя SE 6ж4п+6п643п-Е с низковольтным режимом первого каскада и с ультра линейным режимом выходного каскада.

Сравнение, как звучит данная схема однотактного лампового усилителя с линейным и импульсным блоками питания.

Схема отлажена по напряжениям. Сперва, в анодном питании было электролитических конденсаторов всего около 500 мкф на 400 вольт. Для отладки электрических параметров нормально. Но для качественного звука этого недостаточно. Изначально, ставил конденсаторы НИЧИКОН - среднего уровня, ESR = 0.3 -0.18 ом. И это приводило к улучшению качества звука до увеличения общей емкости до 1200 мкф(примерно). Поставил Шунты - неполярные конденсаторы МКР-1,0 мкф 600 вольт и СГМ 5000 пф 450 вольт(серебро фольга в слюде) .

После 1200 мкф - добавление дополнительных электролитов качества звука уже не добавляло..... НО ЗВУК ТО ХУЖЕ, чем с импульсным блоком питания, хотя и фона нет и нет посторонних шумов. Но тестовые записи - хуже по тембральному разрешению и тихие голоса "в дали" не разборчивы, и басы хуже -по сравнению с этой же схемой, с этими же лампами и режимами по напряжению. Запас по току на силовом трансформаторе есть. Кстати, трансформатор греется почти также как и импульсный блок питания - тут по температурному режиму почти ничего не выигрываем..

Значит, нужно повышать качество конденсаторов. Достаем из "тумбочки" (на самом деле пришлось перерыть пять ящиков и коробок с деталями) конденсаторы аудиофильского качества (ESR=0,01 - то есть ниже пределов измерения LCR- тестера T4. На фото ниже- измерение конденсатора Kendeil -Италия ) .

В принципе, решил сперва просто добавлять конденсаторы более высшего уровня, а не менять полностью все конденсаторы - и такой подход сработал.

Конденсаторы PHILIPS, RIFA, Kendeil - конденсаторы примерно одного уровня качества - не самый топ, но очень хороши.

Сперва, конденсаторы по параметрам ESR и по утечке стояли среднего уровня и примерно, одинаковые, была лишь разница в емкости. Емкость 1200 мкф была набрана конденсаторами с ESR =0.30 - 0,18 ома, а добивку делал конденсаторами на фото с ESR =0.01 ома. Любой конденсатор, из представленных выше на фото, улучшает детальность и тембральное разрешение.... Но вот, чтобы в звуке получить объём, сцену и разрешение выше, чем у импульсного блока питания пришлось добавлять 1000 мкф на 400 вольт. Меньше емкости - сцена теряет объём, а если набрать дополнительную емкость (1000 мкф) более простыми конденсаторами - то толку никакого  - улучшений в звуке не добавляется после 1200 мкф, набранной емкости средними по качеству конденсаторами . То есть при наборе емкости простыми конденсаторами до 1200 мкф качество росло, но перебороть импульсник не могло, и только добивка ещё 1000 мкф супер качественными электролитами позволило перебороть импульсный блок питания по качеству звука.

На фото выше - это европейские конденсаторы. Синенькие Филипсы хоть и старые , но до сих пор по параметрам показывают превосходные результаты и по звуку тоже.

RIFA - есть европейского производства, есть Китайского - качество примерно одинаково высокое.

Конденсаторы Kendeil - Италия. В России пока распродают старые запасы - успевайте купить.

Kendeil - производитель электронных компонентов в России

-9

а Алиэкспрессе эти конденсаторы по 2500 рублей , А в Чип и Дипе по 3500 рублей.

При выборе этих конденсаторов нужно смотреть на тип серии и надо обращать внимание и на максимальную температуру использования. Там есть конденсаторы на 70 градусов - так те для светильников, а на 105 градусов -позиционируются как профессиональные. У меня на 105 градусов....

По параметрам конденсаторы Kendeil (проф серия) лучше винтажных "золотистых" конденсаторов ROE. А конденсаторы ROE на такие номиналы стоят сильно дороже -  в три -пять раз. Мундорфы М-литик 680мкф 450 вольт стоят 42 евро в Европе - на Алиэкспрессе в два раза дороже.

Так что рекомендую, присмотреться к конденсаторам Kendeil - Италия.

Сравнил по звуку Kendeil - Италия и Дженсены - оба 1000 мкф. Оба имеют рекордно низкий ESR. Но Дженсен сильно больше по размерам. А по звуку мне больше Kendeil - Италия понравился. Мне вообще электролиты Дженсены не заходят по звуку.

Говоря об усилителе не стоит забывать об акустике - на чём тестировалось то?

Тестовая акустика на столе для пайки-сильно проапгрейженная винтажная акустика TELEFUNKEN Hi-Fi Klangbox WB 61H. Произведена замена ВЧ динамиков по причине выхода из строя штатного ВЧ динамика. Заново построен кроссовер на катушках с воздушным сердечником на частоте раздела 5,5кГц. Применены конденсаторы Аудиофильского качества -неполярные Мундорфы, Винтажный фольговый английский полистирольный конденсатор, серебро фольга в слюде -ССГ-2. Произведена замена внутренней проводки и терминалов акустики.

На этой акустике тренировался перед апгрейдом Акустики ProAc Tablette Reference 8 Signature. Апгрейд делался в несколько этапов в течении пары лет.

Проапгрейженная винтажная акустика TELEFUNKEN Hi-Fi Klangbox WB 61H - мне очень нравится по звуку. Для тестовой акустики на столе для пайки подходит как и по габаритам, так и по чувствительности, так по качеству звука. На моем канале есть две статьи об апгрейде данной акустики. Ссылка 1 и Ссылка 2.

ИТОГИ СРАВНЕНИЯ

Качество звука для схемы SE 6ж4п+6п643п в ультра линейном режиме выходного каскада и с низковольтным режимом первого каскада с импульсным блоком питание довольно высокое. Звук очень чистый и детальный , с хорошим тембральным разрешением, с хорошо эшелонированной сценой. Поэтому, хорошо слышны и локализуются помехи - как от самого импульсного блока питания, так и от источника звука , а также помехи из сети питания. Причём, почти все помехи ловятся и при выключенном сетевом питании усилителя...... Так как это макет и нет экранирующего корпуса, то помех через радиоэфир ловится много.

Схема для применения с импульсным блоком питания отличается от схемы с трансформаторным блоком питания. Основные отличия в фильтрации напряжения анодного питания усилителя.

Чтобы по качеству звука для усилителя с трансформаторным блоком питания выйти на уровень усилителя с импульсным блоком питания, нужен очень качественный трансформаторный блок питания - с хорошим дросселем и с набором емкостей не менее 2000 мкф на 400 вольт . Причем, требуются конденсаторы с очень низким ESR - конденсаторы аудиофильского качества.

Применённый немецкий трансформатор имеет анодную обмотку, рассчитанную на падение напряжения при росте нагрузки. При включении холодных ламп напряжение может достигать 380 вольт, поэтому конденсаторы требуются на 400 вольт и выше. Крайне желательно, включать анодное напряжение после прогрева накала ламп. А в импульсном блоке питания эта функция- задержка включения анодного напряжения, реализована штатно.

По факту - ДА, на линейном трансформаторе можно построить усилитель с лучшим звуком, чем на данном импульсном блоке питания. Звук будет лучше только из-за отсутствия помех от импульсного блока питания, которые наводятся через радиоэфир и по линиям питания. Но по габаритам такой блок питания займет раза в четыре больше места и будет в два - три раза дороже. А если применить заказные трансформаторы и дроссель, то во все пять раз дороже.

Стоит ли собирать схему с импульсным блоком питания? - ОДНОЗНАЧНО стоит, хотя бы для того, чтобы задать ориентиры качества для усилителя с трансформаторным блоком питания.

Данная схема однотактного лампового усилителя SE 6ж4п+6п43п-Е на лампах производства СССР, с низковольтным режимом включения первого каскада и с ультра линеным включения выходного каскада мне ОЧЕНЬ ПОНРАВИЛАСЬ, хотя однотактных усилителей на лампах 6ж4п, 6AU6, 6н23п, 6ж43п-Е, EL86, EL84 я собрал довольно много, но такой уровень детальности, именно, на этих лампах и на деталях среднего уровня качества получил впервые.

Ламповые режимы и нюансы подбора деталей были отлажены на изготовлении ламповых микрофонов на лампе 6ж4п.

Ранее, чтобы приблизиться к такому уровню качества усилителя приходилось очень сильно вкладываться в высоко качественные и , соответственно, очень дорогие детали. Мой основной усилитель на лампах c3m+El86 (лампы Телефункен), где ранее стояли эти выходные трансформаторы собран на танталовых резисторах, конденсаторах Мундорф, по себестоимости, при текущих ценах, легко перескочит и сотню тысяч рублей. А по детальности этот макет к нему подобрался в плотную - и на лампах производства СССР и при использовании автоматического смещения ламп выходного каскада! При этом на деталях среднего качества.

На последок немного измерений макета усилителя- SE 6ж4п+6п43п-Е Однотактный с авто смещением выходного каскада, с ультра линейным включением выходного каскада. С Трансформаторным блоком питания.

Схема отлажена только под лампы выпуска СССР. Импортные аналоги просто на этих режимах не работают.

С низковольтным режимом включения первого каскада - 55 вольт на аноде 6ж4п.

Основные колонки 6 ом, а тестовые 3,5 ома (но подключены на выходных трансформаторах на вывод 8 ом). Измерения проводились на тестовых колонках - Амплитуда полуволны 6 вольт на 1 кГц, на 25 Гц - 5,5 вольта- без ИСКАЖЕНИЙ.  Итого мощность=U^2/2R= 36/7= 5,1 ватта. Это на максимальной громкости источника, то есть даже до искажений не дошёл. Максимальное напряжение на источнике 0,15 вольта - амплитуда полуволны синус 1кГц. Коэффициент усиления усилителя = 40.  Громкость прослушивания на тестовых колонках 0,5 -1,5 вольта. Зависит от качества трека. Это если на выставленный уровень громкости подать синус 1 кГц, а реально при проигрывании трека идёт сигнал менее 0,1 вольта на частотах более 200 Гц, и до 1 вольта на частотах ниже 200 Гц. Если измерять на нагрузочном сопротивлении результаты будут другие и несколько ниже.... Почему измерял на тестовых колонках, а не на нагрузочном сопротивлении - слушаю то колонки, а не нагрузочное сопротивление.

Уровень фона клеммах акустики на громкости прослушивания при подключенном источнике сигнала, трек стоит на паузе - менее чувствительности осциллографа - т.е. менее 2 мВ.

Очень доволен результатами работы над данным макетом лампового усилителя!

В третьей части "Ламповый усилитель 6ж4п+6п43п-Е с ИБП и с высоким качеством звука" соберём данную схему на качественной проводке в корпус.

Данный макет в работе с более мощными лампами (E235L, EL36, 6п31c и подобные) рассмотрен в статье "Ультралинейный однотактный ламповый усилитель SE 6ж4п+E235L"

К усилителю нужен качественный источник - USB флэш файловый плеер - не дорого из готовых модулей - читайте "Финальная сборка -файловый проигрыватель на основе панели KCX TFT2.8 PLAYER02_V2.3 + цап PCM5102"

-14

Всем удачи и хорошего звука.

У меня есть ещё несколько статей про микрофоны:

Тестовые аудио ролики Лампового микрофона NEUMANN MV 101, транзисторного RFT MV 102, и переделанного RFT MV 102.

Ленточный микрофон МЛ-10 Б 1954 г.в. произведён в СССР г.Ленинград.

Переделка микрофона RFT MV201 под современное фантомное питание +48 вольт.

Ламповый микрофон в корпусе из баллона пульверизатора. Тестируем лампы 6ж4п, 6ж32п, EF80, EF800, EF85, EF91.

Ламповый микрофон sE2200t. Ремонт и модернизация.

Ламповый микрофон на лампе 6ж4п и капсюле RK12 - собираем и настраиваем звук.

Измерительный микрофон ВПМ-101 с конденсаторным капсюлем М101- запускаем для записи звука.

Переделываем ретро конденсаторный микрофон GEFELL RFT MV102 под современный стандарт XLR с фантомным питанием +48 вольт.

Собираем самый бюджетный ЛАМПОВЫЙ микрофон, но с хорошим звуком.

Легендарный ламповый микрофон SONY C-800G - а не заделать ли его клон?

Измерительные ретро микрофоны GEFELL - ламповый RFT MV101 и транзисторные RFT MV102, 201 запускаем для записи звука.

Самодельный ленточный микрофон

Ленточный микрофон ОКТАВА МЛ-51. Восстановление. Переделка с батарейного питание на фантомное +48 вольт.

Изготавливаем конденсаторный студийный микрофон по схеме FIN+

Конденсаторный микрофон RFT Gefell MK102 с предусилителем по схеме FIN для работы от блока XLR фантомного питания +48 вольт

Микрофонные капсюли Bruel&Kjaer 4145 и Октава М101 - делаем микрофон с фантомным питанием +48 вольт.

Ремонт конденсаторного микрофона NADY SCM1000

Переделка микрофона Maono AU-A03T - установка однодюймового микрофонного капсюля.

Переделываем микрофон Октава МД-52А-II- ставим однодюймовый электретный капсюль и микрофонный предусилитель Комби-3Т.

Динамический микрофон Октава МД-66А. Переделка для работы с компьютерной звуковой картой.

Самодельный конденсаторный ламповый микрофон.

Конденсаторный микрофон по схеме "ШОК-Октава". Своими руками.

Ламповый микрофон Bruel & Kjaer Type 2613.

Самодельный электретный микрофон для компьютера.

Как просто подключить динамический микрофон к компьютеру.

Про фонокорректоры:

Экономичный фонокорректор с хорошим звуком на основе платы от ЭПУ "МЕЛОДИЯ-105-стерео".

Супер дешевый фонокорректор -где взять?

LYNX-04 супер качественный микросхемный фоно корректор. Своими руками.

Ламповый фонокорректор на 6ж4п +6н23п. Своими руками.

Ламповый корректор на лампах 6AU6+E88cc. Своими руками.

Про виниловые проигрыватели:

Виниловый проигрыватель Micro Seiki DD-8. Легендарный звук. Восстановление своими руками.

Виниловый проигрыватель на основе импортного ЭПУ. Своими руками.

Виниловый проигрыватель в стиле стимпанк на ПАРОВОМ приводе!!!

Про усилители:

Усилитель ДИНАМИТ на на базе чипа LT1210. Хороший звук -несложно своими руками.

Про ламповые усилители:

Очень простой ламповый усилитель с импульсным блоком питания и с превосходным звуком.

Двухтактный усилитель в корпусе Audio Note

Ламповые усилители. Обзор красивейших и просто интересных по оформелению усилителей. Часть 1.

Ламповые усилители. Обзор красивейших и просто интересных по оформелению усилителей. Часть 2.

Ламповые усилители в стиле стимпанк и просто ламповый стимпанк.

Мощный однотактный ламповый усилитель SE EF800+ EC 360. Своими руками.

Ламповый однотактный усилитель SE EF800+EL36 своими руками.

Ламповый усилитель по схеме А. Манакова - Лофтин-Уайт SE 6AC5GT +2A3. Своими руками.

Несложный усилитель с хорошим звуком - однотактный ламповый усилитель SE 6ж4п+6п43п.

Маленький однотактный усилитель SE 6н23п+6п43п

Ламповый усилитель высокого класса SE c3m+EL86. Своими руками.

Ламповый усилитель SE 6ж4п + 6п43п своими руками

Ламповый усилитель SE 6н8с + 6п6с (6ф6с) в ретро стиле.

Ламповый усилитель своими руками. Меняем шило на мыло - пробуем лампы 6п41с/6п31с/EL36/e235L

Однокаскадный одноламповый усилитель своими руками. Не всё так просто.

Свой первый ламповый усилитель SE 6н9с+6п13с. Простой старт.

Собрать свой первый ламповый усилитель за полчаса.

Мотаем выходной трансформатор для однотактного лампового усилителя.

А также посмотрите мои остальные статьи на моём канале если вам интересны статьи про ламповые микрофоны, 3D-принтеры, ЧПУ-станки на Ардуино, лазерные ЧПУ гравёры, про современные китайские МР3-модули, усилители для наушников.....