Добавить в корзинуПозвонить
Найти в Дзене
LENIVO

Ламповый усилитель 6ж4п+6п43п-Е с ИБП и с высоким качеством звука

Финальная сборка в корпус Однотактного ультра линейного лампового усилителя SE 6ж4п+6п43п-Е c авто смещением выходного каскада с импульсным блоком питания LS160W-2T. С низковольтным режимом ламп первого каскада - 55 вольт на аноде лампы 6ж4п. Построить усилитель с импульсным блоком питания довольно трудоемко, так как схемотехника немного отличается от такого же усилителя с трансформаторным блоком питания. Отладка макета описана в статье "Очень простой ламповый усилитель с импульсным блоком питания и с превосходным звуком" и "Сравниваем звучание лампового усилителя с импульсным и с трансформаторным блоком питания". Хотя сама схема лампового усилителя простая, но вот очистить питание от импульсных помех довольно трудно. В импульсном блоке питания имеется схема стабилизации анодного напряжения и если добавить дополнительных конденсаторов в анодном питании, то происходит сбой в работе данной системы - что выражается в хлопках в выходном сигнале. Также проблема проникновения помех от импуль

Финальная сборка в корпус Однотактного ультра линейного лампового усилителя SE 6ж4п+6п43п-Е c авто смещением выходного каскада с импульсным блоком питания LS160W-2T. С низковольтным режимом ламп первого каскада - 55 вольт на аноде лампы 6ж4п.

Построить усилитель с импульсным блоком питания довольно трудоемко, так как схемотехника немного отличается от такого же усилителя с трансформаторным блоком питания. Отладка макета описана в статье "Очень простой ламповый усилитель с импульсным блоком питания и с превосходным звуком" и "Сравниваем звучание лампового усилителя с импульсным и с трансформаторным блоком питания". Хотя сама схема лампового усилителя простая, но вот очистить питание от импульсных помех довольно трудно.

Финальный вид однотактного лампового усилителя 6ж4п+6п43п-Е в покупном китайском корпусе. Рядом - тестовый USB флэш плеер , собранный на основе китайской панельки проигрывателя.
Финальный вид однотактного лампового усилителя 6ж4п+6п43п-Е в покупном китайском корпусе. Рядом - тестовый USB флэш плеер , собранный на основе китайской панельки проигрывателя.

В импульсном блоке питания имеется схема стабилизации анодного напряжения и если добавить дополнительных конденсаторов в анодном питании, то происходит сбой в работе данной системы - что выражается в хлопках в выходном сигнале. Также проблема проникновения помех от импульсного блока питания в анодное и накальное напряжение. Опытным путём было выяснено, что дроссели от лампового усилителя не подходят и требуется применять дроссели для импульсных блоков питания - которые широко распространены и применяются в компьютерных импульсных блоках питания. После ряда экспериментов выявил, что применение схемы электронного дросселя , на котором снижается анодное напряжение на 10 вольт и более позволяет спокойно ставить после него дополнительные конденсаторы по анодному питанию - я поставил дополнительно 1000 мкф на 400 вольт - итальянский конденсатор Kendeil. Тестировал несколько марок конденсаторов и эта марка оказалась оптимальной по звуку для применения в данном усилителе.

Кроме указанных дросселей на схеме, также имеются встроенные дроссели в самом блоке импульсного питания - они стоят и на входной сетевой линии электропитания и на линиях выходного напряжения.

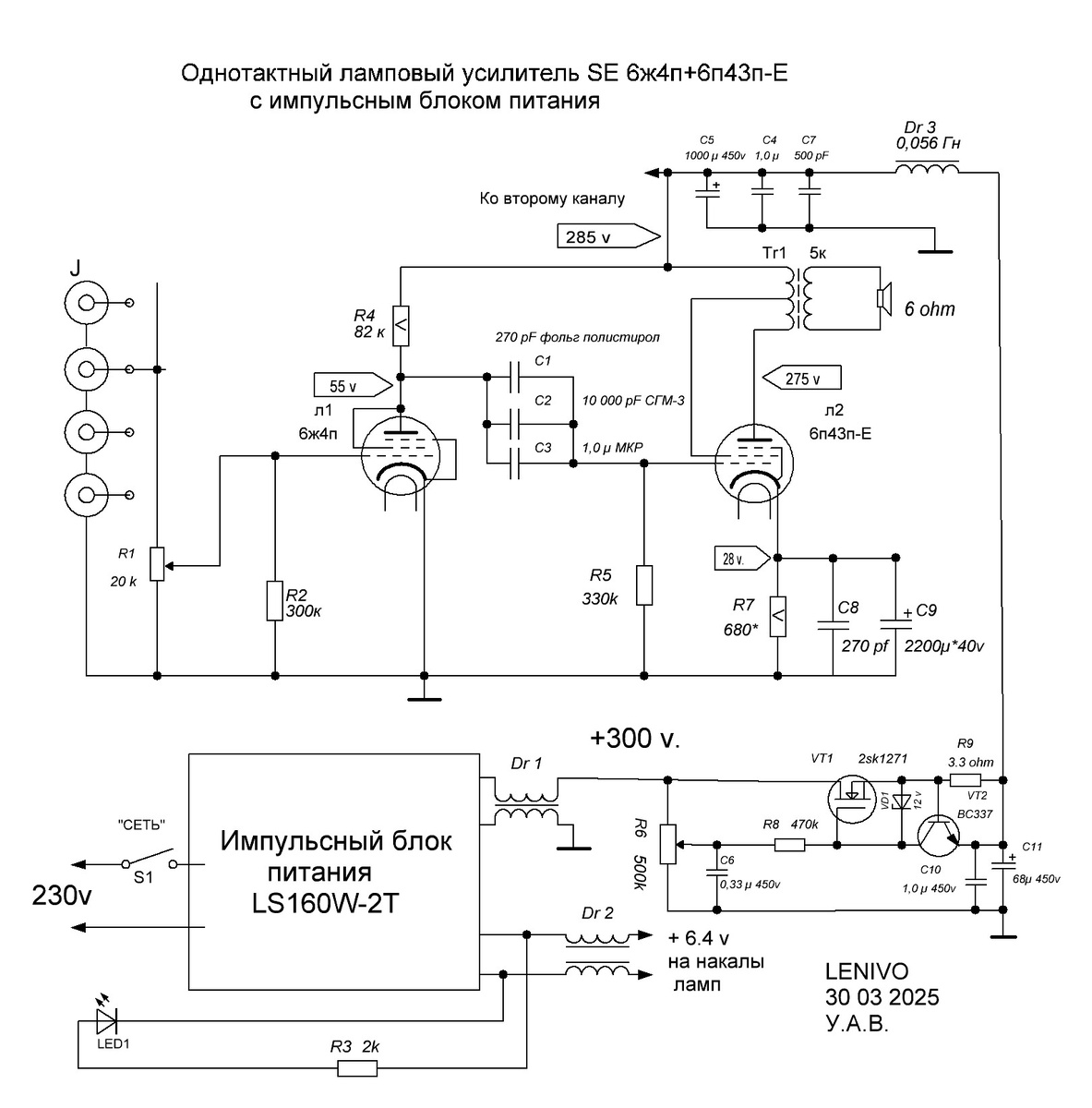
В итоге финальная схема

Финальная схема однотактного лампового усилителя 6ж4п+6п43п-Е с импульсным блоком питания LS160W-2T. Ультралинейный режим и автосмещение выходного каскада.
Финальная схема однотактного лампового усилителя 6ж4п+6п43п-Е с импульсным блоком питания LS160W-2T. Ультралинейный режим и автосмещение выходного каскада.

В ламповом усилителе применён покупной специализированный импульсный блок питания LS160W-2T. Этот блок специально разработан для ламповых усилителей - имеет два импульсных трансформатора для накального и анодного напряжения. Анодное напряжение может переключаться перемычкой- либо 280 вольт, либо 300 вольт. Накальное напряжение + 6,4 вольта. Анодное напряжение включается с задержкой после включения накального напряжения. На моем блоке задержка длится , примерно , 60 секунд. Китайское описание, после автоматизированного перевода довольно "корявое", но понять суть можно.

Выходные трансформаторы применены от известного российского производителя "Золотая середина". У меня трансформаторы на 5кОм с ультра линейным отводом и рассчитаны на акустику 4 и 8 ом. После всех проб - трансформаторы лучше работали на вывод 8 ом, поэтому его и применил. А 4 омный не стал распаивать, так как смысла нет. Также выходные трансформаторы сильно лучше работали в ультра линейном режиме с лампами 6п43п-Е по сравнению с триодным режимом, поэтому переключатель режимов -"ультралинейный/триодный режим" тоже делать не стал. Переключатели не стал делать и потому, что их расположение на покупном корпусе не было предусмотрено конструктивно.

Сигнальную проводку выполнил монокристаллическим проводом, чистотой 6N.

Монокристаллический провод, чистотой 6N.
Монокристаллический провод, чистотой 6N.

Конденсатор в анодном питании применил Итальянский марки-Kendeil. Который при сравнении оказался лучше конденсатора Jensen.

Конденсаторы Kendeil 1000 мкф 400 вольт и Jensen 1000 мкф 500 вольт.
Конденсаторы Kendeil 1000 мкф 400 вольт и Jensen 1000 мкф 500 вольт.

Для установки в корпус распечатал на 3D принтере базу под конденсатор и в этой базе распаял шунтирующие конденсаторы и разрядное сопротивление 1мОм.

На макете были протестированы около десятка межкаскадных конденсаторов и комбинаций с шунтами - более подходящий вариант получился МКР - 1 мкф + серебро в слюде 9 100 пф (СГМ-4)+фольговый полистирол 270 пф.

Протестировал все доступные резисторы, какие были в наличии - карбоновые плёночные, карбоновые объемные, маталло оксидные, металло плёночные, проволочные. Больше всего понравились по звуку карбоновые плёночные. Тут хорошо подошли пяти ваттные карбоновые резисторы - японские KIWAME в анод ламп первого каскада, а к ним в пару пяти ваттные карбоновые китайские резисторы. Киваме просто лежали в запасах, что то последние лет пять, я предпочитал ставить резисторы другого типа. А тут вот они очень хорошо сыграли. Посмотрел сколько стоят сейчас японские KIWAME и поставил китайские(или корейские) серые.....Так в катоды нужно было подбирать номинал в автосмещении и заказывать нужно было минимум 4 пары разных номиналов....Подумал и для подбора заказал китайские резисторы - когда подобрал, послушал их ...... и оставил. Они достаточно хорошо сыграли сь с японскими КИВАМЕ в анодах первого каскада.

Катодные конденсаторы подобрал синенькие Филипсы на 2200 мкф на 40 вольт , зашунтированные фольговым полистиролом. Филипсы хоть и древние, но их параметры до сих пор хороши.

На фото ниже сравнение параметров Филипсов и Дженсенов в одинаковом форм факторе.... Конечно у Дженсенов номинал меньше, но если бы они были лучше поставил бы их.

По дросселям - использовал дроссели от компьютерных блоков питания, на макете выявил наиболее эффективно работающие в этом усилителе.

-11

Сборка в корпус

1. Сборка однотактного лампового усилителя 6ж4п+6п43п-Е с импульсным блоком питания LS160W-2T. Ультралинейный режим и автосмещение выходного каскада.
1. Сборка однотактного лампового усилителя 6ж4п+6п43п-Е с импульсным блоком питания LS160W-2T. Ультралинейный режим и автосмещение выходного каскада.

2. Сборка однотактного лампового усилителя 6ж4п+6п43п-Е с импульсным блоком питания LS160W-2T. Ультралинейный режим и автосмещение выходного каскада.
2. Сборка однотактного лампового усилителя 6ж4п+6п43п-Е с импульсным блоком питания LS160W-2T. Ультралинейный режим и автосмещение выходного каскада.

3. Сборка однотактного лампового усилителя 6ж4п+6п43п-Е с импульсным блоком питания LS160W-2T. Ультралинейный режим и автосмещение выходного каскада.
3. Сборка однотактного лампового усилителя 6ж4п+6п43п-Е с импульсным блоком питания LS160W-2T. Ультралинейный режим и автосмещение выходного каскада.

Выключатель с подсветкой шёл в комплекте с корпусом, к нему нужно было припаять только питание для светодиодной подсветки - 6-12 вольт. Напряжения накала 6,4 вольта оказалось достаточно.

4. Сборка однотактного лампового усилителя 6ж4п+6п43п-Е с импульсным блоком питания LS160W-2T. Ультралинейный режим и автосмещение выходного каскада.
4. Сборка однотактного лампового усилителя 6ж4п+6п43п-Е с импульсным блоком питания LS160W-2T. Ультралинейный режим и автосмещение выходного каскада.

ПО максимум загнал сигнальные провода в экраны и поставил тепловые экраны и от электромагнитных помех.

5. Сборка однотактного лампового усилителя 6ж4п+6п43п-Е с импульсным блоком питания LS160W-2T. Ультралинейный режим и автосмещение выходного каскада.
5. Сборка однотактного лампового усилителя 6ж4п+6п43п-Е с импульсным блоком питания LS160W-2T. Ультралинейный режим и автосмещение выходного каскада.

6. Сборка однотактного лампового усилителя 6ж4п+6п43п-Е с импульсным блоком питания LS160W-2T. Ультралинейный режим и автосмещение выходного каскада.
6. Сборка однотактного лампового усилителя 6ж4п+6п43п-Е с импульсным блоком питания LS160W-2T. Ультралинейный режим и автосмещение выходного каскада.

Отверстий для крепления в днище корпуса пришлось насверлить море.

-18

Про выбор ламп и их режимы было в первой статье. Также поинтересовался внутренним конструктивом ламп. Более подробно об этом написал в статье "Внутреннее устройство ламп 6ж4п,6п14п,6п15п,6п18п, и 6п1п, 6п6с и 6ф1с - смотрим и выбираем для усилителя".

Поставил играть данный усилитель в основную систему в зал 27 кв.м.

ШП динамики от Олега Руллита+ супертвиттеры от 14кГц и выше.

Они у меня стоят на полке под потолком, но развернуты и наклонены на место прослушивания.

Если усилитель хорошо получился, то музыка заполняет весь объём комнаты, а основной исполнитель находится по центру комнаты.... И прослушиванию не мешают пере отражения от ламината, потолка, от стен.......... А если усилитель плохо получился, то звук плоский и слушать не хочется - сидишь и акцентируешься на отражениях звука от пола или от стен......

Так как основные детали и лампы были прогреты на макете - то остальное прогрелось уже на третий день....

Засел послушать в 9 часов....... и отвалился только в 18 часов ........ И то не прослушал основное что хотел, но уже всё - уши устали. Зацепило.

Что сказать...... Именно эти выходные трансформаторы, именно, в этой комнате на основном усилителе играли 10 лет. Поэтому, как они звучали ранее я досконально знаю..... Но они играли с лампами Телефенкен EL84  в фиксированном режиме, в триодном включении и на напряжении в 1,5 раза выше, чем в текущем усилителе........ И в усилителе, оснащённом конденсаторами Мундорф М -литик в анодном питании , где емкостей в 2,5 раза больше.. НА каждую лампу отдельное питание накала. На каждый канал по отдельному дросселю. Сопротивления - Танталовые. Межкаскадные конденсаторы Мундорф Золото-серебряные в масле(последние, до этого ставил разные), Проводка из жил японского кабеля Акролинк 7N.

Но баса с этими выходными трансформаторами немного не хватало. Поэтому заменил в 2020 году на само намотанные трансформаторы. Выходные трансформаторы были поставлены максимального размера по железу, которое туда могло войти по габаритам..... И то пришлось повозиться с их установкой. Но меди в них в 2,5 раза больше, чем в предыдущих.

-21

А как оказалось при экспериментах на макете - если поставить выходные трансформаторы (от Золотой Середины) ближе друг другу чем на 15 см - басы просто пропадают. Разводишь трансформаторы - басы появляются, сводишь - басы пропадают. На фанерке макета было оставлено место под трансформаторы. Я их установил - и раз басы пропали. Развёл в стороны - басы снова проявились.... Вот случайно на макете и определил расстояние между трансформаторами для наличия БАСА.

К тому же в этом усилителе использовал ультра линейный режим и напряжение в 1,5 раза ниже с авто смешением. Напряжение ниже - так было выбрано максимальное ПАСПОРТНОЕ напряжение для второй сетки 6п43п-е - 250 вольт.... А авто смещение - потому как не было дополнительного напряжения для фиксированного смещения и нужно было уменьшать анодное напряжение с 280/300 вольт до 250.....

ПО звуку - у нового усилителя, во первых, запас по току анодного напряжения в три раза. Во вторых, выпрямленный накалы и запас по накальному напряжению тоже в два раза. Да, пришлось, очень сильно помучаться , чтобы импульсные помехи загасить  по напряжению и электромагнитные помехи снизить..... В итоге, даже если ухо вплотную к колонкам прижать  - тишина.

ПО звучанию - сравнивал три ламповых усилителя - последний двухтактный на 6п6с - ультра линейный с авто смещением, основной EL84 в триодном режиме с фиксированным смещением и последний 6п43п-е в ультра линейном режиме с авто смещением. Все усилителя звучат прекрасно, но звук у всех разный. Двухтактный самый мощный но проигрывает однотактным. И что с его мощности? Если мощности у однотактных хватает  с запасом для этих колонок?

Получилось, что в последнем усилителе эти выходные трансформаторы реально смогли играть очень низко - так как я их максимально разнес и корпус выбрал такой, чтобы обеспечить нужное расстояние между ними. А развернул таким образом друг к другу, чтобы было наименьшее влияние. - Пробовал ставить их по разному - и вдоль и поперёк по железу и развернутые на 90 градусов друг к другу.

-22

По звуку - звук четко распределён по комнате (зависит от трека) Очень детальный, но ульралинейный режим рисует звук более объемный, чуть более раздутый - это дает большую локализацию по сравнению с триодным режимом. И углеродные резисторы чуть чуть по другому воспринимаются в звуке, чем танталовые.... Кстати, бюджетный РГ - там тоже резистивный элемент похож на угреродный, а в более дорогих там "толстая " плёнка на керамике. Поэтому такой бюджетный  РГ мне по звуку больше подошёл к углеродным резисторам, чем более дорогой ( для которого пришлось бы в корпусе отверстия пересверливать на лицевой панели, что очень не хотелось делать).Ручка громкости выставлена ровно середине. Но это громко по звуку - просто уменьшал пультом громкость выхода на источнике - при чтении файлов с USB флешки.

НЕ ожидал что данная акустика может так низко играть - так как, когда ранее хотел супернизких басов использовал саб.... А он по паспорту от 14,5 Гц играет и давит серьёзно........ НО честно не включал его ОЧЕНЬ давно.

Сам слышу до 27 Гц - то что ниже не слышу, но телом ощущаю .... Тут явно усилитель и колонки играли ниже 27 Гц - что удивило для ЭТИХ трансформаторов и явно чувствовалось движение звука в комнате и удар звуковой волны по телу.... Основному усилителю мощи не хватало так двинуть воздух - там запас по анодному току всего 20 %. А в этом ультра линейном усилителе при требуемых 96 мА - имеется 300 мА постоянного режима и 500 мА в кратковременном импульсе. Кстати, корпус хорошо рассеивает тепло от импульсного блока питания и он лишь слегка теплый после нескольких часов работы.

Звуковые образы у ультралиненого усилителя - более "выпуклые" или "надутые" по сравнению с триодным режимом. А двухтактник более грубо рисует образы по сравнению с обоими усилителями. Хотя у двухтактника вся проводка выполнена тем же проводом , что и у последнего усилителя, но РГ стоит более дорогой-синенький Альпс и входные разъёмы покупал с родиевым покрытием. А в одно тактном ультра линейном - стоят те, что шли в комплекте с корпусом - довольно хорошие, с покрытием под золото.   Но их конструкция мне понравилась - не явный бюджет, а такой хороший средний класс, поэтому их и поставил. ПО сравнению, с двухтактным -выигрыш за счёт однотактной схемы..... и выпрямленных накалов и запаса по току в анодном напряжении. Хотя у двух тактника -емкостей в 2,5 раза больше по анодному напряжению. А в последнем усилителе более выигрышный первый каскад - лучший режим - заход сигнального провода прямо на ламповую панельку, нет катодного резистора и нет обратной связи в катод.........

В очередной раз убедился , что при одних и тех же деталях, при   одном и том же качестве деталей и одном и том же уровне сборки - однотактная схема выигрывает...... И запас в блоке питания по току анодного напряжения - сильно положительно влияет на звук.

В общем усилитель получился ДАЖЕ с очень хорошим звуком. Хотя делался на остатках желания от двухтактного усилителя и желании "попытать" новый покупной импульсный блок питания с двумя силовыми трансформаторами - раздельными для накала и для анодного питания.

Данная схема имеет развитие на более мощных лампах. Мной было протестировано несколько ламп и выбрана ламп для более мощного усилителя.

Ультралинейный однотактный ламповый усилитель SE 6ж4п+E235L

И был проведён апгрейд по данной схеме давнишнего усилителя

Ультралинейный усилитель на EL36.

Всем успехов и удачных проектов.

У меня есть ещё несколько статей про микрофоны:

Тестовые аудио ролики Лампового микрофона NEUMANN MV 101, транзисторного RFT MV 102, и переделанного RFT MV 102.

Ленточный микрофон МЛ-10 Б 1954 г.в. произведён в СССР г.Ленинград.

Переделка микрофона RFT MV201 под современное фантомное питание +48 вольт.

Ламповый микрофон в корпусе из баллона пульверизатора. Тестируем лампы 6ж4п, 6ж32п, EF80, EF800, EF85, EF91.

Ламповый микрофон sE2200t. Ремонт и модернизация.

Ламповый микрофон на лампе 6ж4п и капсюле RK12 - собираем и настраиваем звук.

Измерительный микрофон ВПМ-101 с конденсаторным капсюлем М101- запускаем для записи звука.

Переделываем ретро конденсаторный микрофон GEFELL RFT MV102 под современный стандарт XLR с фантомным питанием +48 вольт.

Собираем самый бюджетный ЛАМПОВЫЙ микрофон, но с хорошим звуком.

Легендарный ламповый микрофон SONY C-800G - а не заделать ли его клон?

Измерительные ретро микрофоны GEFELL - ламповый RFT MV101 и транзисторные RFT MV102, 201 запускаем для записи звука.

Самодельный ленточный микрофон

Ленточный микрофон ОКТАВА МЛ-51. Восстановление. Переделка с батарейного питание на фантомное +48 вольт.

Изготавливаем конденсаторный студийный микрофон по схеме FIN+

Конденсаторный микрофон RFT Gefell MK102 с предусилителем по схеме FIN для работы от блока XLR фантомного питания +48 вольт

Микрофонные капсюли Bruel&Kjaer 4145 и Октава М101 - делаем микрофон с фантомным питанием +48 вольт.

Ремонт конденсаторного микрофона NADY SCM1000

Переделка микрофона Maono AU-A03T - установка однодюймового микрофонного капсюля.

Переделываем микрофон Октава МД-52А-II- ставим однодюймовый электретный капсюль и микрофонный предусилитель Комби-3Т.

Динамический микрофон Октава МД-66А. Переделка для работы с компьютерной звуковой картой.

Самодельный конденсаторный ламповый микрофон.

Конденсаторный микрофон по схеме "ШОК-Октава". Своими руками.

Ламповый микрофон Bruel & Kjaer Type 2613.

Самодельный электретный микрофон для компьютера.

Как просто подключить динамический микрофон к компьютеру.

Про фонокорректоры:

Экономичный фонокорректор с хорошим звуком на основе платы от ЭПУ "МЕЛОДИЯ-105-стерео".

Супер дешевый фонокорректор -где взять?

LYNX-04 супер качественный микросхемный фоно корректор. Своими руками.

Ламповый фонокорректор на 6ж4п +6н23п. Своими руками.

Ламповый корректор на лампах 6AU6+E88cc. Своими руками.

Про виниловые проигрыватели:

Виниловый проигрыватель Micro Seiki DD-8. Легендарный звук. Восстановление своими руками.

Виниловый проигрыватель на основе импортного ЭПУ. Своими руками.

Виниловый проигрыватель в стиле стимпанк на ПАРОВОМ приводе!!!

Про усилители:

Усилитель ДИНАМИТ на на базе чипа LT1210. Хороший звук -несложно своими руками.

Про ламповые усилители:

Очень простой ламповый усилитель с импульсным блоком питания и с превосходным звуком.

Двухтактный усилитель в корпусе Audio Note

Ламповые усилители. Обзор красивейших и просто интересных по оформелению усилителей. Часть 1.

Ламповые усилители. Обзор красивейших и просто интересных по оформелению усилителей. Часть 2.

Ламповые усилители в стиле стимпанк и просто ламповый стимпанк.

Мощный однотактный ламповый усилитель SE EF800+ EC 360. Своими руками.

Ламповый однотактный усилитель SE EF800+EL36 своими руками.

Ламповый усилитель по схеме А. Манакова - Лофтин-Уайт SE 6AC5GT +2A3. Своими руками.

Несложный усилитель с хорошим звуком - однотактный ламповый усилитель SE 6ж4п+6п43п.

Маленький однотактный усилитель SE 6н23п+6п43п

Ламповый усилитель высокого класса SE c3m+EL86. Своими руками.

Ламповый усилитель SE 6ж4п + 6п43п своими руками

Ламповый усилитель SE 6н8с + 6п6с (6ф6с) в ретро стиле.

Ламповый усилитель своими руками. Меняем шило на мыло - пробуем лампы 6п41с/6п31с/EL36/e235L

Однокаскадный одноламповый усилитель своими руками. Не всё так просто.

Свой первый ламповый усилитель SE 6н9с+6п13с. Простой старт.

Собрать свой первый ламповый усилитель за полчаса.

Мотаем выходной трансформатор для однотактного лампового усилителя.

А также посмотрите мои остальные статьи на моём канале если вам интересны статьи про ламповые микрофоны, 3D-принтеры, ЧПУ-станки на Ардуино, лазерные ЧПУ гравёры, про современные китайские МР3-модули, усилители для наушников.....