Добавить в корзинуПозвонить
Найти в Дзене
LENIVO

Ультралинейный однотактный ламповый усилитель SE 6ж4п+E235L

Очень качественный звук на превосходной лампе E235L. Лампа хорошая и звучит великолепно, стоит недорого, а схем на ней почти нет. Отладил схему - Ультра линейный однотактный ламповый усилитель SE 6ж4п+E235L с импульсным блоком питания и трансформатором ТПП287-127/220-50 в качестве выходного однотактного ультра линейного трансформатора. Мой источник -файловый проигрыватель- выдаёт на максимуме громкости 0,125 вольта на синусе 1 кГц, выход на усилителе получил 6,1 вольта. Кус=48. Акустика 3,8 ома . Мощность 4,8 ватта, но до отсечки синуса в сигнале не дошёл, возможно при более мощном источнике- мощность усилителем будет выдана больше. Слушаю на этой акустике на громкости не более 2 вольт ..... в среднем , на уровне сигнала - 0,5 вольт. Звук очень хороший - выключать не хочется , пока не прослушал все тестовые треки ...... завис на часа четыре на прослушивании..... Для меня это показатель , что усилитель получился хорошим по звуку. Поиск в интернете при подготовке к пайке усилителя на

Очень качественный звук на превосходной лампе E235L. Лампа хорошая и звучит великолепно, стоит недорого, а схем на ней почти нет. Отладил схему - Ультра линейный однотактный ламповый усилитель SE 6ж4п+E235L с импульсным блоком питания и трансформатором ТПП287-127/220-50 в качестве выходного однотактного ультра линейного трансформатора.

Мой источник -файловый проигрыватель- выдаёт на максимуме громкости 0,125 вольта на синусе 1 кГц, выход на усилителе получил 6,1 вольта. Кус=48. Акустика 3,8 ома . Мощность 4,8 ватта, но до отсечки синуса в сигнале не дошёл, возможно при более мощном источнике- мощность усилителем будет выдана больше. Слушаю на этой акустике на громкости не более 2 вольт ..... в среднем , на уровне сигнала - 0,5 вольт.

Звук очень хороший - выключать не хочется , пока не прослушал все тестовые треки ...... завис на часа четыре на прослушивании..... Для меня это показатель , что усилитель получился хорошим по звуку.

Поиск в интернете при подготовке к пайке усилителя на лампе E235L- не обнаружил схем однотактных усилителей в ультра линейном включении на лампе E235L, поэтому и решил выложить данную схему.

Отладка усилителя на лампе E235L произведена на макете, на котором отлаживались схемы на лампах 6п43п-е и 6п41с ..... но есть важные нюансы, о которых пойдёт речь ниже.

В принципе, данная схема позволяет поставить выходные лампы 6п43п-е - (будет очень качественный звук), а также лампы 6п14п, 6п6с, 6п41с, 6п13с,6п31с, EL84, El86, El36. Для этих ламп требуется подстроить только анодное напряжение в линейном стабилизаторе -электронном дросселе, подкрутив подстроечное сопротивление. И возможно, скорректировать номинал катодного резистора выходного каскада, например для 6п43п-е - надо поставить 680 ом. Изламп производства СССР -ОЧЕНЬ хороший звук с вариантами с лампами выходного каскада 6п43п-е и 6п31с. Катодный ток у 6п43п-е 40-45мА, а у 6п31с -50-55 мА.

6п31с - играет в ЭТОМ макете не хуже E235L Philips SQ miniwatt. Играет немного по другому, но явно не хуже.... Но у меня стоит на макете отобранная пара 6п31с...... 6п31с могут отличаться по параметрам ламп даже из одной коробки...Им нужен подбор в пары.

Схема - Ультралинейный однотактный ламповый усилитель SE 6ж4п+E235L с ИПБ
Схема - Ультралинейный однотактный ламповый усилитель SE 6ж4п+E235L с ИПБ

Лампы E235L разных производителей

Лампа E235L
Лампа E235L

Панелька для лампы

-3

Фото макета

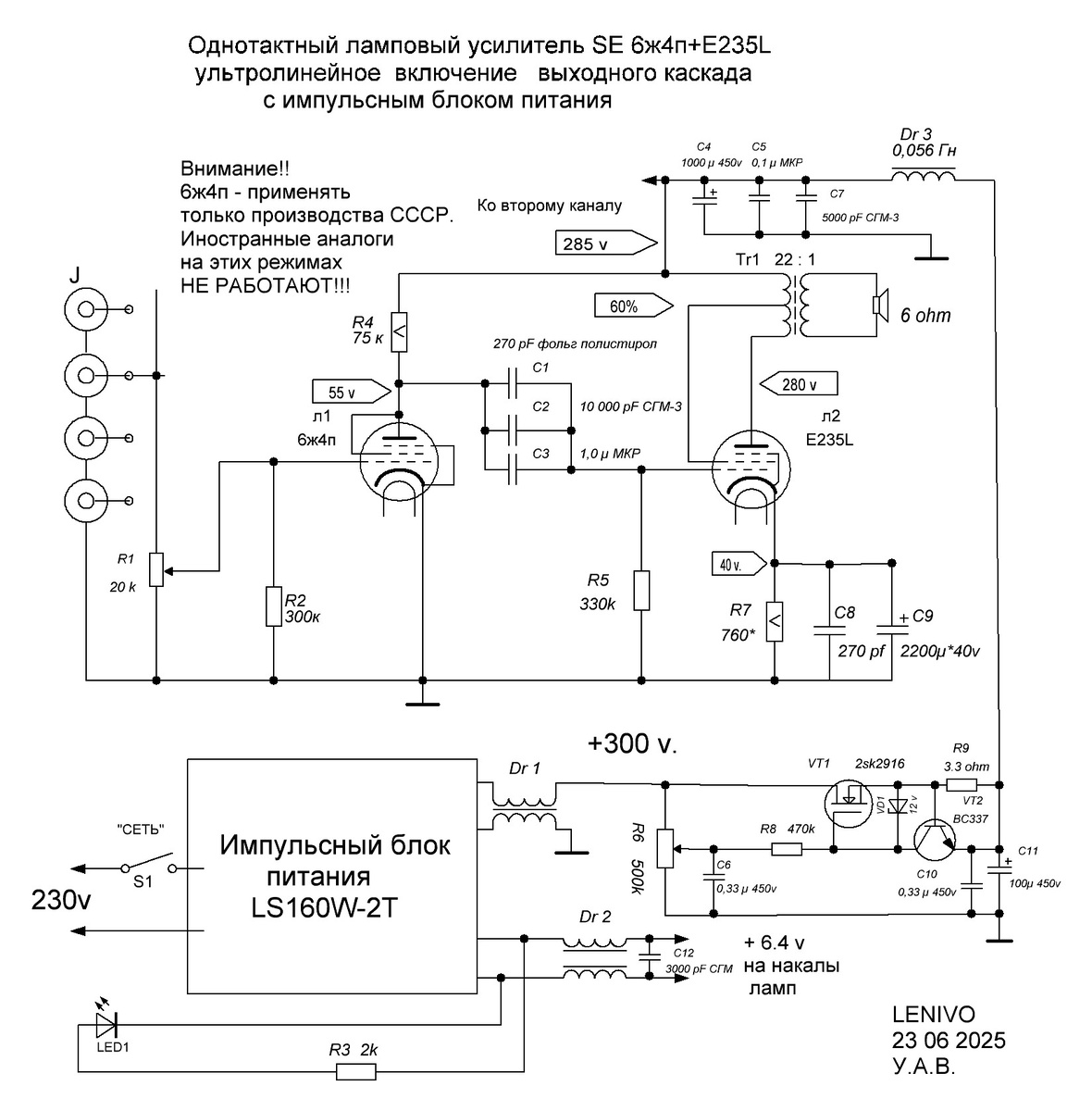
1. Ультралинейный однотактный ламповый усилитель SE 6ж4п+E235L с ИПБ
1. Ультралинейный однотактный ламповый усилитель SE 6ж4п+E235L с ИПБ
2.Ультралинейный однотактный ламповый усилитель SE 6ж4п+E235L с ИПБ
2.Ультралинейный однотактный ламповый усилитель SE 6ж4п+E235L с ИПБ
-6

Лампа 6ж4п - имеет иностранные аналоги -6AU6. Но на данном низковольтном режиме иностранные аналоги- либо работают очень плохо, либо не работают вообще. Поэтому в эту схему ставить только лампы производства СССР!!!

Лампы 6ж4п(6AU6) и E235L. И выходной трансформатор ТПП287-127/220-50
Лампы 6ж4п(6AU6) и E235L. И выходной трансформатор ТПП287-127/220-50

Импульсный блок питания LS160W-2T/ 160 ватт, двух трансформаторный.

Виден импульсный дроссель 0,056Гн и электронный дроссель, а также виден накальный синфазный дроссель с серебряно слюдяным конденсатором СГМ.

-9

В ламповом усилителе применён покупной специализированный импульсный блок питания LS160W-2T. Этот блок специально разработан для ламповых усилителей - имеет два импульсных трансформатора для накального и анодного напряжения. Анодное напряжение может переключаться перемычкой- либо 280 вольт, либо 300 вольт. Накальное напряжение + 6,4 вольта. Анодное напряжение включается с задержкой после включения накального напряжения. На моем блоке задержка длится , примерно , 60 секунд. Китайское описание, после автоматизированного перевода довольно "корявое", но понять суть можно.

Использование импульсного блока питания удобно по габаритным размерам и выгодно по финансам, но....... есть большие НО........

Во первых, импульсный блок гонит по линии питания импульсные помехи - игольчатые выбросы, с которыми очень трудно бороться. И бороться с ними надо, именно, методами борьбы с импульсными помехами. Поэтому, используются импульсные дроссели - с с малой индуктивностью (малым количеством Генри), но с большим, по сечению, проводом. Серебряно слюдяные конденсаторы лучше всех справляются с подавлением игольчатых выбросов. Другие типы конденсаторов менее эффективны. Причем, помехи проникают по анодному питанию, по накальному питанию, а также через сетевое питание попадают в источник и там в сигнал источника звуковых треков.

Второй момент. Это система внутренней стабилизации напряжения импульсного источника питания. Если добавить просто конденсаторов на линии питания - в анодную и накальную, то идёт срыв стабилизации с "БУХом" в колонки. Также, на прогретых лампах, когда при запуске лампы пропускают мгновенно большой ток в импульсе, то импульсный источник питания срывается в защиту и не может поднять анодное напряжение. Это известная проблема всех импульсных источников питания. Поэтому с этим давно научились бороться - нужно ставить систему линейной стабилизации, систему плавного пуска или что то подобное, ограничивающее ток на старте.

Здесь применён -линейный стабилизатор, или как его ещё называют "электронный дроссель"..... Он также помогает эффективно бороться с импульсными помехами - отрезая их большей частью. Тут можно использовать любую схему из "схем линейных стабилизаторов" - главное это отрезать 10-15 вольт от анодного напряжения. Создать барьер для внутренней системы стабилизации импульсного блока питания.

ПО выходному трансформатору - лучше использовать специальный промышленный Выходной однотактный трансформатор с ультра линейным отводом 60%. Например, трансформаторы от Российского производителя "Золотая Середина" - на 2,0-3,5кОм для акустики 4/8/16 ом - для ламп с катодным током 50-60 мА (E235L, EL36, 6п31с) и на 5 кОм для акустики 4/8/16 ом - для ламп с катодным током 35-45 мА (6п43п-е, 6п14п, 6п6с, 6п1п) . В макете стоит трансформатор на 2,0 кОм на 4 омную акустику Ктр=22.

НО, если нет под рукой промышленного выходного трансформатора, то можно использовать (возможно с потерей в качестве звука) трансформаторы другого назначения. Например трансформаторы для питания. Мной был использован трансформатор ТПП287-127/220-50. Однотактные трансформаторы должны иметь зазор в сердечнике. По информации из интернета, народ успешно применяет трансформаторы ТПП в качестве однотактных выходных трансформаторов. Вот решил сам проверить это. Трансформатор ТПП287-127/220-50 имеет не очень хорошую шлифовку половинок сердечника и клеевой шов этих половинок сердечника , как раз и обеспечивает необходимый зазор. По крайней мере, на макете -на прогреве трансформаторы в качестве выходных отыграли часов 8-10 непрерывно. При этом совсем не нагрелись, сердечники не намагнитились, снижения звуковых качеств не наблюдал.

Чтобы получить ультра линейный отвод нужна модель именно 127/220 вольт.

Подсоединял ТПП 287-127/220-50 вот таким способом - для первичной обмотки соединяем 5 и 6 выводы. Анодное питание подаем на 10 вывод, к аноду лампы - 1 вывод, Ультралинейный отвод-3 вывод.

Для вторичной обмотки используем две обмотки по 10 вольт параллельно друг друг другу. И к ним параллельно 10 вольтовую обмотку, собранную из двух 5 вольтовых обмоток. Получим эквивалент 7,5А на вторичной обмотке - а для выходного трансформатора этот параметр обеспечит очень качественный демпинг фактор - причём такой, который достижим только НА ОЧЕНЬ дорогих трансформаторах. За счёт использования разных обмоток мы имеем секционирование выходного трансформатора - что позволяет ему ОЧЕНЬ хорошо работать на ВЧ, а за счёт большого сердечника иметь и хорошие НЧ. По моим измерениям снижение амплитуды синуса на 20 ГЦ было небольшое. На 20Гц по осциллографу амплитуда была не менее 90% от амплитуды на 100Гц.

Полученный выходной трансформатор - поборется по качеству с очень многими специализированными выходными трансформаторами. А уж всякие ТВЗ1-9 (у которых, кстати, нет ультра линейного отвода) уж точно будут по звуку хуже в разы.

Технические параметры трансформатора ТПП287-127/220-50
Технические параметры трансформатора ТПП287-127/220-50

На последок, маленький нюанс - лампы очень не любят вибрацию - сетки на лампах вибрируют от внешней вибрации и звук поэтому размывается. Поэтому, всякие амортизирующие платформы и средства гашения выбрации очень положительно влияют на качество звука.

Для макета я использовал - вот такую вибро развязку - крышка от пластикой бутылки из под молока, а на неё резиновый поршень от шприца на 10 мл.

А сравнить звук данного усилителя на лампе E235L есть с чем.

Так как это у меня не первый усилитель на E235L. Имеется в наличии SE 6Q7+E235L. Собственно лампы из запасов к этому усилителю. Усилитель на трансформаторах от Российского производителя "Золотая Середина". Кенотронное питание. Конденсаторы ROE. Межкаскадные ССГ - серебряно слюдяные +МКР. Сопротивления AMRG, MP930, WELWIN. Звук ОЧень достойный в триодном включении ламп выходного каскада...... Но ему уже более 10 лет и хочется чего то другого в звуке.

Примеры проб на этой схеме разных выходных ламп

Всем успехов и удачных проектов.

У меня есть ещё несколько статей про микрофоны:

Тестовые аудио ролики Лампового микрофона NEUMANN MV 101, транзисторного RFT MV 102, и переделанного RFT MV 102.

Ленточный микрофон МЛ-10 Б 1954 г.в. произведён в СССР г.Ленинград.

Переделка микрофона RFT MV201 под современное фантомное питание +48 вольт.

Ламповый микрофон в корпусе из баллона пульверизатора. Тестируем лампы 6ж4п, 6ж32п, EF80, EF800, EF85, EF91.

Ламповый микрофон sE2200t. Ремонт и модернизация.

Ламповый микрофон на лампе 6ж4п и капсюле RK12 - собираем и настраиваем звук.

Измерительный микрофон ВПМ-101 с конденсаторным капсюлем М101- запускаем для записи звука.

Переделываем ретро конденсаторный микрофон GEFELL RFT MV102 под современный стандарт XLR с фантомным питанием +48 вольт.

Собираем самый бюджетный ЛАМПОВЫЙ микрофон, но с хорошим звуком.

Легендарный ламповый микрофон SONY C-800G - а не заделать ли его клон?

Измерительные ретро микрофоны GEFELL - ламповый RFT MV101 и транзисторные RFT MV102, 201 запускаем для записи звука.

Самодельный ленточный микрофон

Ленточный микрофон ОКТАВА МЛ-51. Восстановление. Переделка с батарейного питание на фантомное +48 вольт.

Изготавливаем конденсаторный студийный микрофон по схеме FIN+

Конденсаторный микрофон RFT Gefell MK102 с предусилителем по схеме FIN для работы от блока XLR фантомного питания +48 вольт

Микрофонные капсюли Bruel&Kjaer 4145 и Октава М101 - делаем микрофон с фантомным питанием +48 вольт.

Ремонт конденсаторного микрофона NADY SCM1000

Переделка микрофона Maono AU-A03T - установка однодюймового микрофонного капсюля.

Переделываем микрофон Октава МД-52А-II- ставим однодюймовый электретный капсюль и микрофонный предусилитель Комби-3Т.

Динамический микрофон Октава МД-66А. Переделка для работы с компьютерной звуковой картой.

Самодельный конденсаторный ламповый микрофон.

Конденсаторный микрофон по схеме "ШОК-Октава". Своими руками.

Ламповый микрофон Bruel & Kjaer Type 2613.

Самодельный электретный микрофон для компьютера.

Как просто подключить динамический микрофон к компьютеру.

Про фонокорректоры:

Экономичный фонокорректор с хорошим звуком на основе платы от ЭПУ "МЕЛОДИЯ-105-стерео".

Супер дешевый фонокорректор -где взять?

LYNX-04 супер качественный микросхемный фоно корректор. Своими руками.

Ламповый фонокорректор на 6ж4п +6н23п. Своими руками.

Ламповый корректор на лампах 6AU6+E88cc. Своими руками.

Про виниловые проигрыватели:

Виниловый проигрыватель Micro Seiki DD-8. Легендарный звук. Восстановление своими руками.

Виниловый проигрыватель на основе импортного ЭПУ. Своими руками.

Виниловый проигрыватель в стиле стимпанк на ПАРОВОМ приводе!!!

Про усилители:

Усилитель ДИНАМИТ на на базе чипа LT1210. Хороший звук -несложно своими руками.

Про ламповые усилители:

Ламповый усилитель 6ж4п+6п43п-Е с ИБП и с высоким качеством звука

Очень простой ламповый усилитель с импульсным блоком питания и с превосходным звуком.

Двухтактный усилитель в корпусе Audio Note

Ламповые усилители. Обзор красивейших и просто интересных по оформелению усилителей. Часть 1.

Ламповые усилители. Обзор красивейших и просто интересных по оформелению усилителей. Часть 2.

Ламповые усилители в стиле стимпанк и просто ламповый стимпанк.

Мощный однотактный ламповый усилитель SE EF800+ EC 360. Своими руками.

Ламповый однотактный усилитель SE EF800+EL36 своими руками.

Ламповый усилитель по схеме А. Манакова - Лофтин-Уайт SE 6AC5GT +2A3. Своими руками.

Несложный усилитель с хорошим звуком - однотактный ламповый усилитель SE 6ж4п+6п43п.

Маленький однотактный усилитель SE 6н23п+6п43п

Ламповый усилитель высокого класса SE c3m+EL86. Своими руками.

Ламповый усилитель SE 6ж4п + 6п43п своими руками

Ламповый усилитель SE 6н8с + 6п6с (6ф6с) в ретро стиле.

Ламповый усилитель своими руками. Меняем шило на мыло - пробуем лампы 6п41с/6п31с/EL36/e235L

Однокаскадный одноламповый усилитель своими руками. Не всё так просто.

Свой первый ламповый усилитель SE 6н9с+6п13с. Простой старт.

Собрать свой первый ламповый усилитель за полчаса.

Мотаем выходной трансформатор для однотактного лампового усилителя.

А также посмотрите мои остальные статьи на моём канале если вам интересны статьи про ламповые микрофоны, 3D-принтеры, ЧПУ-станки на Ардуино, лазерные ЧПУ гравёры, про современные китайские МР3-модули, усилители для наушников.....