Добавить в корзинуПозвонить
Найти в Дзене
LENIVO

Ламповый фонокорректор на 6ж4п +6н23п. Своими руками.

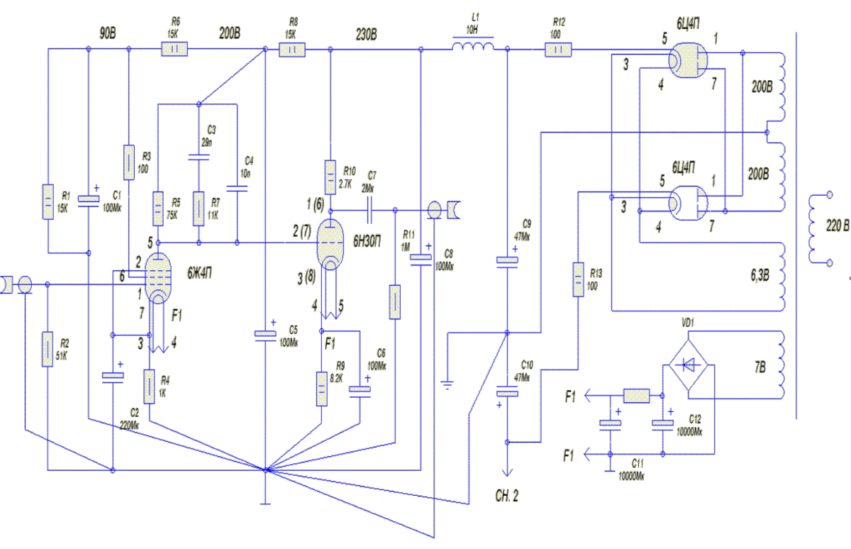
Чтобы получить звук от винилового проигрывателя нужен предварительный предусилитель с коррекцией сигнала, получаемый звукоснимателем при проигрывании виниловых пластинок. Обзор хорошего фонокорректора по схеме Евгения Комиссарова. Спаяв несколько ламповых, транзисторных и микросхемных корректоров решил сделать корректор по схеме Евгения Комиссарова. В интернете имеется подробная статья об его корректоре. Вот оригинальная схема корректора. Данный корректор заслужил звание "Народный". За очень хороший звук и то, что его очень собирают радиолюбители. Цитата из авторской статьи: ".......... Особенности построения. Аппарат выполнен по традиционной для меня схемотехнике - без ОС, с непосредственной связью между каскадами, минимально возможными номиналами активных сопротивлений и минимально возможным количеством элементов на пути сигнала. .. Мной были получены следующие технические параметры: Номинальный уровень входного сигнала 5мВ Номинальный выходной уровень (1КГц, 5мВ) 0.75В

Чтобы получить звук от винилового проигрывателя нужен предварительный предусилитель с коррекцией сигнала, получаемый звукоснимателем при проигрывании виниловых пластинок. Обзор хорошего фонокорректора по схеме Евгения Комиссарова.

-2

Спаяв несколько ламповых, транзисторных и микросхемных корректоров решил сделать корректор по схеме Евгения Комиссарова. В интернете имеется подробная статья об его корректоре. Вот оригинальная схема корректора.

-3

Данный корректор заслужил звание "Народный". За очень хороший звук и то, что его очень собирают радиолюбители.

Цитата из авторской статьи:

"..........

Особенности построения.

Аппарат выполнен по традиционной для меня схемотехнике - без ОС, с непосредственной связью между каскадами, минимально возможными номиналами активных сопротивлений и минимально возможным количеством элементов на пути сигнала.

..

Мной были получены следующие технические параметры:

Номинальный уровень входного сигнала 5мВ

Номинальный выходной уровень (1КГц, 5мВ) 0.75В

Выходное сопротивление <1кОм

Отношение сигнал/шум (невзвешенное) >70Дб

Уровень нелинейных искажений + шум(1- 10КГц, 5мВ) <0.3%

Отклонение от RIAA в диапазоне 100- 16000Гц +-0.5Дб

Отклонение от RIAA на частотах 20 и 20000Гц -1Дб

Параметры можно и улучшить, если задаться этой целью.

RIAA коррекция осуществляется всем входным каскадом, на этом следует остановиться подробнее.

В качестве входной лампы выбран пентод 6AU6 (отечественный аналог 6Ж4П) в пентодном режиме включения.

Дело в том, что при включении с резистивной нагрузкой пентод является управляемым источником тока и усиление каскада полностью зависит от сопротивления анодной нагрузки и пропорционально ему, поэтому, сделав сопротивление анодной нагрузки частотно-зависимым, мы имеем возможность очень элегантно осуществить RIAA- коррекцию, что и реализовано в данной схеме.

Усиление входного каскада на частоте 20Гц составляет 130, на 1КГц 13, на 20КГц падает до 1.3.

Расчет RIAA- цепочки стандартный, исходя из величины последовательного резистора, равной величине анодной нагрузки (внутреннее сопротивление лампы, по крайней мере, на порядок выше и на практике может не учитываться).

........

Конец цитаты.

У меня не было ламп 6н30п - это достаточно редкая лампа, поэтому я решил спаять на лампе 6н23п и , как вариант, последний каскад сделать трансформаторным.

Как обычно, чтобы проверить работоспособность такого изменения схемы спаял из подручных материалов макет.

-4

Звук с макета мне понравился и я решил спаять корректор уже в корпусе. Вариант с выходными трансформаторами мне понравился больше, хотя он и габаритнее. Решил использовать детали чуть получше, чем в макете. Немецкие конденсаторы электролитические ROE, в коррекции советские серебряно-слюдяные конденсаторы ССГ-1, резисторы -японские танталовые - ШИНКО. Также были куплены иностранные входные МС -трансформаторы.

-5

Сперва собрал на самонамотанных выходных (по классу они межкаскадные) трансформаторах. Потом поставил специально заказанные под этот фонокорректор трансформаторы.

Заказные детали приходили с разницей во времени, поэтому были эксперименты с разным сопротивлениями и конденсаторами. Не обошёл стороной и винтажные сопротивления сопротивления Сименс.

-6

Когда приехали заказанные звуковые трансформаторы перекомпоновал вот так

-7

Вид с прикрученными боковинами до покраски корпуса.

-8

Также был собран второй выносной блок - с силовым трансформатором. Сперва в корпусе был один дроссель, но в дальнейшем прикрутил ещё один к задней стенке.

-9

Лампы в дальнейшем были заменены на иностранные аналоги - на 6AU6 и ECC88 Telefunken.

Металлический корпус для лампового фонокорректора доставил много хлопот с минимизацией фона. Звук корректора мне очень понравился и в дальнейшем я пересобрал фонокорректор в пластиковом корпусе, где были применены ещё более лучшие детали и добавлены в схему 6 дросселей. Но об этом в следующей статье.

Всем удачи и хорошего звука.