Найти в Дзене

Таргетированная реклама в ВК для студии растяжки в Москве

Студия растяжки в Москве Коротко о результатах: Что было проделано перед запуском рекламы: Процесс РК: 1. Подготовительная работа Перед стартом работы, я доработала сообщество и внедрила несколько фишек, чтобы улучшить общую работу по рекламе: 2. Составление майнд-карты проекта и прописание офферов по портретам в Google Sheets 3. Стратегии, которые использовались 4. Подбор аудитории В первую очередь нужно было подобрать для тестирования аудитории, собранные по разным критериям. После просмотра заполненного клиентом брифа, составления майнд-карты проекта и глубокого анализа данной ниши – я выделила следующие аудитории: 1) Аудитория по интересам В ней я пыталась выделить девушек, ведущих спортивный образ жизни и занимающихся своим телом, питанием. 2) Широкая аудитория Здесь я взяла всех девушек подходящего возраста и регулярно бывающих в радиусе 3 км от студии растяжки. 3) Аудитория по ключевым запросам В данном случае я охватила тех девушек, которые за последние 30 дней выполняли
Оглавление

Студия растяжки в Москве

  • О проекте: Современная студия растяжки в Москве, которая работает по нескольким направлениям: растяжка, аэройога (йога в гамаках), TRX, танцы, face fitness, бокс и др.
  • Задача: Основной задачей в проекте было стабильно получать заявки из ВК на два пробных занятия в студию растяжки от девушек 18–45 лет. До этого студия уже продвигалась в Instagram, но в связи с последними событиями появилась необходимость в получении нового трафика из ВК.

Коротко о результатах:

  • Период проведения тестовой рекламной кампании для выявления связки: с 14 июня 2022 года по 16 июня 2022 года.
  • Рекламный бюджет, который открутили за указанный период: 1728,22₽
  • Количество заявок за указанный период: 7
  • Стоимость заявки: 246₽

Что было проделано перед запуском рекламы:

  • Проведен анализ конкурентов и рынка в данной нише
  • Выявлена ЦА
  • Прописаны портреты каждой ЦА, проработаны их страхи, боли, желания, возражения, критерии выбора продукта и интересы
  • Проработаны офферы для каждой аудитории
  • Разработаны креативы для каждой аудитории
  • Разработан чат-бот
  • Доработано сообщество VK по всем правилам

Процесс РК:

1. Подготовительная работа

Перед стартом работы, я доработала сообщество и внедрила несколько фишек, чтобы улучшить общую работу по рекламе:

  • Подключила приложение Senler
  • Подготовила посадочную страницу (собрала лид-форму в интерфейсе ВК)
  • Сделала бота, который состоял из четырех разделов и отвечал на самые популярные вопросы клиентов
  • Собрала с помощью парсера пользовательскую аудиторию из профиля в инстаграм, чтобы сразу же запустить на нее ретаргет в VK
  • Собрала с помощью парсера нужные мне для работы аудитории

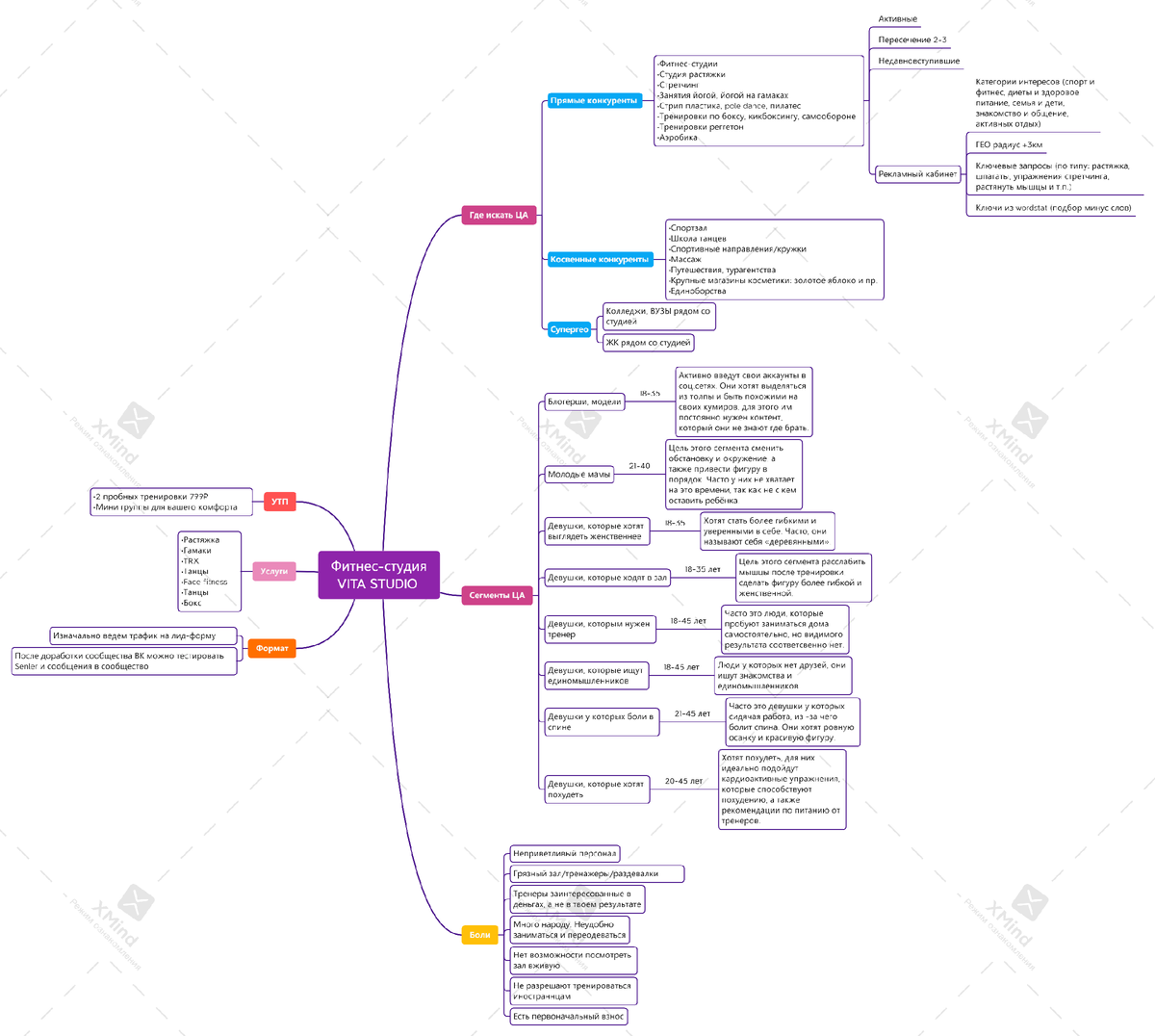
2. Составление майнд-карты проекта и прописание офферов по портретам в Google Sheets

Майнд-карта
Майнд-карта

3. Стратегии, которые использовались

  • Реклама ➢ переход в лид-форму ➢ оставление заявки ➢ обработка заявки менеджером ➢ посещение тренировки
  • Реклама ➢ сообщение в сообщество ➢ обработка заявки менеджером ➢ посещение тренировки
  • Реклама ➢ переход в сообщество ВК ➢ подписка на сообщество ➢ наблюдение за контентом ➢ сообщение ➢ обработка заявки менеджером ➢ посещение тренировки

4. Подбор аудитории

В первую очередь нужно было подобрать для тестирования аудитории, собранные по разным критериям.

После просмотра заполненного клиентом брифа, составления майнд-карты проекта и глубокого анализа данной ниши – я выделила следующие аудитории:

1) Аудитория по интересам

-3

В ней я пыталась выделить девушек, ведущих спортивный образ жизни и занимающихся своим телом, питанием.

2) Широкая аудитория

-4

Здесь я взяла всех девушек подходящего возраста и регулярно бывающих в радиусе 3 км от студии растяжки.

3) Аудитория по ключевым запросам

-5

В данном случае я охватила тех девушек, которые за последние 30 дней выполняли поиск по фразам, указанным в аудитории.

4) Аудитория прямых и косвенных конкурентов

-6

В этом случаем я собрала всех прямых конкурентов района и настроила рекламу на подписчиков их групп.

5) Аудитория по ключевым запросам на определенные тренировки

-7

В данном случае я взяла за основу тренировки по йоге и запустила рекламу по ключевым интересам на данный сегмент ЦА.

Очень важно в каждом проекте тестировать разные варианты креативов и аудиторий, чтобы определить лучшие связки, которые будут давать заявки по самым низким ценам.

В моем случае самые лучшие результаты по заявкам показали 2, 3 и 4 аудитории. С 5 аудиторией тоже можно работать дальше, но нужно менять виды тренировок и офферы.

Аудитория по интересам давала слишком дорогие заявки, ее после теста я не использовала.

5. Создание креативов

Ниже показаны некоторые креативы, которые я использовала в данном проекте (листай влево):

На первом этапе работы рекламы я тестирую каждый из созданных креативов с каждой из наших аудиторий, чтобы найти самое эффективное пересечение этих элементов рекламы.

6. Посадочная страница

В качестве посадочной страницы я решила использовать встроенную лид-форму в интерфейсе ВК, где пользователю нужно было ответить на несколько вопросов и оставить свои контактные данные, чтобы записаться на занятия в студию.

-9

В лучших рекламных связках данная лид-форма показывала конверсию до 27% в запись на пробное занятие.

7. Результат в цифрах:

  • Потрачено бюджета: 1 756₽
  • Показов объявления: 10 300
  • Переходов: 72
  • Средний CTR: 0.699 %
  • Средняя цена клика: 24₽
  • Получено заявок: 7
  • Стоимость заявки: 246₽
Рекламный кабинет
Рекламный кабинет
Для студии растяжки в Москве это очень хорошая стоимость заявки, клиент был доволен.
Продолжаем работу дальше с бюджетом на месяц 30 000₽.

Важное:

  • Тест прошел отлично. Удалось выявить рабочие аудитории и узнать стоимость завки для составления медиа-плана. В целях снизить стоимость заявки до 200-250₽ (для Москвы это лучшая стоимость).
  • Лучше всего себя показала широкая аудитория, взяла ее за основу для дальнейшей работы. Буду менять офферы, креативы, сниппеты и тестировать различные формы сбора заявок.
  • Аудитория по ключам на определенные виды тренировок тоже хорошо себя показала. В планах запускать рекламу на различные виды тренировок.
  • Рекламные объявления в формате «универсальная запись» зашли лучше всего. Они смотрелись информативно, стильно и просто. Всего скорее такие записи пробивают баннерную слепоту у пользователей и не создают впечатление рекламы.
  • Также хорошо зашли объявления с длинными офферами. В таких объявлениях раскрывается ценность продукта, они смотрятся не рекламными, что увеличивает конверсию.

Как связаться со мной:

  • Телеграм @vika_polyakovskaya
  • WhatsApp 8 996 779 63 16