Добавить в корзинуПозвонить
Найти в Дзене
LENIVO

Ультралинейный усилитель на EL36.

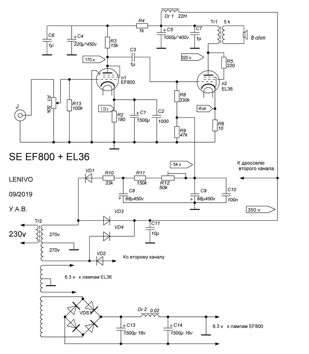
Ультра линейный однотактный усилитель 9 ватт мощности с минимальными искажениями. Эта статья в развитие темы однотактных ультралинейных усилителей - ранее были на лампах 6п43п-е и E235L. В этой статье займусь апгрейдом своего усилителя SE EF800+EL36. Статья по его изготовлению есть на канале - жмите ЗДЕСЬ. Итак имеется усилитель SE EF800+EL36. Играл он у меня в системе более 6 лет и ново собранные усилители стали существенно превосходить его по звуку. Усилитель собран в стандартном приборном корпусе -я в таких корпусах собрал несколько усилителей и ещё пара таких корпусов есть в запасе. Детали были использованы высокого класса , а также там стоят очень качественные выходные трансформаторы от израильского мастера Марка Фельдшера (родом из СССР). Лампы EF800 -Телефункен и EL36 Tesla. Конденсаторы ROE и Kendeil. Схема Основная проблема - выбор неправильной рабочей точки для выходной лампы. В этом усилителе я выбрал типовой режим с высоким анодным напряжение 320 вольт. И нагрузил лампу

Ультра линейный однотактный усилитель 9 ватт мощности с минимальными искажениями.

Эта статья в развитие темы однотактных ультралинейных усилителей - ранее были на лампах 6п43п-е и E235L.

В этой статье займусь апгрейдом своего усилителя SE EF800+EL36. Статья по его изготовлению есть на канале - жмите ЗДЕСЬ.

Итак имеется усилитель SE EF800+EL36. Играл он у меня в системе более 6 лет и ново собранные усилители стали существенно превосходить его по звуку. Усилитель собран в стандартном приборном корпусе -я в таких корпусах собрал несколько усилителей и ещё пара таких корпусов есть в запасе. Детали были использованы высокого класса , а также там стоят очень качественные выходные трансформаторы от израильского мастера Марка Фельдшера (родом из СССР). Лампы EF800 -Телефункен и EL36 Tesla. Конденсаторы ROE и Kendeil.

SE EF800+EL36
SE EF800+EL36

Схема

Схема SE EF800+EL36
Схема SE EF800+EL36

Основная проблема - выбор неправильной рабочей точки для выходной лампы.

ВАХ EL36 Tesla
ВАХ EL36 Tesla

В этом усилителе я выбрал типовой режим с высоким анодным напряжение 320 вольт. И нагрузил лампу практически по максимуму .... хотя реально требуется менее 20% от мощности усилителя. И Второе, мне не понравился драйвер на лампах EF80/EF800. Я на ламповых микрофонах прогнал множество ламп через ламповый макет, в том числе EF80 и EF800. И по звуку они показали более худшие результаты, чем лампа 6ж4п...... Сам и независимые слушатели сделали вывод, что звук с 6ж4п сильно лучше.

Понятно, что другие режимы и другой драйвер требуют другую схему и другой блок питания. Поэтому перед апгрейдом я потратил несколько месяцев на макет -где отлаживал режимы и нюансы схем, а также прогнал большое количество ламп EL36 и их аналогов. Не обошёл стороной и лампы СССР- 6п31с и 6п41с.

А также подбирал режимы для выходного трансформатора и подцеплял разные выходные трансформаторы

И последний этап - прямое сравнение звука макета и усилителя EF800+EL36 на основной системе. Макет прямо на картонке поставил на усилитель и просто провода перекидывал.

Прямое сравнение показало - НАДО делать апгрейд. И с импульсным блоком питания звук получается получше, а деталей поменьше, а их класс и стоимость реально ниже!!! Но мне же нужен звук, а не любование на дорогие детальки в усилителе.

Но применение импульсного блока питания сильно меняет схему. Нет дополнительного питания для фиксированного смещения, поэтому возможно только авто смещение. И нужны дополнительные меры для борьбы с импульсными помехами.... А также нужна схема для мягкого старта, иначе импульсный блок питания не может зарядить емкие электролиты и идёт срыв системы стабилизации напряжения импульсного блока питания и он уходит в автоматическую защиту. Об этом было подробно написано в предыдущих статьях на моём канале.

Схема "Ламповый однотактный усилитель SE 6ж4п+EL36 TESLA в ультра линейном включении и с импульсным блоком питания".

Схема "Ламповый однотактный усилитель SE 6ж4п+EL36 TESLA в ультра линейном включении и с импульсным блоком питания".
Схема "Ламповый однотактный усилитель SE 6ж4п+EL36 TESLA в ультра линейном включении и с импульсным блоком питания".

Сперва, разобрал усилитель до рамы.

Для пайки использован припой ASAHI и флюс паста CARDAS.

Провод для внутренней разводки использована монокристаллическая медь ОСС, чистотой 6N.

Первым делом, занялся выходными трансформаторами от Марка Фельдшера. Ранее была возможность переключать на 4-8 ом и они были только в триодном включении.

Поэтому пришлось вскрывать обшивку и удалось пере коммутировать их на ультра линейный режим - без разбора трансформаторов. Также убрал возможность переключения омности акустики. Скоммутировал их на самый сильно токовый режим -все четыре выходных обмотки параллельно. Без системы выбора омности акустики звук лучше. А переключением всё равно не пользовался..... а звук эта система портила.

Измерения по итогу пере коммутации выходных трансформаторов от Марка Фельдшера:

Индуктивность 60Гн.

Сопротивление по постоянному току на первичной обмотке 180 ом.

Сопротивление по постоянному току на вторичной обмотке 0,4 ома.

Вторичная обмотка имеет четыре параллельных обмотки проводом диаметром 1,1 мм по лаку.

Имеется отвод (припаян самостоятельно) для ультра линейного режима на первичной обмотке.

При подаче на первичную обмотку сетевого напряжения в режиме автотрансформатора имеем 144 вольта и 92 вольта -  т.е. 61% и 39% . Это параметр "р" для ульра линейного отвода.

Коэффициент трансформации равен 32.

Также заменил подводящие провода первичной обмотки на более толстые провода НУЖНОЙ длины из монокристаллической меди 6N.

Далее нужен блок для крепления конденсаторов и импульсного дросселя. Напечатал его на 3Д принтере. Из немецкого пускового конденсатора удалил встроенный предохранитель, который негативно сказывался на звуке - в результате его корпус сильно пострадал. И припаял новые выводы.

Далее спаял схему -обвязку ламп. И пришлось поменять панельки под драйверные лампы ..... хорошо хоть всё удалось в старые панельки разместить.

Деталей меньше и стоимость их меньше на порядок. И нет дополнительной платы для фиксированного смещения. Эх ......сравните с тем , что было. Но то, что было не играло как надо.

Импульсный блок питания с электронным дросселем разместились в два этажа.

Внешнюю коммутацию перепаял заново. Специальным проводом взятым из современных цифровых видео кабелей.

И финальная сборка

На акустике 3,5 ома без искажений выдаёт 8 вольт амплитуды на синусе 1кгц, а больше уже с искажениями. Возможно искажения и ранее 8 вольт появляются, но явно видимые после 8 вольт.

Мощность - правдиво трудно посчитать...... Могу сказать только мощности и усиления хватает для любой моей акустики.

Вот измерения синус 1 кГц на максимуме без искажений. Мощность посчитайте сами.

Но реально слушаю вот на таких значениях. Прибор почему то высокие частоты плохо схватывает. А вот если есть НЧ он их захватывает. На приборе сверху измерение частоты. Но если нет НЧ, то он 000 показывает, хотя там играют СЧ и ВЧ. Это играет музыка на нормальной громкости, с хорошими НЧ и музыкой заполнена вся комната. А НЧ пробирают до костей.

Реально - играет на акустике с амплитудой не более 0,3 вольт.... А 3 вольта- это максимум по громкости это - уже очень громко в комнате 27 кв.м и есть опасность порвать динамики..... Шп Акустика на авторских динамиках от Олега Руллита с супертвиттерами.

Усилитель имеет ровную  АЧХ 20Гц-20кГц, более не измерял. Очень высокая детальность, одна из лучших на моих усилителях и наконец то получил тот глубокий БАС, который ожидаешь от таких больших по габаритам  выходных трансформаторов. Бас глубокий, хорошо прорисованный и локализованный в пространстве комнаты.

Так как это четверная глобальная переделка усилителя в этом корпусе с этими выходными трансформаторами, основной вклад в улучшение звука при этом апгрейде  - это режимы работы ламп, ПРАВИЛЬНАЯ коммутация выходного трансформатора и внутренняя проводка, выполненная из монокристаллической меди, чистотой 6N , а в некоторых местах выполнена  японским проводом Акролинк  7N (осталась с прошлой версии усилителя).

Всем успехов и удачных проектов.

У меня есть ещё несколько статей про микрофоны:

Тестовые аудио ролики Лампового микрофона NEUMANN MV 101, транзисторного RFT MV 102, и переделанного RFT MV 102.

Ленточный микрофон МЛ-10 Б 1954 г.в. произведён в СССР г.Ленинград.

Переделка микрофона RFT MV201 под современное фантомное питание +48 вольт.

Ламповый микрофон в корпусе из баллона пульверизатора. Тестируем лампы 6ж4п, 6ж32п, EF80, EF800, EF85, EF91.

Ламповый микрофон sE2200t. Ремонт и модернизация.

Ламповый микрофон на лампе 6ж4п и капсюле RK12 - собираем и настраиваем звук.

Измерительный микрофон ВПМ-101 с конденсаторным капсюлем М101- запускаем для записи звука.

Переделываем ретро конденсаторный микрофон GEFELL RFT MV102 под современный стандарт XLR с фантомным питанием +48 вольт.

Собираем самый бюджетный ЛАМПОВЫЙ микрофон, но с хорошим звуком.

Легендарный ламповый микрофон SONY C-800G - а не заделать ли его клон?

Измерительные ретро микрофоны GEFELL - ламповый RFT MV101 и транзисторные RFT MV102, 201 запускаем для записи звука.

Самодельный ленточный микрофон

Ленточный микрофон ОКТАВА МЛ-51. Восстановление. Переделка с батарейного питание на фантомное +48 вольт.

Изготавливаем конденсаторный студийный микрофон по схеме FIN+

Конденсаторный микрофон RFT Gefell MK102 с предусилителем по схеме FIN для работы от блока XLR фантомного питания +48 вольт

Микрофонные капсюли Bruel&Kjaer 4145 и Октава М101 - делаем микрофон с фантомным питанием +48 вольт.

Ремонт конденсаторного микрофона NADY SCM1000

Переделка микрофона Maono AU-A03T - установка однодюймового микрофонного капсюля.

Переделываем микрофон Октава МД-52А-II- ставим однодюймовый электретный капсюль и микрофонный предусилитель Комби-3Т.

Динамический микрофон Октава МД-66А. Переделка для работы с компьютерной звуковой картой.

Самодельный конденсаторный ламповый микрофон.

Конденсаторный микрофон по схеме "ШОК-Октава". Своими руками.

Ламповый микрофон Bruel & Kjaer Type 2613.

Самодельный электретный микрофон для компьютера.

Как просто подключить динамический микрофон к компьютеру.

Про фонокорректоры:

Экономичный фонокорректор с хорошим звуком на основе платы от ЭПУ "МЕЛОДИЯ-105-стерео".

Супер дешевый фонокорректор -где взять?

LYNX-04 супер качественный микросхемный фоно корректор. Своими руками.

Ламповый фонокорректор на 6ж4п +6н23п. Своими руками.

Ламповый корректор на лампах 6AU6+E88cc. Своими руками.

Про виниловые проигрыватели:

Виниловый проигрыватель Micro Seiki DD-8. Легендарный звук. Восстановление своими руками.

Виниловый проигрыватель на основе импортного ЭПУ. Своими руками.

Виниловый проигрыватель в стиле стимпанк на ПАРОВОМ приводе!!!

Про усилители:

Усилитель ДИНАМИТ на на базе чипа LT1210. Хороший звук -несложно своими руками.

Про ламповые усилители:

Ламповый усилитель 6ж4п+6п43п-Е с ИБП и с высоким качеством звука

Очень простой ламповый усилитель с импульсным блоком питания и с превосходным звуком.

Двухтактный усилитель в корпусе Audio Note

Ламповые усилители. Обзор красивейших и просто интересных по оформелению усилителей. Часть 1.

Ламповые усилители. Обзор красивейших и просто интересных по оформелению усилителей. Часть 2.

Ламповые усилители в стиле стимпанк и просто ламповый стимпанк.

Мощный однотактный ламповый усилитель SE EF800+ EC 360. Своими руками.

Ламповый однотактный усилитель SE EF800+EL36 своими руками.

Ламповый усилитель по схеме А. Манакова - Лофтин-Уайт SE 6AC5GT +2A3. Своими руками.

Несложный усилитель с хорошим звуком - однотактный ламповый усилитель SE 6ж4п+6п43п.

Маленький однотактный усилитель SE 6н23п+6п43п

Ламповый усилитель высокого класса SE c3m+EL86. Своими руками.

Ламповый усилитель SE 6ж4п + 6п43п своими руками

Ламповый усилитель SE 6н8с + 6п6с (6ф6с) в ретро стиле.

Ламповый усилитель своими руками. Меняем шило на мыло - пробуем лампы 6п41с/6п31с/EL36/e235L

Однокаскадный одноламповый усилитель своими руками. Не всё так просто.

Свой первый ламповый усилитель SE 6н9с+6п13с. Простой старт.

Собрать свой первый ламповый усилитель за полчаса.

Мотаем выходной трансформатор для однотактного лампового усилителя.

А также посмотрите мои остальные статьи на моём канале если вам интересны статьи про ламповые микрофоны, 3D-принтеры, ЧПУ-станки на Ардуино, лазерные ЧПУ гравёры, про современные китайские МР3-модули, усилители для наушников.....