Найти в Дзене
Свел Электрик

Самокат должен звучать

Самокат стал в наше время, пожалуй, самым популярным и массовым транспортным средством, благодаря простоте конструкции, неприхотливости в обслуживании, малому весу и относительной дешевизне. Самокат хорош для прогулок, внутригородских поездок, спортивных развлечений. Все вышесказанное может быть отнесено и на счет велосипедов, более дорогих и относительно сложных движителей. Самокаты, как и велосипеды, могут быть снабжены разными приводами и прочими свойствами, но объединяют эти устройства множество признаков, как положительных: 1. наличие двух колес; 2. бесшумность езды; 3. экологичность (ножной/педальный или электрический привод); 4. маневренность; 5. компактность, так и - отрицательных: 7. отсутствие или малое количество специально отведенной проезжей части (велодорожки); 8. отсутствие системы регистрации таких Т.С., как самокаты и велосипеды; 9. отсутствие системы обучения владельцев подобных Т.С. с получением прав на их использование; 10. игнорирование владельцами таких Т.С. ПДД и норм поведения на пешеходных тротуарах; 11. отсутствие норм, предусматривающих сигнализацию для велосипедов и самокатов на предмет их видимости в транспортном или пешеходном потоке; 12. отсутствие страховки; 13. отсутствие системы наказаний за нарушение ПДД и правил поведения вне транспортных путепроводов; 14. отсутствие возрастного ценза на использование некоторых типов таких Т.С.

Таким образом, учитывая совокупность пунктов, получаем в среднем транспортное средство, где маневренность, компактность, бесшумность, отсутствие специальных полос, оборачиваются внезапностью для участников дорожного движения или пешеходов даже при нормальной видимости, хорошей погоде и наличии трезвого самокатчика (велосипедиста), если последний понятия не имеет о ПДД, правилах поведения и не знает законов физики. О том, что может натворить пьяный обладатель самоката на дороге или тротуаре, даже и говорить не хочется, особенно, если такой урод движется без сигналов и светоотражающих элементов в темное время суток по оживленной трассе в плохую погоду (а, может быть, - зимой), перестраиваясь из одной полосы в другую. На тротуаре пьяный самокатчик так же может натворить немало бед.

Что же из всего этого следует? А вот что... 1. велосипеды и самокаты должны регистрироваться все, - без исключения. Даже детские. 2. Родители ребенка (любого, не достигшего ответственного возраста), выехавшего на проезжую часть, должны разделять ответственность с водителем (в зависимости от обстоятельств), который переедет этого ребенка. 3. Все обладатели самокатов и велосипедов должны получать права по окончании водительских курсов. Любое бесправное вождение должно караться в соответствии с обновленном в этой связи ПДД и соответствующими законами. Обучение должно предусматривать и правила поведения на пешеходном тротуаре, в прочих общественных местах, допускающих использование самокатов (велосипедов). 4. Все самокаты и велосипеды должны иметь страховку. 5. Все самокаты и велосипеды должны иметь сигнализацию (звуковые, световые), определенную отдельными пунктами норм безопасности для этих средств. Все это должно быть интегрировано в ПДД. 6. Обеспечение участников движения (самокатчиков и велосипедистов) отдельными полосами, как в черте города, так и за его пределами.

Одно из самых положительных свойств велосипедов, самокатов и прочих двухколесных устройств не снабженных ДВС, является относительная бесшумность. Это же свойство таит в себе и существенную угрозу. Думаю, многие велосипедисты и самокатчики не раз видели шарахающихся в разные стороны пешеходов от внезапного ощущения последними приближения некой угрозы со спины еще до того, как велосипедист успевал просигналить. Не ощущающие угрозы, шарахались после сигнала. Но в обоих случаях паника пешеходов приводила к срабатыванию их рефлексов, что приводило к непредсказуемым метаниям пешехода, как следствие, самого велосипедиста. Результатом в большинстве случаев является наезд или столкновение с непредсказуемыми результатами. То же самое могут рассказать и автомобилисты о своих встречах с малошумными и маневренными Т.С. Примеров таких контактов с различными исходами - множество. Большая часть таких инцидентов случается по вине владельцев двухколесных Т.С. в силу отсутствия знаний ПДД даже на элементарном уровне, ответственности, присущей большинству участников ДД с правами. Однако некоторая и так же немалая часть ДТП происходит все же и при обстоятельствах, когда причиной инцидента становится компактность, бесшумность и маневренность самокатов (велосипедов), не оборудованных ни световой, ни шумовой сигнализацией, которая могла бы способствовать избежанию ДТП.

Теперь о психологических аспектах применения сигнализации. Часто в транспортном потоке можно заметить мигающие или просто светящиеся точки "велосипедных" (уж, кто их причислил к велосипедным, и зачем, - не понятно) фонариков. Можно заметить, а можно и - нет. Как правило, фонарики, которыми оборудованы велосипеды, самые разные (от мощности излучения до цвета). Их с трудом можно вычленить из дневного (или любого другого фонового) света, не говоря уже о включенных фарах автомобилей, на фоне которых свечение велосипедных фонариков меркнет для водителя до уровня отсвета приборной панели собственного автомобиля. Проблема более-менее нормальной световой сигнализации не будет решена до тех пор, пока не появятся стандарты на велосипедную "оптику" и не будут прописаны соответствующие законы на ее применение. Сделать самокат (велосипед) заметнее на дороге или на тротуаре способно шумовое оборудование. И психофизически этот компонент сигнализации более оправдан - с точки зрения рефлексов любого участника движения (пешехода или водителя). Простой пример. Для того, что бы увидеть источник света, необходимо, что бы излучение источника попадало в поле зрения. Т.е., источник света должен быть направлен в сторону смотрящего, равно, как и смотрящий должен смотреть в направлении источника. При этом между источником и излучением не должно быть "зрительных" препятствий. С шумом все гораздо проще. Его не нужно выискивать, он сам найдет ваши уши. Вам остается только локализовать источник шума и обратить на него зрительное внимание для дополнения картины. И этим шумом не должна быть музыка. Музыкальный звук не равномерен по звуковому давлению и размыт в открытом пространстве. Бинауральный аппарат человека не в состоянии быстро и с достаточной точностью определить локализацию музыкального звука в пространстве. Это связано еще и с тем, что при сведении студийного музыкального трека звучание практически каждого инструмента панорамируется, в результате чего направление источника звука может быть определено не верно. Поэтому звук должен равномерным, должен быть направлен вперед, быть громким, содержать большое количество гармоник для выделения из общего шума. Кроме того, характер звука должен быть прерывистым, частота прерываний которого была бы привязана к реальной скорости самоката, велосипеда, давая представление о скорости и направлении "невидимого" движущегося объекта. В общем, звук должен быть похожим на звук двигателя мотоцикла или трактора. К черту тишину, когда речь идет о безопасности.

Ну, вот, о жизни поговорили. Теперь можно немного и про электронику. Если говорить о шуме, издаваемым ДВС, то ничего круче звучания мотоциклетного движка вы не найдете. Чем хорош насыщенный гармониками и обертонами звук, так это тем, что он будет хорошо различим даже при относительно небольшой интенсивности. А это значит, что для имитации звучания мотоциклетного движка подойдет не очень мощный усилитель и не очень тяжелая акустика. Попробуем это звучание сымитировать с помощью электроники.

Начнем с самого простого устройства, позволяющего частоту вращения колеса самоката преобразовать в звук, близкий к звучанию трещетки (все же какая-то озвучка движения). Для реализации такого решения необходим подходящий по форме и силе магнит, который можно было бы закрепить на ободе колеса и магнитозависимый контакт (геркон), закрепленный на неподвижной части рамы самоката (велосипеда) вблизи магнита таким образом, что бы при прохождении магнита возле геркона (при вращении колеса), контакт последнего гарантировано срабатывал на замыкание или размыкание (если контакт является нормально замкнутым). Схема "трещетки" приведена на рис.1

Рис.1 Схема простейшего электронного звукового сигнализатора движения
Рис.1 Схема простейшего электронного звукового сигнализатора движения

Схема звукового сигнализатора на рис.1 состоит всего из нескольких компонентов - геркон, электромагнитное реле с переключающими контактами, пара конденсаторов, динамик. При вращении колеса, магнит, проходя вблизи геркона, вызывает срабатывание его контакта, который (в свою очередь) коммутирует обмотку реле. Реле своими контактами коммутирует полярность подключения катушки динамика, создавая звук, похожий на звучание малого или среднего барабана. Реле может быть абсолютно любого типа, способное работать при частоте в несколько десятков Герц (практически все малогабаритные реле способны обеспечить полное замыкание/размыкание контактов при частоте срабатывания до 30Гц...50Гц) и коммутировать ток в 1А...2А. Поэтому частоту коммутации геркона можно повысить увеличением числа магнитов на ободе колеса, равномерно их разместив по окружности. При наличии геркона с достаточно мощным переключающим контактом, реле можно упразднить, заменив контактную группу реле на герконовую. Динамик может быть любым, с сопротивлением катушки от 2Ом и выше и мощностью от 3Вт. Емкость конденсаторов так же может быть любой, но не менее 500мкФ. Следует учесть, что бОльшая емкость конденсаторов придает "басовитость" звучанию.

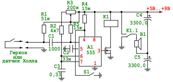
Следующая схема (Рис.2) звукового сигнализатора движения так же относится к разряду "трещеток", но имеет возможность некоторой вариативности звучания за счет изменения длительности управляющего импульса. Схема собрана на таймере LM555 (NE555), выполняющим функции одновибратора с регулируемой длительностью импульса.

Рис.2 Принципиальная схема звукового сигнализатора движения с изменением окраски звука
Рис.2 Принципиальная схема звукового сигнализатора движения с изменением окраски звука

При изменении длительности импульса с помощью переменного резистора R3, меняется "тембровая" окраска звука. Нажатием на фиксируемую кнопку S1 "озвучку" движения можно отключить. Изменить (смягчить) "тембр" звучания можно и с помощью шунтирования головки динамика конденсаторами емкостью от 1мкФ. В схеме на рис.2 можно применить и датчик Холла, нагрузкой которого будет служить резистор R1 (следует подобрать). Транзистор VT1 может быть любым n-канальным MOSFET с допустимым током канала от 100мА и рабочим напряжением от +30В. Возможно применение биполярного транзистора с включением резистора (1к...10к) между выводом 3 таймера и базой транзистора.

Схему можно построить и без применения реле (как на рис.3), заменив контакты на пару комплементарных транзисторов с коэффициентом усиления от 30, рабочим напряжением от 30В и допустимым током от 3А. "Звуковые" свойства схемы при этом не меняются.

Рис.3 Сигнализатор движения с выходным каскадом на транзисторах
Рис.3 Сигнализатор движения с выходным каскадом на транзисторах

Звучание сигнализатора можно сделать более "выпуклым" добавив в схему канал с задержкой (как на рис.4), обеспечивающий некоторое "послезвучание" "удара".

Рис.4 Схема сигнализатора с "задержанным" каналом
Рис.4 Схема сигнализатора с "задержанным" каналом

Звучание описанных выше схем, конечно, далеко от реалистичного звучания ДВС, но все же дают представление о локализации объекта, предупреждая пешехода или водителя о приближении "самокатчика", находящегося вне поля зрения.

Схема сигнализатора движения с более реалистичным звучанием, имитирующего работу ДВС, представлена на рис.5

Рис.5 Принципиальная схема звукоимитатора ДВС
Рис.5 Принципиальная схема звукоимитатора ДВС

Схема звукоимитатора состоит из следующих узлов; 1. формирователь импульсов на таймере LM555; 2. преобразователь "частота-напряжение" (LM358 - U5); 3. генератор, управляемый напряжением (ГУН - CD4046 или К561ГГ1 - U7); 4. "гармонайзер"; 5. усилитель мощности. Все эти узлы выделены на схеме для удобства чтения.

Одновибратор U3 формирует последовательность импульсов калиброванной длительности с частотой, равной входной последовательности. Длительность выходных импульсов практически не зависит от частоты входной последовательности импульсов в диапазоне 1Гц...300Гц. Вход формирователя способен работать практически с любым механическим контактом или электронным ключом, имеющим сопротивление в замкнутом состоянии 0...500Ом. Фиксированная длительность импульсов (2мс...7мс) необходима для нормальной работы преобразователя "частота-напряжение" (ПЧН), выполненного на сдвоенном ОУ U5. ПЧН - масштабируемый, что позволяет менять и смещать диапазон выходного напряжения при неизменном частотном диапазоне входных импульсов. ПЧН управляет ГУН на микросхеме U7. "Нулевая" частота ГУН, соответствующая звучанию ДВС в режиме холостых оборотов, может быть задана с помощью переменного резистора PR12, частота звучания, соответствующая максимальному значению оборотов ДВС может корректироваться с помощью переменного резистора PR13. Управление ГУН осуществляется по входу VCO_IN (вывод 9 U7).

С выхода ГУН (вывод 4 U7) сигнал основной частоты имитатора (прямоугольные импульсы) поступает на форматный фильтр, на выходе которого импульсы приобретают форму, отдаленную от меандра. С выхода ГУН сигнал так же подается в схему "гармонайзера", являющегося по сути схемой, создающей насыщенный звук путем микширования входного сигнала в общей точке выходов форматных фильтров: сигнала ГУН, продуктов деления частоты этих сигналов счетчиками микросхемы U8 (CD4520 или К561ИЕ10). искажения этих сигналов с помощью схемы ограничения на микросхеме LM358 (U4.1) и перестраиваемого режекторного фильтра (U4.2). Сигнал с выхода режекторного фильтра обработанный регулировками и микшированием сигнал подается на регулятор громкости и далее - на вход импульсного усилителя мощности, собранного на микросхеме MP7720 (U1). В принципе усилитель мощности может быть абсолютно любым, обеспечивающим мощность 3Вт...20Вт. В схему имимтатора так же встроен проверочный генератор, выполненный на таймере (U6). С помощью большого числа регулировок можно получить звук имитации ДВС различной окраски, привязать нулевую и максимальную скорость разгона самобеглых аппаратов к диапазону звучания "ДВС".

В итоге получается звучание такое, как на видео: https://disk.yandex.ru/d/hrD7_Rms8wF2Uw

Для звукоимитатора ДВС разработана печатная плата (рис.6).

-6