Добавить в корзинуПозвонить
Найти в Дзене

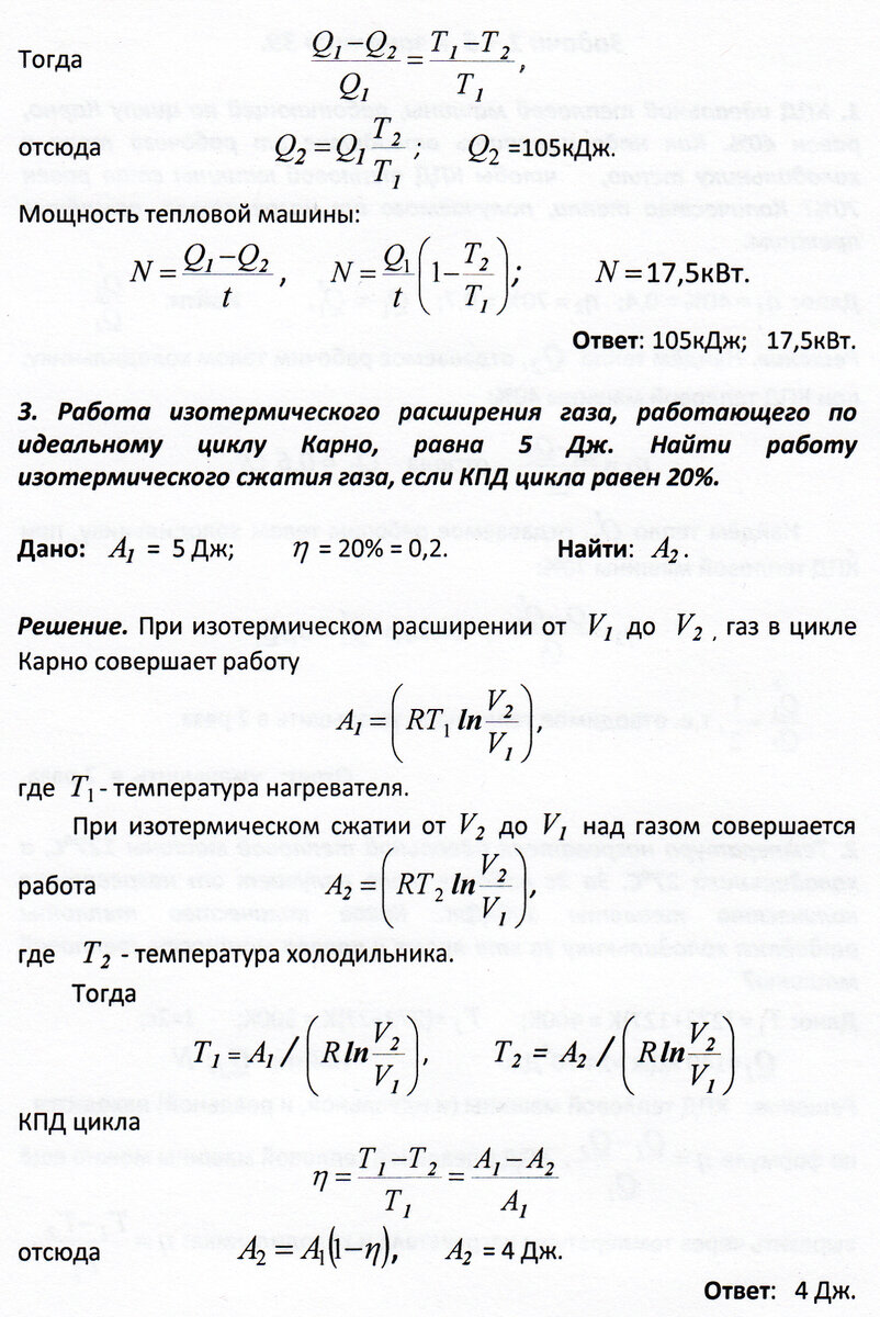
Задачи 1 - 3 к занятию 39 (круговые процессы)

Подумайте над решением следующей задачи: Паровая машина мощностью 15 кВт потребляет за один час работы 8 кг угля с удельной теплотой сгорания 33 МДж/кг. Температура котла 200 градусов Цельсия, температура холодильника 60. Найти КПД машины и сравнить его с КПД идеальной тепловой машины, работающей по циклу Карно с теми же температурами нагревателя и холодильника. Ответ: 20 процентов; 30 процентов. Пояснение к задаче. Паровые машины, как и двигатели внутреннего сгорания, относились к тепловым машинам. Они устанавливались на пароходах, паровозах, которые ушли в прошлое. В них поршень перемещался под действием пара, то есть в механическую работу превращалась энергия пара. КПД паровых машин был очень низкий - не более 8 процентов. Это значит, что 92 процента угля сжигались напрасно. К.В. Рулёва, к. ф.-м. н., доцент. Подписывайтесь на канал. Ставьте лайки. Пишите комментарии. Спасибо. Предыдущая запись: Занятие 39. Круговые процессы. Цикл Карно. Следующая запись: задачи 4
-2

Подумайте над решением следующей задачи:

Паровая машина мощностью 15 кВт потребляет за один час работы 8 кг угля с удельной теплотой сгорания 33 МДж/кг. Температура котла 200 градусов Цельсия, температура холодильника 60. Найти КПД машины и сравнить его с КПД идеальной тепловой машины, работающей по циклу Карно с теми же температурами нагревателя и холодильника. Ответ: 20 процентов; 30 процентов.

Пояснение к задаче. Паровые машины, как и двигатели внутреннего сгорания, относились к тепловым машинам. Они устанавливались на пароходах, паровозах, которые ушли в прошлое. В них поршень перемещался под действием пара, то есть в механическую работу превращалась энергия пара. КПД паровых машин был очень низкий - не более 8 процентов. Это значит, что 92 процента угля сжигались напрасно.

К.В. Рулёва, к. ф.-м. н., доцент. Подписывайтесь на канал. Ставьте лайки. Пишите комментарии. Спасибо.

Предыдущая запись: Занятие 39. Круговые процессы. Цикл Карно.

Следующая запись: задачи 4 - 6 к занятию 39.

Ссылки на другие темы даны в Занятии 1.