Найти в Дзене

Психология распределения ресурсов в парах: баланс между эволюцией, справедливостью и отношениями

Как делить деньги и обязанности в паре? Этот вопрос вызывает жаркие споры, от бытовых разногласий до глубоких конфликтов. Одни считают, что мужчина должен полностью обеспечивать семью, другие выступают за равное распределение, а третьи подчеркивают, что все зависит от обстоятельств.

Эволюционная психология объясняет эти предпочтения через призму выживания и заботы о потомстве, в то время как современные реалии добавляют новые факторы, такие как гендерное равенство и экономические ограничения. В этой статье мы рассмотрим, как эволюционные, когнитивные и социальные механизмы формируют распределение ресурсов в парах, как ритуалы ухаживания влияют на отношения, и как психологическое консультирование может помочь парам достичь справедливого баланса.

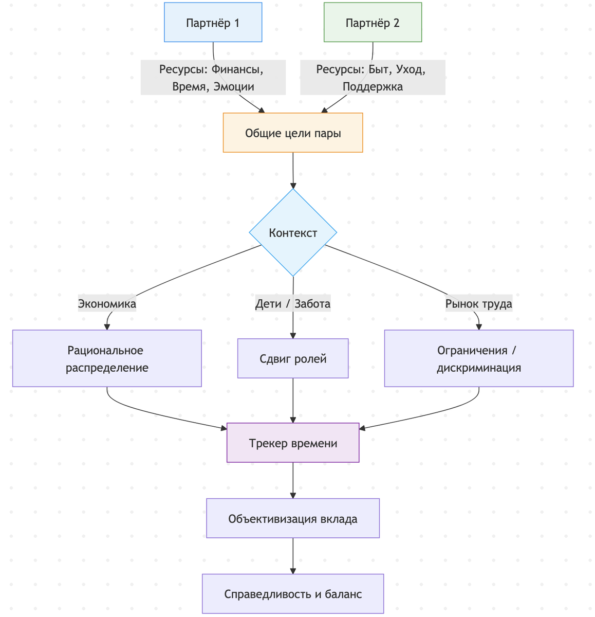
Почему один партнер зарабатывает деньги, а другой занимается домом и детьми? Эволюционная психология предлагает ответ: распределение ресурсов в паре направлено на максимизацию благополучия семьи. Согласно теории родительских инвестиций, партнеры выбирают роли, которые обеспечивают наибольшую пользу для потомства (Trivers, 1972). Например, если один партнер не может работать из-за ухода за детьми, другой берет на себя финансовую ответственность. Это особенно актуально в семьях с маленькими детьми, где один партнер полностью посвящает себя воспитанию, а другой - зарабатыванию денег.

Однако распределение ролей зависит от контекста. В условиях экономической нестабильности или высокой занятости одного из партнеров пара может договориться, что менее занятый партнер возьмет на себя больше домашних обязанностей. Рациональный подход, при котором партнер с более высокой почасовой оплатой сосредотачивается на работе, а другой выполняет семейные задачи, отражает эволюционную адаптивность. Например, если один зарабатывает больше за час, чем другой, логично, чтобы он работал, а второй забирал детей из садика или готовил ужин. Такой подход не только эффективен, но и минимизирует конфликты, связанные с восприятием несправедливости.

На этапе знакомства и ухаживания партнеры демонстрируют свою ценность через ритуалы, такие как подарки, внимание или забота. Эти действия, называемые сигнальным поведением, показывают способность обеспечивать семью или эмоциональную поддержку (Zahavi, 1975). Например, мужчина, оплачивающий ужин в ресторане, может сигнализировать о своей финансовой стабильности, а женщина, проявляющая заботу, - о своей готовности к семейной жизни. Однако мотивы ухаживания не всегда очевидны: заявленный интерес к романтике может скрывать прагматические цели, такие как доступ к ресурсам (Buss, 1994).

Важно, чтобы ритуалы ухаживания были взаимными. Если один партнер воспринимает другого как манипулятивного (например, ищущего только материальную выгоду), это подрывает доверие. Эволюционная психология также указывает на биологические факторы, такие как овуляция, которая может усиливать привлекательность определенных качеств партнера, например физической силы или харизмы (Gangestad & Thornhill, 2007). Однако эти факторы лишь частично объясняют выбор, так как социальные и эмоциональные аспекты, такие как любовь и взаимопонимание, играют не меньшую роль.

Один из главных источников конфликтов в парах - оценка домашнего труда, особенно женского. Часто женщины чувствуют, что их вклад в уборку, готовку или воспитание детей недооценивается. Некоторые пытаются сравнить этот труд с рыночными расценками (например, зарплатой няни или уборщицы), но такой подход может быть ошибочным. Рыночные цены включают издержки, такие как налоги, дорога и риски, которые отсутствуют в домашнем труде. Кроме того, часть труда (например, приготовление еды) потребляется самой женщиной, что усложняет расчет.

Для объективной оценки трудозатрат можно использовать трекеры времени, которые фиксируют, сколько времени каждый партнер тратит на работу, дом и детей. Например, если женщина готовит ужин для двоих, трудозатраты увеличиваются незначительно по сравнению с готовкой для себя одной. Трекеры помогают сделать вклад каждого партнера прозрачным, снижая риск когнитивных искажений, таких как завышение собственного вклада или обесценивание вклада другого (Ellis, 2002). Такой подход способствует справедливому распределению обязанностей и уменьшает конфликты.

Гендерные стереотипы часто мешают справедливому распределению ресурсов. Например, некоторые мужчины ожидают, что женщины будут заниматься домом и детьми, даже если те хотят работать. Исследования показывают, что женщины сталкиваются с дискриминацией на рынке труда, включая вопросы о планах на замужество или детей, что ограничивает их экономическую независимость (Blau & Kahn, 2017). В то же время мужчины могут испытывать меньшую потребность в бытовом комфорте, например, в идеальной чистоте дома, что влияет на распределение обязанностей.

Рациональный подход предполагает, что роли в паре должны определяться не стереотипами, а экономической эффективностью и взаимными целями. Например, если мужчина зарабатывает больше за час, ему логично сосредоточиться на работе, а женщина может взять на себя больше домашних дел, и наоборот. Однако важно, чтобы оба партнера чувствовали, что их вклад ценится. Эмоциональные мотивы, такие как любовь, общение и забота о детях, также играют ключевую роль в поддержании гармонии (Fowers & Olson, 1993).

Понимание психологии распределения ресурсов помогает консультантам работать с парами, у которых возникают конфликты из-за денег или обязанностей. Когнитивно-поведенческая терапия (КПТ) может помочь партнерам преодолеть искажения, такие как завышение собственного вклада или черно-белое мышление, когда один считает другого "неправильным" (Ellis, 2002). Например, пара может использовать трекер времени, чтобы объективно оценить, кто сколько делает для семьи, и договориться о справедливом распределении ролей.

Если один партнер чувствует, что его труд недооценивается, консультант может помочь паре обсудить их ожидания и найти компромисс, учитывающий как экономические, так и эмоциональные аспекты.

Распределение ресурсов в паре - это сложный процесс, в котором переплетаются эволюционные механизмы, когнитивные искажения и социальные стереотипы. Ритуалы ухаживания помогают партнерам оценить друг друга, но их успех зависит от взаимности и искренности. Оценка домашнего труда требует объективности, которую можно достичь с помощью инструментов, таких как трекеры времени. Гендерные стереотипы усложняют распределение ролей, но рациональный подход, основанный на экономической эффективности и взаимных целях, помогает найти баланс. В психологическом консультировании эти знания позволяют парам преодолевать конфликты и строить гармоничные отношения.

Партнеры оценивают ресурсы (финансы, время, эмоциональная поддержка), участвуют в ритуалах ухаживания и договариваются о ролях в зависимости от контекста (экономическая стабильность, семейные обязанности). Трекеры времени и взаимные переговоры обеспечивают справедливость.