Найти в Дзене

Идиопатическая нейропатия: руководство для тех, кто столкнулся с неизвестной болью

Оглавление

Если вы читаете эту статью, вероятно, вы уже знакомы с этими симптомами:

  • Странные ощущения в ногах (иногда и в руках): покалывание, жжение, "мурашки"
  • Боль, которая не похожа на обычную - она может быть жгучей, стреляющей, ноющей
  • Онемение, будто на ноги надели невидимые носки
  • Дискомфорт от прикосновений - даже легкое касание одежды может быть неприятным
  • Слабость в ногах, особенно при ходьбе по лестнице

Важно знать: если у вас есть такие симптомы, и врачи не нашли причину (диабет, недостаток витаминов и т.д.), возможно, у вас идиопатическая нейропатия.

Что это значит на практике?

После всех обследований причина не найдена

Вы прошли через:

  • Анализы крови (на сахар, витамины, воспаление)
  • Консультацию невролога
  • Возможно, ЭНМГ (исследование нервной проводимости)

Но причина так и не ясна. Это и есть "идиопатическая" - то есть "неизвестного происхождения" - нейропатия.

Что делать сейчас? Практический план действий

1. Не паникуйте - это важно!

  • Такая ситуация встречается у 20-30% людей с нейропатией
  • Часто заболевание прогрессирует медленно или даже стабилизируется
  • Есть эффективные способы управления симптомами

2. Сосредоточьтесь на том, что можно контролировать

Ежедневный уход за ногами - ваш приоритет:

  • Осматривайте стопы каждый день (используйте зеркало для подошвы)
  • Носите мягкую, удобную обувь без грубых швов
  • Избегайте хождения босиком даже дома
  • Увлажняйте кожу специальными кремами для диабетиков (они самые безопасные)

3. Работа с болью - что действительно помогает

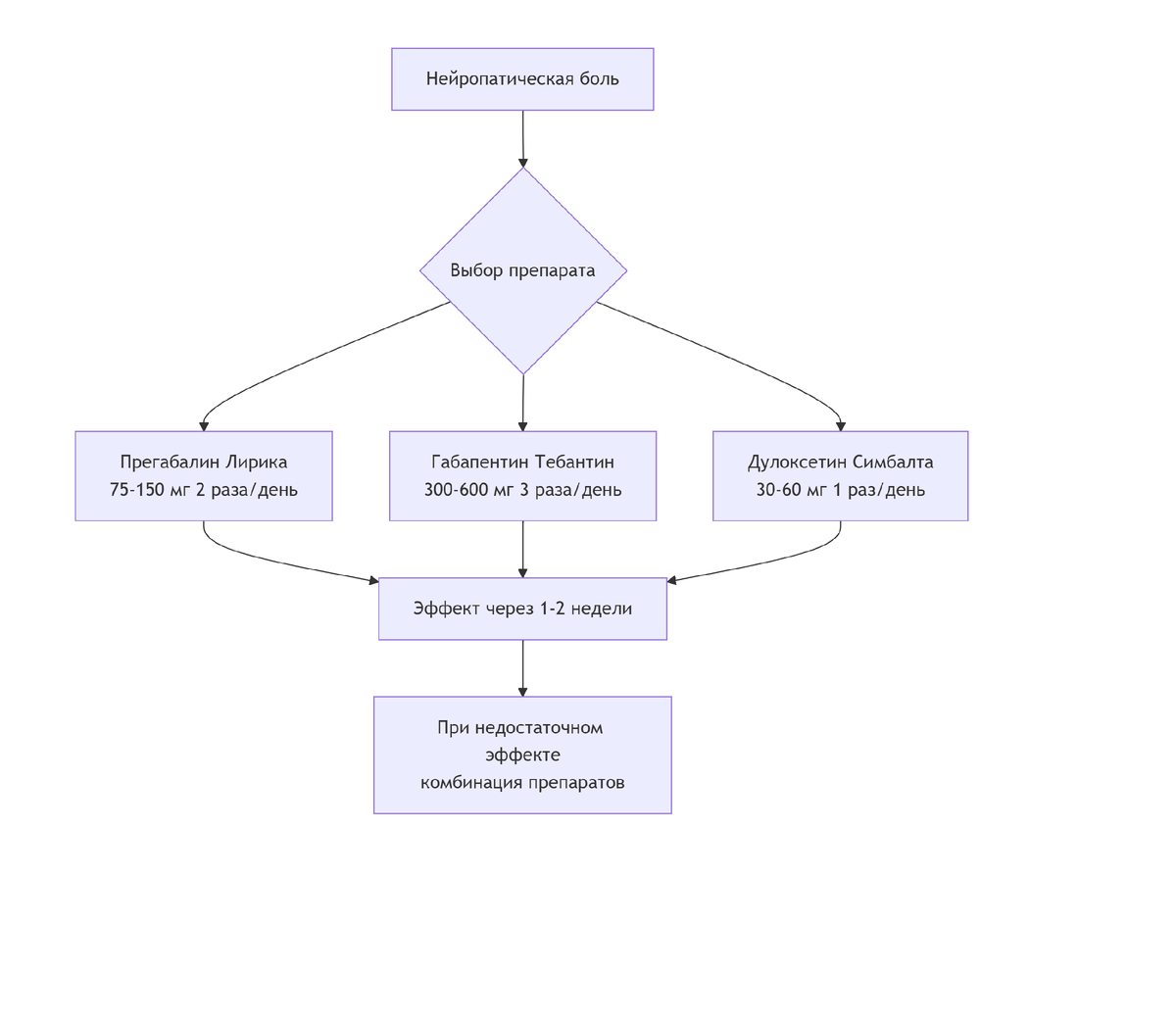
Лекарства, которые назначают врачи:

-2

Важные моменты:

  • Эффект наступает не сразу - нужно 1-2 недели
  • Дозу увеличивают постепенно
  • Возможны побочные эффекты (сонливость, головокружение) - они обычно проходят

4. Образ жизни - ваша главная помощь себе

Движение без перегрузок:

  • Ежедневная ходьба в комфортном темпе (сколько можете)
  • Упражнения на равновесие (держась за стул)
  • Плавание или аквааэробика - идеально, так как нет нагрузки на стопы

Питание для нервов:

  • Достаточно белка (мясо, рыба, яйца, творог)
  • Овощи и фрукты разных цветов
  • Омега-3 (жирная рыба, льняное масло)
  • Ограничение сахара и алкоголя

5. Эмоциональное состояние - не забывайте о нем

Хроническая боль влияет на психику:

  • Это нормально - чувствовать тревогу, раздражение, усталость
  • Ищите поддержку - группы для пациентов с хронической болью
  • Осваивайте техники релаксации (дыхательные упражнения, медитация)
-3

Роль EMS-тренировок при идиопатической нейропатии

EMS-тренировки могут стать вспомогательным методом при реабилитации пациентов с идиопатической нейропатией, так как электрическая стимуляция мышц способствует поддержанию их тонуса и функций при сниженной иннервации. Воздействие импульсов помогает:

  • активировать «спящие» мышечные волокна и предотвращать атрофию, которая часто встречается при нарушениях нервной проводимости;
  • улучшить локальное кровообращение и микроциркуляцию, что способствует лучшему питанию тканей и замедлению прогрессирования симптомов;
  • снижать ощущение мышечной слабости и управлять двигательными стереотипами за счет мягкой стимуляции нервно-мышечных связей;
  • уменьшение проявлений болевого синдрома, благодаря регулируемому режиму низкочастотной стимуляции, оказывающему обезболивающий эффект;
  • повысить качество жизни пациентов, помогая сохранить самостоятельность и подвижность.

При этом важно, чтобы программы EMS подбирались индивидуально, под контролем специалиста по кризису или медицинской помощи, чтобы предотвратить чрезмерную нагрузку и, возможно, раздражение поврежденных нервов.

Когда стоит бить тревогу?

Ситуации, когда нужно срочно к врачу:

  • Резкое усиление слабости в ногах
  • Появление проблем с мочеиспусканием
  • Сильная боль, не снимающаяся обычными средствами
  • Появление ранок или язв на стопах

Что в будущем?

Регулярное наблюдение:

  • Посещайте невролога каждые 6-12 месяцев
  • Сообщайте о новых симптомах
  • Периодически повторяйте обследования - иногда причина становится ясна позже

Новые возможности:

  • Постоянно появляются новые методы лечения
  • Исследуются генетические причины
  • Разрабатываются более эффективные препараты

Выводы

Идиопатическая нейропатия остается сложным и многогранным состоянием, требующим комплексного лечения и реабилитации. Современные методы, включая физиотерапию и медикаментозную терапию, эффективно дополняют технологии EMS-тренировок. Электростимуляция позволяет поддерживать мышечный тонус, улучшать микроциркуляцию и снижать дискомфорт, что особенно важно для пациентов, стремящихся сохранить активность и уединение в повседневной жизни.

Однако использование EMS-технологий должно быть строго индивидуализировано и осуществляться под контролем контроля. При грамотном подходе электростимуляция может стать ценным при комплексной болезни, помогая замедлить прогрессирование симптомов и повысить качество жизни больных идиопатической нейропатией.