Найти в Дзене

Как преодолеть проблемы в близких отношениях и развить личность: интегративный подход к психологическому консультированию

В современном мире многие люди сталкиваются с трудностями в интимных отношениях - от тревожной привязанности и ревности до конфликтности и последствий эмоциональных травм.

Достаточно эффективной может оказаться методика, которая не только помогает справиться с этими проблемами, но и повышает стрессоустойчивость, эмпатию, навыки общения и тд. Она может формировать готовность к самостоятельному развитию, вовлекая в рефлексию, освоение навыков самопомощи, самообразование и коучинг саморазвития. В таком случае результаты воздействия могут приобрести системный и устойчивый характер.

При этом подходе можно использовать идеи личностной зрелости, самоактуализации, развития близких отношений, системного подхода, целенаправленного развития взрослой личности, формирования готовности к саморазвитию.

Передача знаний в области гендерных особенностей могут позволить получить возможность анализировать половые различия психологических характеристик и отношение общества к ним.

Теоретические методы при такой работе включают анализ, сравнение и обобщение научных источников по проблеме, а также моделирование (создание структурно-функциональной модели консультативного процесса).

Таким образом получается целостная интегративная модель консультирования личности в контексте интимно-романтических отношений.

Эта модель ориентирована не только на решение актуальных проблем, но и на опережающее развитие ключевых личностных качеств.

Важным аспектом при такой работе выступает психологическая устойчивость применительно к сфере близких отношений, которая определяется в качестве интегративного свойства личности, обеспечивающего способность сохранять конструктивное поведение и эмоциональное равновесие в стрессовых ситуациях любви и привязанности.

Эффект может быть достигнут через активное привлечение клиента к анализу своего опыта, постановке целей и рефлексии достигнутых изменений можно значительно повысить его субъектность и мотивацию к дальнейшему росту.

Если отношения нуждаются в поддержке, или возникла потребность развить личные качества для более гармоничной жизни, то этот подход может оказаться достаточно эффективным.

Сложности в личных отношениях - тревожная привязанность, ревность, частые конфликты, последствия психологических травм - часто имеют глубокие и разнообразные причины. Поэтому для их преодоления бывает недостаточно какого-то одного метода психологического консультирования.

Так уж сложилось, что сами методы обычно концентрируются на отдельных аспектах и узко-направленных особенностях работы, что позволяет им быть достаточно обособленными и подходящими для специфических для этих методов задач.

Иными словами, каждый из методов может быть более эффективен нежели иные, для решения конкретных задач.

Таким образом психолог, увеличивая свою методологическую базу, может повышать эффективность своей работы. А сами методы могут быть ранжированы для использования при решении конкретных задач, как наиболее подходящие.

-2

Такое положение вещей, которое исторически сложилось, позволяет интегрировать методики в процесс консультирования - что и являет собой интегративный подход.

При этом не изобретается велосипед заново, а объединяются без изменений ряд методов, которые уже доказали свою эффективность и дополняются, проверенными временем научными концепциями и направлениями.

Эти методы применяются для решения конкретных локальной запросов клиента (в соответствии с конкретной, наиболее подходящей методикой) в рамках глобальной стратегии психологического консультирования

Такие как теория привязанности, гуманистическая психология, рационально-эмотивная терапия, теория эмоционального интеллекта, системный подход, акмеологический подход, идеи о формировании готовности к саморазвитию и другие.

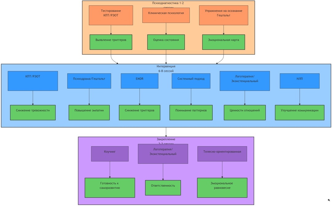
Такой подход может позволить объединить лучшие инструменты из разных школ (КПТ, психодрама, символдрама, телесно-ориентированная терапия, EMDR, коучинг и др.) в четкую последовательность действий: от диагностики до закрепления результата.

Синергия этих методов может позволить достигнуть более выраженный и устойчивый эффект, чем использование каждого из них по отдельности.

Работа с использованием этой интегративной модели направлена на два ключевых уровня:

1. Решение актуальных проблем: значимое снижение уровня тревожности в отношениях, болезненной ревности, конфликтности, последствий психологических травм и тд.

2. Развитие личностных ресурсов: повышение стрессоустойчивости, развитие эмпатии и навыков конструктивного общения и тд.

Важно, что эта методика может позволить сформировать у клиентов выраженную готовность к самостоятельному дальнейшему развитию.

Клиент активно вовлекается в процесс: обучается рефлексии, навыкам самопомощи, самообразованию, саморазвитию и тд.

Клиент при таком подходе не просто решает конкретную проблему "здесь и сейчас", а становится автором своей жизни, приобретая инструменты для будущего самостоятельного роста.

Метод может подойти, если клиент, испытывает трудности в партнерских или семейных отношениях, хочет избавиться от груза прошлого, травм, повысить свою устойчивость к стрессам и научиться выстраивать более глубокие и искренние связи.

Это не просто консультация, а структурированный, научно обоснованный путь к изменению жизни к лучшему.

-3

Как мы работаем

Этап 1. Психодиагностика

  • стандартизированные тесты (резилентность, толерантность, эмпатийные тенденции, самоотношение и др.);
  • авторская анкета готовности к саморазвитию;
  • контент-анализ письменных работ.

Этап 2. Консультативный процесс

  • структурно-функциональная модель с поэтапным применением техник;
  • активное вовлечение клиента в рефлексию;
  • постановка и достижение личных целей.

Этап 3. Закрепление

  • обучение навыкам самопомощи;
  • коучинг саморазвития;
  • формирование устойчивой готовности к росту.

При этом повышается социально-психологическая компетентность на следующих уровнях: когнитивный, эмпатийный, поведенческий, рефлексивный.