Найти в Дзене

Если снова большая эвакуация. Алгоритм воссоединения семей

Год назад, весной 2022-го, был большой поток эвакуированных из зоны боевых действий, в том числе из Мариуполя. Острейшая проблема, которую я тогда увидел, это потеря связи с родными и близкими. Люди, живущие в разных районах, оказались отрезаны друг от друга. Их эвакуировали в разное время и разными путями, по мере захода наших войск (я публиковал дневник семьи из Мариуполя о том, как они пережидали обстрелы и выбирались из города). В Интернете появлялись самодельные списки пропавших – десятки тысяч имён, фотографий, адресов прежнего места жительства и просьб сообщить хоть какую-то информацию, если кто видел, если кто знает… Волонтёры отправлялись в пострадавшие населённые пункты и героически вели поиски людей, пытались выяснить что-нибудь на ПВРах (пунктах временного размещения), собрать разрозненные сведения воедино. Мы с женой придумали алгоритм восстановления связей, который мог бы облегчить и ускорить этот процесс. Алгоритм может пригодиться в дальнейшем, если будут прорывы фронта
Оглавление

Год назад, весной 2022-го, был большой поток эвакуированных из зоны боевых действий, в том числе из Мариуполя.

Острейшая проблема, которую я тогда увидел, это потеря связи с родными и близкими. Люди, живущие в разных районах, оказались отрезаны друг от друга. Их эвакуировали в разное время и разными путями, по мере захода наших войск (я публиковал дневник семьи из Мариуполя о том, как они пережидали обстрелы и выбирались из города).

В Интернете появлялись самодельные списки пропавших – десятки тысяч имён, фотографий, адресов прежнего места жительства и просьб сообщить хоть какую-то информацию, если кто видел, если кто знает… Волонтёры отправлялись в пострадавшие населённые пункты и героически вели поиски людей, пытались выяснить что-нибудь на ПВРах (пунктах временного размещения), собрать разрозненные сведения воедино.

Мы с женой придумали алгоритм восстановления связей, который мог бы облегчить и ускорить этот процесс. Алгоритм может пригодиться в дальнейшем, если будут прорывы фронта, новые потоки беженцев, новые штурмы крупных городов и новая большая эвакуация.

* * *

Предлагаемые мероприятия:

  • анкетирование,
  • создание телеграм-чатов,
  • оцифровка данных,
  • раздача QR-кодов,
  • частично автоматизированный поиск,
  • наглядная визуализация.

Анкетирование

Анкетирование беженцев на каждом этапе, где можно его реализовать – на границе, в ПВР, в поезде, по месту прибытия. В анкете собираются данные о человеке и информация о том, с кем он на связи, а кого разыскивает. Откуда и куда направляется. И согласие на обработку персональных данных.

Распечатки анкет должны раздаваться вместе с ручками. Это самый быстрый способ провести анкетирование, особенно когда через ПВР за несколько часов проходят сотни человек – нет столько времени и сотрудников (либо волонтёров), чтобы подойти индивидуально к каждому. Поэтому надо массово раздать анкеты, чтобы люди сами заполнили, а обработать информацию из анкет можно уже потом.

Вариант анкеты

В углу анкеты нужен кружок для проставления вручную номера анкеты – уникального в пределах одной группы беженцев, которые прибыли на определённый пункт в определённое время. Эти номера, вместе с указанием места и времени заполнения анкет, проставляет перед раздачей тот, кто раздаёт анкеты.

Основные поля:

  • фамилия
  • имя
  • отчество
  • дата рождения
  • адрес прежнего места жительства
  • дата начала эвакуации
  • место начала эвакуации
  • откуда вы прибыли
  • куда вы направляетесь или где остановились
  • контакты, телефон (если есть)
  • с кем вы прибыли – их ФИО и номера их анкет
  • дополнительная информация
  • согласие на обработку персональных данных

Отдельно нужно заполнить все аналогичные данные на тех людей, которых эвакуированный ищет.

И отдельно на тех, с кем он поддерживает связь.

На каждого такого человека дополнительно нужно указать в анкете:

  • кем вам приходится (супруг, ребёнок, родитель, родственник, друг, знакомый, коллега и т.д.)
  • сведения о разыскиваемом – где и когда человек выходил на связь в последний раз (вместо полей «откуда вы прибыли», «куда вы направляетесь или где остановились» и «с кем вы прибыли»).

Можно ещё добавить поле «сообщение» для тех, кто ищет кого-то, и тех, кто ждёт, что их будут искать.

Телеграм-чаты

Для каждой группы прибывающих создавать отдельный телеграм-чат – и выдать распечатанную ссылку на него каждому члену группы. Если в этой группе будет хотя бы один человек, у кого на смартфоне есть телеграм, это уже увеличит возможности поддерживать связь со всей группой – и при поступлении запросов находить людей из этой группы. При раздаче людям сим-карт многие из них смогут добавиться в чат. В идеале, с каждым таким телеграм-чатом должен быть на связи волонтёр-модератор. При этом в ПВР или на других пунктах прохода/размещения беженцев хранится список ссылок на чаты – для группы беженцев от такого-то числа создан такой-то чат.

Этот список должен храниться оффлайн, на бумажном носителе или на компьютере без доступа в Интернет! Чтобы противник не мог найти прямые контакты беженцев, оказать на них психологическое давление, попытаться завербовать и т.д.

Оцифровка

Информация из анкет переносится в централизованную базу данных (БД). К обработке можно привлечь волонтёров – переносить вручную заполненные анкеты в электронный вид.

При этом контактные данные и адреса пребывания в централизованную БД вносить нельзя! Эти данные хранятся децентрализованно – в ПВР и на других пунктах. БД содержит лишь указатели на то, где и у кого можно узнать контакты того или иного человека, как с ним связаться по цепочке. Это обезопасит нас от риска взлома БД злоумышленниками – даже если взломают, они не получат информацию, создающую критическую уязвимость для людей (недавно я писал о принципах деперсонализации данных – и в случае людей только что эвакуированных, подавленных и дезориентированных, любые контактные данные, будь то телефон или аккаунт в соцсети, уже могут создать уязвимость перед психологическим воздействием).

БД позволит облегчить и частично автоматизировать поиск людей. Если, например, 3 апреля на ПВР № 1 Маша Иванова указала, что ищет Васю Иванова, а 5 апреля на ПВР № 2 Вася Иванов указал, что ищет Машу Иванову – то программа обработки БД может автоматически обнаружить этот взаимный поиск и сообщить администратору БД. А он связывается с теми ПВР, где хранятся контактные данные Маши и Васи, либо ссылки на телеграм-чаты, в которых они могут быть или в которых могут подсказать их местонахождение.

Кроме того, БД поможет снизить террористическую угрозу, выявляя потенциальных злоумышленников. В качестве подозрительных могут автоматически помечаться лица:

  • которые ни с кем не на связи и никого не ищут,
  • с которыми никто не на связи и которых никто не ищет,
  • которые ищут тех, кто отсутствует в БД (т.е., предположительно, вымышленных знакомых),
  • у которых есть пробелы и нестыковки в истории перемещений – по результатам анализа полей «откуда вы прибыли», «куда вы направляетесь или где остановились».

QR-код

Каждому эвакуированному может быть выдан в распечатанном виде уникальный QR-код, который позволит в каждом новом пункте пребывания автоматически определять и записывать в централизованную БД его актуальное местоположение с сохранением анонимности (персональные данные должны храниться оффлайн в том пункте, где был выдан QR-код).

Пояснения

Телефоны вообще не записываем?

Телефоны записываем на местах при анкетировании. И там же, на местах, они хранятся – либо в бумажном виде, либо на флешках, втыкаемых в ноутбуки, отключённые от Интернета. А в централизованную БД – нет, телефоны не записываем. Записываем только указатели, в каких местах и у кого они хранятся.

Как группы прибывающих будут добавляться в уникальные телеграм-чаты?

На месте, при прибытии новой группы беженцев, представитель госструктур или волонтёр создаёт новый телеграм-чат (для этого лично у него должен быть смартфон/планшет/ноутбук с Интернетом) – после чего каждому беженцу из прибывшей группы выдаётся распечатанная на бумаге ссылка-приглашение в чат вместе с небольшой инструкцией о том, для чего это нужно и как пользоваться телеграмом.

Автоматизация поиска

В результате оцифровки анкет мы получаем список беженцев и выборки из него – по датам, по пунктам пребывания, по другим параметрам.

Важным удобством будет автоматическое выявление не идентичных, но похожих записей – например, «Вася Иванов», «Василий Иванов», «Иванов Василий», «Иванов Вася», «В. Иванов», «Иванов В.».

Можно автоматически отправлять уведомления в телеграм-чат при предположительном нахождении кого-то из этого чата (или при отклике на поисковый запрос кого-то из этого чата), при необходимости уточнить информацию и установить контакт.

Интерфейс визуализации связей

При клике на любого человека в электронном списке должна открываться его диаграмма связей. И при клике на каждого человека в диаграмме связей должны дорисовываться его связи. Это инструмент наглядного показа данных из оцифрованных анкет для удобного анализа информации, поиска людей и выявления подозрительных лиц.

В списке и в диаграмме связей можно использовать цветовые обозначения:

  • серый – неподтверждённая личность,
  • голубой – ищущие и искомые при возможном нахождении,
  • зелёный – кто уже нашёл и нашёлся,
  • красный – подозрительная личность (критерии подозрительности я назвал выше).

Так мы наглядно увидим, сколько у нас неподтверждённых, ищущих, искомых, найденных, подозрительных.

Введём инфографику:

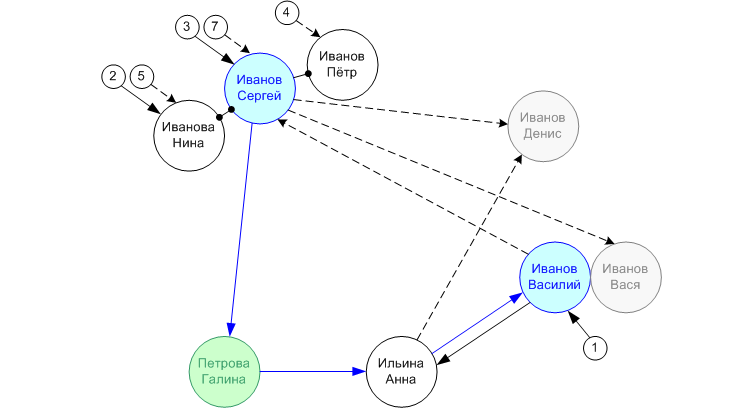
Пример диаграммы связей с этими обозначениями для условного Иванова Сергея:

-2

Здесь видно:

  • Иванов Сергей прибыл вместе с Ивановой Ниной и Ивановым Петром (причём Иванова Нина взаимно указала, что прибыла с Ивановым Сергеем, а вот Иванов Пётр не указал – возможно, торопился или не сообразил при заполнении анкеты);
  • вне показанных на диаграмме людей 3 человека указали, что на связи с Петром, и 7 человек – что его ищут (с Ниной на связи двое, а ищут её пятеро, Петра ищут четверо);
  • Иванов Сергей указал в анкете, что ищет Иванова Дениса и Иванова Васю;
  • таких в БД нет – но есть Иванов Василий, который, предположительно, и является Ивановым Васей, тем более что Василий как раз тоже ищет Иванова Сергея;
  • с Ивановым Василием на связи 1 человек из тех, кто не показан на диаграмме;
  • Иванов Сергей на связи с Петровой Галиной, которую все нашли и у которой все нашлись (или которая изначально ни с кем не теряла связь);
  • а Петрова Галина на связи с Ильиной Анной, которая тоже ищет Иванова Дениса и на взаимной связи с Ивановым Василием;
  • значит, Иванова Сергея можно связать с Ивановым Василием по цепочке через Петрову Галину и Ильину Анну.

Если подтвердится, что искомый Иванов Вася – это и есть Иванов Василий, тогда его связь с Ивановым Сергеем восстановится и в БД отметится, что они взаимно друг с другом на связи, а Иванов Вася перестанет отображаться, останется только Иванов Василий:

-3

* * *

Данный алгоритм может быть полезен как для государственных служб, так и для волонтёров, которые ищут пропавших людей.

О других айтишно-гуманитарных проектах можно прочитать в группе «Волонтёрская Система Помощи».