Добавить в корзинуПозвонить
Найти в Дзене
Репетитор IT men

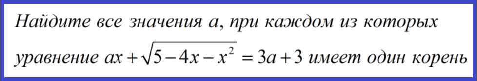
Найдите все значения параметра a, при которых уравнение...

Привет, друзья! Сегодня поговорим о самых страшных вещах из школьной математики, мы поговорим о параметрах. Как показывает практика, большинство таких уравнений не решают даже студенты. Но, в теории, для решения нужны уверенные знания на уровне 9 - 10 класса. Это не отменяет тот факт, что такие задачи объективно могут быть сложными. Особенно, если пойти не тем способом. Задача Найдите все значения параметра a, при каждом из которых уравнение a⋅x + √(5-4⋅x-x²) = 3⋅a + 3 имеет один корень. Решение: Для начала будет легче, если мы перепишем выражение в удобном виде, т.е. разобьем его на корень и линейную функцию. Далее упростим выражение под корнем, выделив полный квадрат: Здесь стоит вспомнить уравнение для окружности: В нашем случае мы получаем верхнюю половинку окружности, центр которой лежит в точке (-2; 0), радиус которой R = 3. Построим график: Оставшаяся часть в другой части равенства представляет собой прямую, наклон которой зависит от параметра a. Но стоит заметить, что при л
Оглавление

Привет, друзья! Сегодня поговорим о самых страшных вещах из школьной математики, мы поговорим о параметрах. Как показывает практика, большинство таких уравнений не решают даже студенты. Но, в теории, для решения нужны уверенные знания на уровне 9 - 10 класса. Это не отменяет тот факт, что такие задачи объективно могут быть сложными. Особенно, если пойти не тем способом.

Задача

Найдите все значения параметра a, при каждом из которых уравнение a⋅x + √(5-4⋅x-x²) = 3⋅a + 3 имеет один корень.

-2

Решение:

Для начала будет легче, если мы перепишем выражение в удобном виде, т.е. разобьем его на корень и линейную функцию.

-3

Далее упростим выражение под корнем, выделив полный квадрат:

-4

Здесь стоит вспомнить уравнение для окружности:

-5

В нашем случае мы получаем верхнюю половинку окружности, центр которой лежит в точке (-2; 0), радиус которой R = 3. Построим график:

-6

Оставшаяся часть в другой части равенства представляет собой прямую, наклон которой зависит от параметра a. Но стоит заметить, что при любом параметре a эта прямая проходит через точку (3; 3). То есть она как бы зафиксирована в ней. А при изменении параметра просто может вращаться вокруг этой точки. При a < 0 прямая как раз проходит через окружность. А при a > 0 вообще её не пересекает.

-7

Еще стоит заметить, что при a < 0 прямая может пересекать окружность в одной точке, в двух точках и не пересекать вообще. Рассмотрим нужные для нас случаи:

1. Первый случай наличия одного решения будет, когда прямая будет являться касательной к окружности, т.е. пройдет через точку (-2; 3). Найдем значение параметра: a = 0.

2. Второй случай наличия одного решения будет, когда параметрическая прямая проходит между граничными точками окружности, лежащими на оси X, то есть через точку (-5;0) при a = -0.375 и через точку (1;0) при a = -1.5.

-8

Теперь остается собрать наше решение для параметра a:

-9
-10

Понравилась задачка? Поставьте лайк, подпишитесь на канал! Вам не сложно, а мне очень приятно :)

Если Вам нужен репетитор по физике, математике или информатике/программированию, Вы можете написать мне или в мою группу Репетитор IT mentor в VK

Библиотека с книгами для физиков, математиков и программистов
Репетитор IT mentor в VK
Репетитор IT mentor в Instagram
Репетитор IT mentor в telegram