Добавить в корзинуПозвонить
Найти в Дзене

Числовые ответы экзаменуемого или выполненный им выбор из предложенных ответов даст достоверную оценку?

Чтобы дать компетентный ответ на вопрос, поставленный в заголовке статьи, читатель был ознакомлен с 7 вопросами, требующими числового ответа, на примере заданий из пробника профильного ЕГЭ-2024. В этой главе представлены 12 вопросов из электронного ЕГЭ-2025, которые сопровождаются наборами готовых ответов. Число 12 взято не случайно, поскольку именно 12 правильных ответов в 40-минутном электронном ЕГЭ-2025 стоят 40 баллов. 2. Выбор ответов в электронном ЕГЭ Прежде чем Вы ознакомитесь с 12 вопросами, содержащими по пять готовых ответов, имейте в виду, что случайно угадать 12 правильных ответов возможно только после 200 миллионов тестирований. Расхожее суждение об экзамене с выбором ответа как об «угадайке» — безграмотно и нелепо. Другой претензией к экзамену с выбором ответов является мнение, что простая подстановка готового ответа в заданное уравнение позволит выбрать правильный ответ. Такое мнение имело бы основание, если бы на электронном экзамене предлагались на выбор числовые ответ

Чтобы дать компетентный ответ на вопрос, поставленный в заголовке статьи, читатель был ознакомлен с 7 вопросами, требующими числового ответа, на примере заданий из пробника профильного ЕГЭ-2024. В этой главе представлены 12 вопросов из электронного ЕГЭ-2025, которые сопровождаются наборами готовых ответов. Число 12 взято не случайно, поскольку именно 12 правильных ответов в 40-минутном электронном ЕГЭ-2025 стоят 40 баллов.

2. Выбор ответов в электронном ЕГЭ

Прежде чем Вы ознакомитесь с 12 вопросами, содержащими по пять готовых ответов, имейте в виду, что случайно угадать 12 правильных ответов возможно только после 200 миллионов тестирований. Расхожее суждение об экзамене с выбором ответа как об «угадайке» — безграмотно и нелепо.

Другой претензией к экзамену с выбором ответов является мнение, что простая подстановка готового ответа в заданное уравнение позволит выбрать правильный ответ. Такое мнение имело бы основание, если бы на электронном экзамене предлагались на выбор числовые ответы. Но на электронном экзамене никакого сканирования бланков ЕГЭ нет, а потому нет нужды изготавливать вопросы, требующих примитивного числового ответа, как это имеет место в профильном ЕГЭ.

Невозможность присутствия в ответе текста, математических формул, математических знаков или даже пары чисел резко сужает возможность проверки уровня знаний и умений экзаменуемого в профильном ЕГЭ. В этом легко убедиться, сравнив вопросы профильного ЕГЭ, выложенными в первой части статьи, с вопросами электронного ЕГЭ, которые представлены ниже.

-2
-3
-4
-5
-6
-7

При ответе на вопрос, поставленный в заголовке статьи, следует иметь в виду следующее. Вопрос, сопровождаемый пятью ответами в электронном экзамене, подобен вопросу экзаменатора, сопровождаемому уточняющими вопросами во время устного экзамена. Как раз выбор ответа, в отличие от безальтернативного числового ответа, позволяет проверить умение думать, в частности владение логикой в вопросе № 1 или владение такими понятиями, как необходимость и достаточность, в вопросе № 10.

Вопрос № 2 проверяет у экзаменуемого умение геометрически отобразить систему линейных алгебраических уравнений.

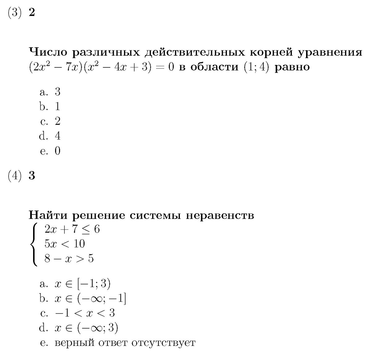
В вопросе № 3 предложен выбор числовых ответов, но их наличие поставленную задачу решения алгебраического уравнения не облегчает.

В вопросах № 2 и № 5 носителем информации является цвет графиков, что в бланковом ЕГЭ исключено.

(продолжение https://dzen.ru/a/Zgf1LKT3hzDFrqs8)