Добавить в корзинуПозвонить
Найти в Дзене
Репетитор IT men

Задачи по теории вероятностей из ЕГЭ станут сложнее? Разбор 5 новых сложных задач

Привет, друзья! Тут недавно с моими учениками столкнулись с большой порцией новых сложных задач по математике из раздела теории вероятностей. Не то, что бы эти задачи новые, но таковыми они покажутся для школьников. Потому что, на мой взгляд, в ЕГЭ решили добавить задачи по терверу уровня 1-го курса (вузовского уровня). Поэтому в данной статье я хотел бы с вами подробно разобрать 5 сложных задач, которые мне удалось найти. Да, разумеется, для кого-то из вас они покажутся простыми, НО я пишу для среднестатистического уровня подготовки школьников. Так что большинству придется напрячься. Готовы? Будет интересно 😊. А пока попрошу подписаться на мой канал в telegram IT mentor . Краткие заметки и наблюдения по физике, математике, программированию, железу и технике 💡 В моем telegram я выкладываю компактные решения в виде pdf. Советую подписаться :) Задача 1 При подозрении на наличие некоторого заболевания пациента отправляют на ПЦР-тест. Если заболевание действительно есть, то тест подтверж
Оглавление

Привет, друзья! Тут недавно с моими учениками столкнулись с большой порцией новых сложных задач по математике из раздела теории вероятностей. Не то, что бы эти задачи новые, но таковыми они покажутся для школьников. Потому что, на мой взгляд, в ЕГЭ решили добавить задачи по терверу уровня 1-го курса (вузовского уровня). Поэтому в данной статье я хотел бы с вами подробно разобрать 5 сложных задач, которые мне удалось найти. Да, разумеется, для кого-то из вас они покажутся простыми, НО я пишу для среднестатистического уровня подготовки школьников. Так что большинству придется напрячься. Готовы? Будет интересно 😊.

А пока попрошу подписаться на мой канал в telegram IT mentor . Краткие заметки и наблюдения по физике, математике, программированию, железу и технике 💡 В моем telegram я выкладываю компактные решения в виде pdf. Советую подписаться :)

Задача 1

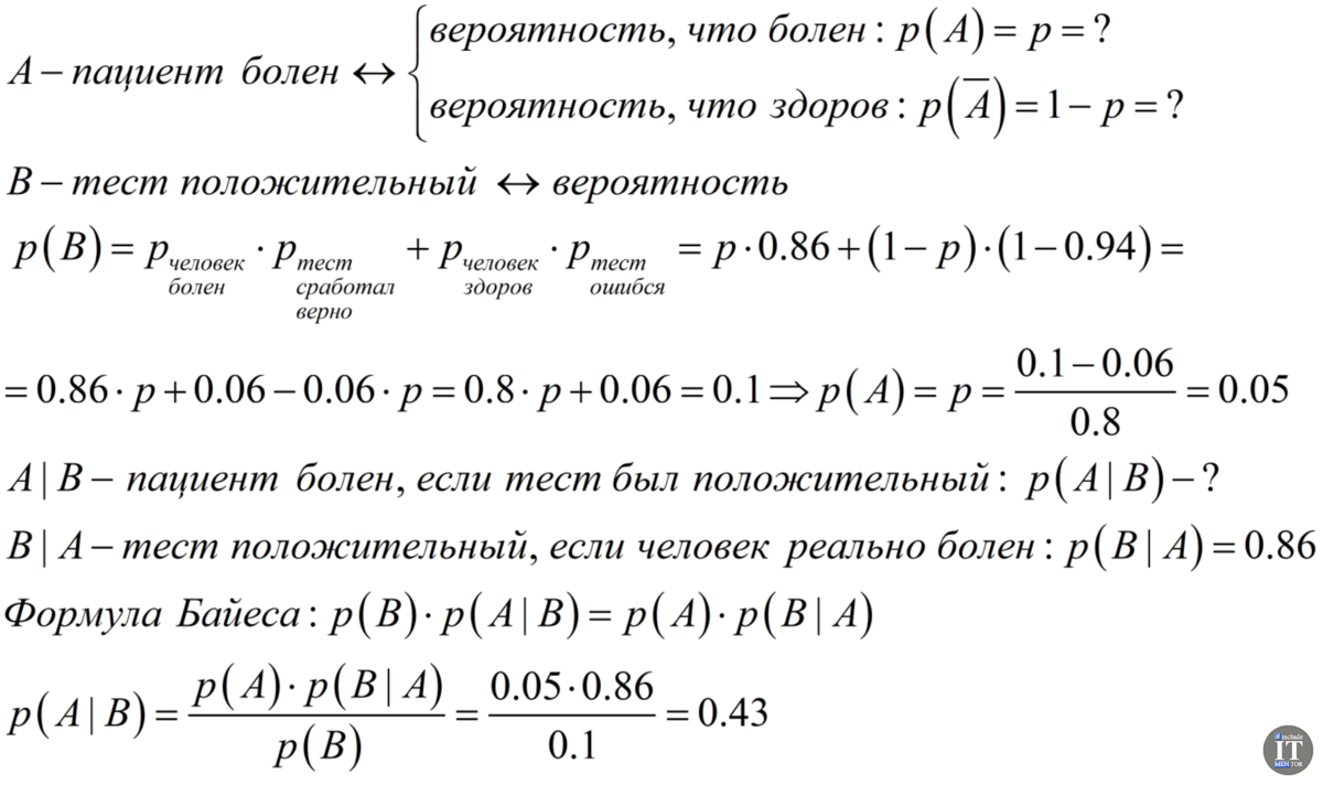
При подозрении на наличие некоторого заболевания пациента отправляют на ПЦР-тест. Если заболевание действительно есть, то тест подтверждает его в 86% случаев. Если заболевания нет, то тест выявляет отсутствие заболевания в среднем в 94% случаев. Известно, что в среднем тест оказывается положительным у 10% пациентов, направленных на тестирование. При обследовании некоторого пациента врач направил его на ПЦР-тест, который оказался положительным. Какова вероятность того, что пациент действительно имеет это заболевание?

Решение:

Первый способ решения возможен, если вам удастся вспомнить формулу Байеса, уточняющую вероятности связанных событий. Здесь можно обозначить для себя особо важные тезисы:
А — пациент реально болен
B — тест положительный
A|B — пациент болен, если тест был положительный
B|A — тест положительный, если человек реально болен.
Вероятности некоторых событий из данных четырех видно сразу из условиях. С другими же придется повозиться.
Например, вероятность болезни пациента неизвестна. Значит p(A) можно обозначить за переменную p. Тогда вероятность, что пациент здоров, будет равна 1 - p. Логично же, что пациент может быть либо болен, либо здоров.

Проблема в том, что тест может ошибаться. Получается, что вероятность положительного теста складывается из вероятности срабатывания теста, когда человек реально болен, и вероятности ошибки теста, когда человек реально здоров. Это важный момент, который нужно понять в задачах такого типа.

С другой стороны, по условию говорится, что p(B) ~ 0.1. То есть у нас появляется шанс определить ранее неизвестную вероятность p(A) = p из уравнения с одной неизвестной.

Далее нам понадобится формула Байеса и школьная математика.

-2

Есть и довольно интересный второй способ, который более близок ко классическому определению вероятности как отношения удовлетворяющих событий к числу всех возможных событий. Но что же в нашем случае ставить в числитель, а что в знаменатель?

Вероятность реальной болезни человека, определенной через тест равна отношению количества «+»-тестов у реально больных людей к количеству «+»-тестов в общем количестве (с учетом ошибок, разумеется).

Решить можно как-то так:

-3

Задача 2

Симметричную монету бросают 10 раз. Во сколько раз вероятность события «выпадет ровно 5 орлов» больше вероятности события «выпадет ровно 4 орла»?

Решение:

Маленькое условие, но не такая уж и простая задача (для тех, кто столкнется с ней в первый раз). Сопоставим некоторые события.
A - «выпадет ровно 5 орлов»
B - «выпадет ровно 4 орла»

Далее, чтобы не суммировать руками все возможные вероятности, нужно вспомнить формулу Бернулли ( Формула Бернулли позволяет избавиться от большого числа вычислений — сложения и умножения вероятностей — при достаточно большом количестве испытаний. ).

-4

У внимательного читателя здесь может возникнуть вопрос: «А как так получается, что, казалось бы, наименее вероятное событие в виде выпадения 5 орлов из 10 имеет большую вероятность, чем выпадение 4 орлов из 10 ?». Здесь нужно обратить ваше внимание на следующие замечания:

Замечание 1. Речь идет о вероятности выпадения 5 орлов за 10 бросаний. Хотя даже если бы речь шла о вероятности выпдения 5 орлов подряд (ООООО) или комбинации из 4 орлов и одной решки (ООООР), то вероятность этих комбинаций также была бы одинаковой и примерно равной 0,03125. Здесь вам стоит вспомнить про ошибку игрока или ложный вывод Монте-Карло. Я тоже писал об этом статью:

Замечание 2. Стоит вспомнить закон больших чисел из теории вероятностей. Этот принцип описывает то, что в результате однотипного эксперимента, выполняющегося много раз, среднее значение выборки близко к математическому ожиданию распределения для этой выборки. Короче говоря, чем больше подбрасываний монетки, тем наиболее вероятно, что отношение количества орлов к количеству решек будет примерно равно 1. А значит ситуация, когда из 10 подбрасываний выпадает 5 орлов и 5 решек имеет большую вероятность, нежели ситуация, когда из 10 подбрасываний выпадает 4 орла и 6 решек. Что немного проясняет результат в нашей задаче.

Задача 3

Стрелок стреляет по пяти одинаковым мишеням. На каждую мишень даётся не более двух выстрелов, и известно, что вероятность поразить мишень каждым отдельным выстрелом равна 0,6. Во сколько раз вероятность события «стрелок поразит ровно пять мишеней» больше вероятности события «стрелок поразит ровно четыре мишени»?

Решение:

Здесь изначально может возникнуть трудность в определении вероятности для поражения мишени. Нужно обратить внимание, что дается два выстрела. А в форму Бернулли мы должны подставлять не 0.6, а вероятность поражения одной мишени за два выстрела. Данная вероятность будет больше, чем 0.6. Как же её посчитать? Человек может попасть в мишень с первого выстрела (и тогда стрелять больше не нужно будет) ИЛИ промахнуться с первого раза, но попасть со второго выстрела:
p = 0.6 + (1-0.6)∙0.6 = 0.84

А теперь можно и по Бернулли расправиться с задачей:

-5

Здесь возникает интересный вопрос «на подумать» :
А почему вероятность поразить все мишени больше, чем вероятность поразить «4 из 5 мишеней» ? Разве в реальной жизни событие «попасть во все мишени» не будет самым маловероятным? Однако, математика даёт такие результаты. Есть ли здесь подвох, как вы думаете? Пишите в комментариях.

Дело в том, что многое зависит от вероятности поражения мишени. Можно взять desmos и построить графики этих зависимостей. Они получаются очень даже красивыми 😊

-6

Здесь видно, что при вероятности сбития одной мишени более 0.84, мы получаем, что событие «сбить 5 из 5» вероятнее, чем событие «сбить 4 из 5».

Задача 4

В викторине участвуют 6 команд. Все команды разной силы, и в каждой встрече выигрывает та команда, которая сильнее. В первом раунде встречаются две случайно выбранные команды. Ничья невозможна. Проигравшая команда выбывает из викторины, а победившая команда играет со следующим случайно выбранным соперником. Известно, что в первых трёх играх победила команда А. Какова вероятность того, что эта команда выиграет четвёртый раунд?

Решение:

Эта задача очень запутанна, не смотря на легкий первоначальный вид. Следует обратить внимание на фразу «в первых трёх играх победила команда А». Это значит, что если расположить команды в порядке возрастания их силы и присвоить им номера от 1 (самая слабая) до 6 (самая сильная), то наша команда А должна быть среди: 4, 5 или 6. В противном случае она просто не сможет выиграть три игры подряд.

-7

Далее, нам необходимо рассмотреть эти три возможные варианты.

Допустим, команда A = 4. Тогда она может выиграть только три команды, у которых сила меньше: 1, 2, 3. Вероятность выбрать три команды из трех возможных C(3;3) = 1. А вот вероятность победить в следующей (четвертой) игре p = 0, потому что для данного случая не осталось команд, слабее команды A = 4.

Предположим, что команда A = 5. Тогда существует четыре команды, которые может обыграть команда A. Это команды 1, 2, 3 и 4. Число способов выбрать три первых матча равно C(3;4) = 4!/(3!1!) = 4. Далее во всех этих четырех вариантов развития событий, вероятность выиграть четвертую игру у команды A равна p = 0.5 потому что ей может встретиться либо команда слабее (выигрыш), либо команда с силой 6 (проигрыш).

Остается вариант, когда команда A = 6. Существует 5 команд, которые может победить команда A. Это команды 1, 2, 3, 4 и 5. Вероятность выбрать 3 первых матча из 5 равна C(3;5) = 10. И в следующем четвертом матче команда A всегда выигрывает (вероятность p = 1), т.к. не осталось команд слабее.

Представим это таблицей:

-8

Остается только посчитать вероятность выиграть в 4-м матче:

-9

Есть альтернативный способ решения. Кому-то он может показаться проще, кому-то сложнее.

Команда A обыграла три команды по условию. Пусть П - проигравшая команда. Будем опять располагать команды в порядке возрастания. Тогда получается структура: __П__П__П__А__.
У нас есть 5 вокантных мест для расположения следующего соперника для команд А:
1. Есть 4 места левее ⇒ команда А выигрывает, если следующий соперник попадает на места левее.
2. Есть 1 место правее ⇒ команда А проигрывае, если следующий соперник попадает на места правее.

Получается, что вероятность следующего выигрыша равна p = 4/5 = 0.8

Вроде не сверхсложно, но на такой задаче многие попадутся и зависнут. А вы как считаете?

Задача 5

Игральную кость бросали до тех пор, пока сумма всех выпавших очков не превысила число 3. Какова вероятность того, что для этого потребовалось ровно два броска? Ответ округлите до сотых.

Решение:

Задачка тоже является довольно запутанной, и ранее она мне ни разу не попадалась в ЕГЭ по математике (профиль естественно). Так что давайте поговорим о возможном решении. Лично мне нравится для таких задач, когда мы имеем только два броска, расписывать плоскую таблицу-матрицу, в которой видна вся структура. Давайте я постараюсь сделать рисунок, из которого должно быть всё понятно.

-10

Немного поясненений. Правые три столбца не подходят, потому что при первом же броске мы получаем «4», «5» или «6», что уже превосходит «3», значит нашему условию не удовлетворяют эти варианты, ведь мы должны получить сумму очков > 3 только за 2 броска, а не за один.

Ещё мы должны вычеркнуть левый верхний уголок таблицы, где за два броска мы получаем в сумме очков меньше 3. (это числа 2, 3 и 3).

Зеленым цветом отмечены удовлетворяющие варианты. Их всего 15. А всего всех возможных вариантов 6∙6 = 36. Откуда мы можем посчитать вероятность по классическому определению: p = m/n = 15/36 = 0.41(6) ~ 0.42.

Есть и другой интересный вариант решения с помощью графа.

-11

В графе зеленым цветом отмечаем пути, которые дадут нужную нам сумму за два броска, а красным отмечаем неподхожящие пути, которые дают нужну сумму слишком рано, либо не дают её за два броска. Каждая ветка имеет собственную вероятность. Тогда вероятность тоже нетрудно посчитать из классических определений сложения и умножения вероятностей событий.

Понравилась статья? Поставьте лайк, подпишитесь на канал! Вам не сложно, а мне очень приятно :)

Парадокс дней рождения: математика против интуиции
Репетитор IT mentor1 января 2021

Если Вам нужен репетитор по физике, математике или информатике/программированию, Вы можете написать мне или в мою группу Репетитор IT mentor в VK
Библиотека с книгами для физиков, математиков и программистов
Репетитор IT mentor в telegram