Найти в Дзене
Вячеслав Калашник

Прибор оценки годности аккумулятора. Вариант 1.

Отличается от предыдущего прибора – отсутствием внешнего милливольтметра переменного тока. Принцип работы этого прибора основан на измерении динамического внутреннего сопротивления аккумулятора: чем оно меньше, тем «свежее» аккумулятор, и наоборот. Для надежной и длительной работы аккумуляторной батареи (АБ) она должна содержать аккумуляторы с близкими параметрами. Только в этом случае можно

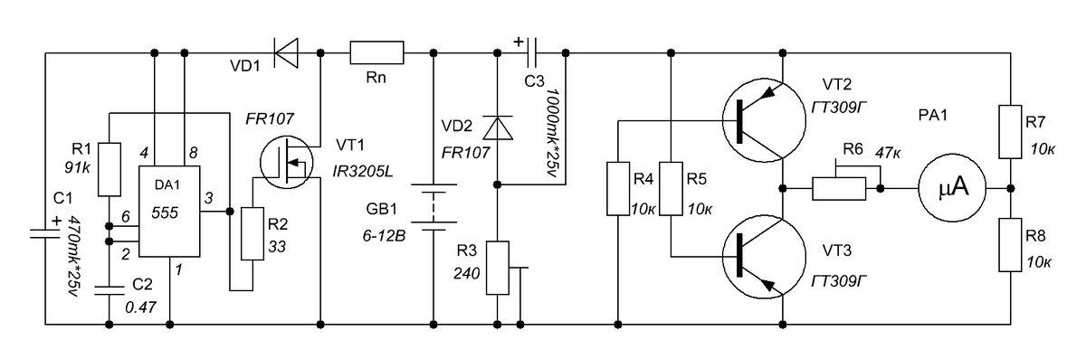
Отличается от предыдущего прибора – отсутствием внешнего милливольтметра переменного тока. Принцип работы этого прибора основан на измерении динамического внутреннего сопротивления аккумулятора: чем оно меньше, тем «свежее» аккумулятор, и наоборот. Для надежной и длительной работы аккумуляторной батареи (АБ) она должна содержать аккумуляторы с близкими параметрами. Только в этом случае можно получить максимальный срок ее работы. Следовательно, необходимо измерять параметры аккумуляторов, составляющих АБ. Важным параметром аккумулятора является ВНУТРЕННЕЕ ДИНАМИЧЕСКОЕ СОПРОТИВЛЕНИЕ (ВДС). Аккумуляторы, обладающие повышенным ВДС, препятствуют работе АБ в режиме разряда и не допускают полноценного заряда всех элементов АБ. Наличие повышенного ВДС означает последовательное включение паразитного резистора с аккумулятором (с АБ). В итоге, даже один аккумулятор не позволит получить от АБ накопленную энергию. Как правило, аккумуляторы с повышенным ВДС имеют и меньшую емкость. Измерив, время, за которое напряжение на полностью заряженном аккумуляторе уменьшится до заданного значения, можно определить его емкость (при условии его разряда стабильным током). Если изменять разрядный ток аккумулятора по определенному закону, то возникает переменная составляющая напряжения на аккумуляторе. Обычно частота модуляции разрядного тока единицы Гц. В общем случае разрядный ток выбирается численно равный значению емкости аккумулятора или немного меньше. Измерив переменную составляющую напряжения на аккумуляторе, вычисляют его ДВС по формуле R =U/Iразр. Если переменная составляющая напряжения выражена в милливольтах , а ток разряда в миллиамперах , то сопротивление будет в Омах . Выбор большого тока связан с требованием получение достаточной для измерения переменной составляющей и снижением чувствительности милливольтметра переменного тока. Принципиальная электрическая схема прибора представлена на рис.1. Задающий генератор выполнен на основе интегрального таймера 555. Этот генератор малочувствителен к изменениям питающего напряжения. Частота колебаний определяется постоянной времени цепочки R 1 C 2. Питание генератора осуществляется через диод VD 1. Когда транзистор VT1 закрыт через диод VD1 заряжается конденсатор С1, а при закрытом транзисторе VT1 диод препятствует разряду конденсатора через транзистор. Так как микросхема DА1 потребляет небольшой ток, то напряжение питания (на конденсаторе С1) довольно стабильное. Учитывая, что сопротивление транзистора VT1 в открытом состоянии составляет 0,005Ом, то проблемы перегрева транзистора не будет (при условии, что измерение будет проводиться быстро). Для безопасности лучше поставить транзистор на небольшой радиатор 15см2. Переменное напряжение, возникающее из-за «просадки» аккумулятора под нагрузкой, измеряется милливольтметром переменного тока. Шкала милливольтметра составляет 0 – 1000мВ. Даже имея цифровой измерительный прибор, все равно бывают ситуации, когда простой стрелочный прибор незаменим. Но у аналового тестера есть недостатки: необходимость перебрасывать концы при смене полярности, Нелинейность шкалы при измерении переменного тока. Применение выпрямителей на полупроводниковых диодах в вольтметрах переменного тока приводит к значительной нелинейности шкалы, обусловленной нелинейностью их вольтамперной характеристикой. Использование в таких приборах электронных усилителей, позволяющих линеаризировать их шкалу, ограничено необходимостью подведения питания. В тоже время известен линейный выпрямительный мост [1] , плечи которого образованы участками коллектор - эмиттер четырех транзисторов, получающих напряжение смещения от источника сигнала. В данном приборе используется модернизированная схема ЛИНЕЙНОГО ВЫПРЯМИТЕЛЬНОГО МОСТА. Она позволяет использовать только два германиевых транзистора структуры p-n-p. Входное (измеряемое) напряжение подают на эмиттеры транзисторов VT2, VT3 (одна диагональ моста), пропорциональный ему ток измеряют микроамперметром РА, включенным между двумя одинаковыми резисторами R7,R8 (другая диагональ моста). Абсолютная величина потерь в выпрямителе при входном напряжении выше 0,1В практически не зависит от уровня и равна 40мВ для нагрузки 20кОм и предела измерения 0,1 -1В. Таким образом, шкала линейна в этих пределах. Величину сопротивления нагрузки Rn выбирают в соответствии с емкостью аккумулятора. В случае использования прибора для оценки только 12В аккумулятора, то можно использовать полевой транзистор IR3205. У него напряжение отсечки 5В. У транзистора IR 3205 L – 3В. Предположим, что имеем автомобильный аккумулятор емкостью 60Ач. Его нормальный разрядный ток -6А. Мы выбираем величину сопротивления нагрузки Rn равной 1Ом, т.е. разрядный ток составит 12А. При величине внутреннего динамического сопротивления ДВС равной 0,01Ом переменное напряжение на аккумуляторе составит 0,12В (120мВ), что позволяет его измерить линейным выпрямительным мостом. Если у ВАС имеется менее чувствительный милливольтметр, то необходимо УВЕЛИЧИТЬ разрядный ток. В качестве нагрузочного резистора удобно брать лампы накаливания от фары автомобиля. Минимальное рабочее напряжение микросхемы DA1 555 4,5В. Микроамперметр на 50мкА. Транзисторы желательно подобрать по h21э. Желательно чтобы h21э был больше 40. Транзисторы можно использовать из старых запасов, типа МП40-МП42. Печатная плата имеет размеры 51*51мм.

Овсиенко А.К., Качан Ю. Г., Коваленко М. А. Линейный выпрямитель малых сигналов. – Измерительная техника, 1975г., №6, с. 48.

-2
-3
-4