Найти в Дзене

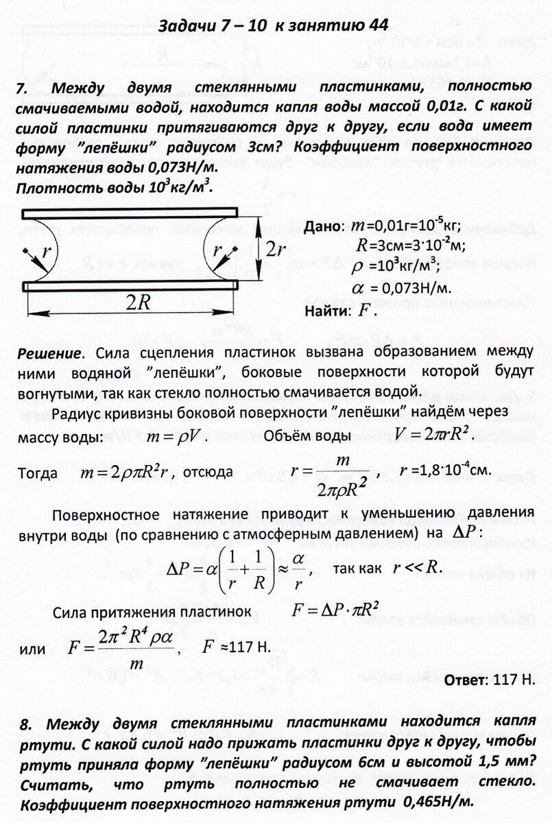
Задачи 7 - 10 к занятию 44 (поверхностное натяжение)

-2
-3

.В. Рулёва, к. ф.-м. н., доцент. Подписывайтесь на канал. Ставьте лайки. Спасибо.

Предыдущая запись: задачи 1 - 6 к занятию 44.

Следующая запись: занятие 45. Электростатика.

Ссылки на другие занятия даны в Занятии 1.

Наука
7 млн интересуются