Добавить в корзинуПозвонить
Найти в Дзене

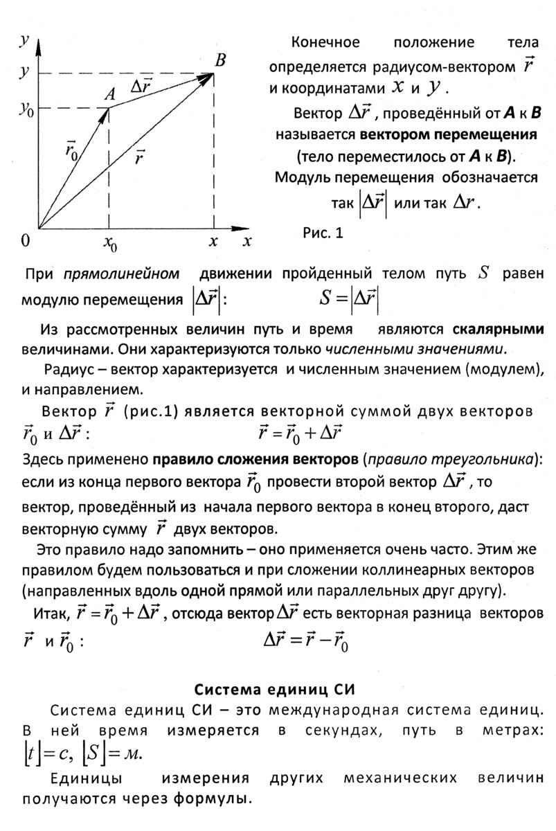
Занятие 1. Физика. Механика. Кинематика. Радиус-вектор. Вектор перемещения

Школьники! Добро пожаловать на занятия по физике. Всё, что здесь публикуется, предназначено для вас (обращение автора канала Рулёвой Клавдии Васильевны). Излагаю физику так, чтобы первые занятия и начальные страницы всех тем были понятны школьникам 7 - 8 классов. Далее материал усложняется. Составляю тексты занятий и подбираю к ним задачи, ориентируясь на школьников и студентов первых курсов технических вузов. В основу публикуемых занятий легли методические наработки, которые появлялись в процессе моей работы в должности доцента кафедры физики технического вуза. Позднее они были оформлены в виде книг, на основе которых составлены тексты занятий, публикуемых на этом канале. Текст книг опубликован на ОК в группе https://ok.ru/group/55586059780317 Создавая тексты занятий (особенно первых) ориентировалась на юных школьников. Старайтесь вникнуть в содержание, ничего не пропуская. К ним всё равно придётся возвращаться. Следующая запись: Занятие 2 Раздел механики "Кинематика" сжато излож

Школьники! Добро пожаловать на занятия по физике. Всё, что здесь публикуется, предназначено для вас (обращение автора канала Рулёвой Клавдии Васильевны).

Излагаю физику так, чтобы первые занятия и начальные страницы всех тем были понятны школьникам 7 - 8 классов. Далее материал усложняется. Составляю тексты занятий и подбираю к ним задачи, ориентируясь на школьников и студентов первых курсов технических вузов. В основу публикуемых занятий легли методические наработки, которые появлялись в процессе моей работы в должности доцента кафедры физики технического вуза. Позднее они были оформлены в виде книг, на основе которых составлены тексты занятий, публикуемых на этом канале.

Текст книг опубликован на ОК в группе https://ok.ru/group/55586059780317

Создавая тексты занятий (особенно первых) ориентировалась на юных школьников. Старайтесь вникнуть в содержание, ничего не пропуская. К ним всё равно придётся возвращаться.

Следующая запись: Занятие 2

Раздел механики "Кинематика" сжато изложен в 13 занятиях. Ссылки на них даны в конце Занятия 2.

Обзор темы: "Классическая механика".

Занятия ( 14, 15 17, 18) посвящены второму разделу механики "Динамика".

Занятия 19, 20, 21 (тема: работа, мощность, энергия)

Задачи к зан. 19 - 21 ( 1 и 2, 3, 4, 5, 6, 7 и 8, 9, 10 )

Занятия 22, 23, 24 (тема: закон сохранения импульса)

Задачи к зан. 22 - 24 (1 - 4, 5 - 7, 8 - 10, 11, 12 - 14, 15 - 17, 18 - 20)

Занятие 25 (тема: вращательное движение твёрдого тела)

Задачи к зан. 25 ( 1 - 4, 5 - 7, 8 - 9)

Занятия 26, 27 (тема: статика, условия равновесия тела)

Задачи к зан. 26, 27 (1 - 3, 4 - 6, 7 - 8, 9 - 10, 11 - 12)

Занятие 28.(механика жидкостей и газов)

Занятие 29 (сообщающиеся сосуды, гидравлический пресс)

Занятие 30 (закон Архимеда)

Занятие 31 (гидродинамика и аэродинамика)

Реакция движущейся жидкости и газа. Полёт самолёта

Занятие 32 (основы молекулярной физики и термодинамики)

Занятие 33. (взаимодействие молекул вещества)

Занятие 34 (газовые законы, задачи 1 - 2, 3 - 4, 5 - 7, 8 - 9, 10 - 11, 12 - 13, 14 - 17)

Занятие 35 (осн. уравнение мол.- кин. теории ид. газа, зад. 1 - 4; 5 - 9)

Занятие 36. Основы термодинамики.

школьникам (внутренняя энергия, количество теплоты, 1 закон термодин.)

Занятие 37. Первый закон термодинамики. Продолжение Задачи 1 - 3

Занятие 38. Работа идеального газа Задачи 1 - 4; 5 - 7; 8 - 11; 12 - 13.

Занятие 39. Круговые процессы. Цикл Карно. Продолжение занятия 39. Двигатель внутреннего сгорания. Задачи 1 - 3; 4 - 6; 7 - 9; 10 - 12.

Занятие 40. Энтропия. Продолжение занятия 40. Холодильные машины.

Занятие 41. Насыщенный и ненасыщенный пар. Задачи к занятию 41.

Занятие 42. Кипение. Влажность воздуха. Задачи к занятию 42.

Занятие 43. Фазовые переходы. Задачи 1 - 3; 4 - 8 к занятию 43.

Занятие 44. Поверхностное натяжение. Продолжение занятия 44.

Занятие 45. Электростатика. Заряженные тела. Закон сохранения заряда.

Ссылки на занятия, следующие за занятием 45, смотрите в конце занятия 45.

-2

-3
-4
-5

-6

Благодарю моих активных помощников в создании и оформлении книг, на основе которых составляю публикуемые на этом канале статьи: Рулёва Виктора Васильевича, Рулёва Андрея Викторовича, Золотарёву Ольгу Викторовну, Золотарёва Дмитрия Евгеньевича.

К.В. Рулёва, к. ф.-м. н., доцент

Следующая запись: Занятие 2

Физики
7453 интересуются