Добавить в корзинуПозвонить
Найти в Дзене
Продуктовая кухня

ЧАСТЬ 2: Найти подходящие метрики прямо сейчас. ГЛАВА 10: Бесплатное мобильное приложение

Третья бизнес-модель, которая становится все более распространенной, - это мобильное приложение. Если вы продаете мобильное приложение за деньги, у вас довольно простая воронка продаж — вы продвигаете приложение, и люди платят вам за это. Но когда вы получаете свой доход из других источников, таких как внутриигровой контент, оплата функций или реклама, модель становится более сложной. Если, ознакомившись с руководством по бизнес-модели в главе 7, вы решили, что занимаетесь разработкой мобильных приложений, то вот как выглядит аналитика для вас. Мобильное приложение появилось как бизнес-модель стартапа с появлением экосистем смартфонов iPhone и Android. Модель подачи заявок Apple жестко регламентирована: компания контролирует, что разрешено, и рассматривает заявки. Приложения для платформы Android могут быть загружены из Android Store или “загружены на стороне” из источников, которые жестко не контролируются. Для бережливых стартапов модель app store представляет собой сложную задачу
Оглавление

Третья бизнес-модель, которая становится все более распространенной, - это мобильное приложение. Если вы продаете мобильное приложение за деньги, у вас довольно простая воронка продаж — вы продвигаете приложение, и люди платят вам за это. Но когда вы получаете свой доход из других источников, таких как внутриигровой контент, оплата функций или реклама, модель становится более сложной.

Если, ознакомившись с руководством по бизнес-модели в главе 7, вы решили, что занимаетесь разработкой мобильных приложений, то вот как выглядит аналитика для вас. Мобильное приложение появилось как бизнес-модель стартапа с появлением экосистем смартфонов iPhone и Android.

Модель подачи заявок Apple жестко регламентирована: компания контролирует, что разрешено, и рассматривает заявки. Приложения для платформы Android могут быть загружены из Android Store или “загружены на стороне” из источников, которые жестко не контролируются.

Для бережливых стартапов модель app store представляет собой сложную задачу. В отличие от веб—приложений, где легко проводить A/ B тестирование и непрерывное развертывание, мобильные приложения проходят через app store gatekeeper, что ограничивает количество итераций, которые может пройти компания, и затрудняет эксперименты. Современные мобильные приложения в какой-то степени обходят гейткиперов, добавляя онлайн-контент, не требуя фактического обновления приложения, но это требует дополнительной работы по настройке.

Некоторые разработчики выступают за то, чтобы сначала опробовать платформу Android, потому что так проще предоставлять пользователям частые обновления. Как только эти разработчики подтвердят свой MVP на Android, они перейдут в более ограниченную среду развертывания Apple. Другие выбирают меньший вторичный рынок (например, канадский App Store) и сначала устраняют ошибки там.

Разработчики мобильных приложений зарабатывают деньги в своих приложениях несколькими способами:

Загружаемый контент (например, новые карты или транспортные средства) Tower Madness, популярная игра Tower Defense для iPhone, продает дополнительные наборы карт по небольшой цене. Изюминка и кастомизация внешнего вида персонажа и игрового контента (домашнее животное, одежда для аватара игрока) Blizzard продает небоевые улучшения, такие как домашние животные или маунты для тщеславия.

Преимущества (лучшее оружие, апгрейды и т.д.) Нарисуйте что-нибудь, используя цвета, которые облегчают рисование.

Экономия времени на респауне вместо того, чтобы бегать на длинную дистанцию - стратегия, используемая многими казуальными онлайн-ММО.

Устранение таймеров обратного отсчета, повышающих уровень энергии, на восстановление которого обычно уходит целый день, и которые использует Please Stay Calm.

Переход на платную версию. Некоторые приложения ограничивают возможности. На момент написания этой статьи мобильное приложение Evernote не позволяет синхронизировать файлы в автономном режиме, если, например, пользователь не перешел на платный клиент.

Внутриигровая реклама. Некоторые игры включают внутриигровую рекламу, при которой игрок просматривает рекламный контент в обмен на кредиты во внутриигровой валюте.

Рассмотрим мобильную игру, которая зарабатывает деньги на внутриигровых покупках и рекламе. Пользователи находят приложение в app Store либо с помощью поиска, либо потому, что оно демонстрируется из-за популярности, либо как часть списка. Они рассматривают приложение — консультируются с рейтингами, количеством загрузок, другими названиями и письменными отзывами — и в конечном итоге загружают приложение. Затем они запускают его и начинают играть.

В игре есть внутриигровая экономика (золотые монеты), которую можно использовать для покупки оружия или здоровья быстрее, чем просто играя в игру. Также есть способ смотреть рекламу, за которую платят золотыми монетами. Компания тратит значительное время на поиск баланса между тем, чтобы сделать игру приятной для обычных игроков (которые не хотят платить) и в то же время привлекательной для покупки (поэтому игроки платят небольшую сумму). Именно здесь экономическая наука встречается с психологией геймдизайна.

Компания заботится о следующих ключевых метриках: количество загрузок, количество людей, скачавших приложение, а также связанные с этим показатели, такие как размещение в App Store и рейтинги.

Стоимость привлечения клиентов (CAC) - сколько стоит привлечь пользователя и платящего клиента.

Показатель запуска - процент людей, которые скачивают приложение, фактически запускают его и создают учетную запись.

Процент активных пользователей /игроков - Процент пользователей, которые запустили приложение и используют его ежедневно и ежемесячно: это ваши ежедневные активные пользователи (DAU) и ежемесячные активные пользователи (MAU).

Процент пользователей, которые платят - сколько ваших пользователей когда-либо платили за что-либо.

Время до первой покупки - сколько времени требуется пользователю для совершения покупки после активации.

Среднемесячный доход на одного пользователя (ARPU) Это взято как из покупок, так и из просмотренных объявлений. Как правило, сюда также входит информация, относящаяся к конкретному приложению, например, какие экраны или товары поощряют большинство покупок. Также посмотрите на свой ARPPU, который представляет собой средний доход на одного платящего пользователя.

Рейтинг кликов - процент пользователей, которые поставили оценку или отзыв в app Store.

Виральность. В среднем - это количество других пользователей, которых приглашает пользователь.

Отток - подсчитайте, сколько клиентов удалили приложение или не запускали его в течение определенного периода времени. Клиенты на протяжении всей жизни оценивают, сколько стоит пользователь от колыбели до могилы.

Мы рассмотрели некоторые из этих метрик в предыдущем разделе, посвященном бизнес-модели SaaS, но есть некоторые, которые существенно отличаются в мире мобильных приложений.

Объем установок

По данным консалтинговой компании mobile analytics и разработчика Distimo, размещение в app store оказывает огромное влияние на продажи приложений.

Приложение, которое уже вошло в топ-100, а затем стало популярным, поднимется в среднем на 42 места в Android Market, на 27 мест в iPad App Store и на 15 мест в iPhone App Store.

Для мобильных разработчиков динамика магазина приложений имеет значение больше, чем что-либо другое, когда речь заходит о достижении значительной популярности. Демонстрация на домашней странице Apple App Store обычно приводит к стократному увеличению трафика.

Аналитическая компания Flurry подсчитала, что в 2012 году на долю 25 лучших приложений в iPhone App Store приходилось примерно 15% всей выручки, а на остальные 100 лучших приходилось примерно 17%.

Ленни Рачицкий, основатель Localmind, социального мобильного приложения для определения местоположения, которое было частью Year One Labs, сказал:

“Появление в сети - это самая большая вещь, которая когда-либо случалась с нами. Имеет значение даже то, в каком слоте вы представлены в App Store, что влияет на то, появляетесь ли вы над страницей или нет ”.

Александр Пеллетье-Норман, соучредитель Execution Labs, акселератора разработки игр, говорит, что размещение в Google Play даже более выгодно с точки зрения дохода, чем в Apple App Store.

“Размещение в Google Play повышает ваш рейтинг, а рейтинги в Google Play довольно статичны по сравнению с App Store. Это означает, что вы дольше будете занимать более высокое место, что, в свою очередь, означает больший доход”.

В то время как это несправедливое преимущество постепенно меняется — доходы от менее популярных приложений в целом растут, — факты просты: если вы хотите зарабатывать деньги, вам нужно иметь высокий рейтинг в магазинах приложений, и попадание в избранное очень помогает.

Средний доход на Одного Пользователя

Разработчики мобильных приложений постоянно находят оригинальные способы монетизации своих приложений. Эти разработчики ориентируются на средний доход на одного пользователя (ARPU) на ежемесячной или пожизненной основе.

Многие разработчики игр сами в значительной степени инструментируют свои приложения, поскольку не существует доминирующего открытого способа простого сбора данных из приложений. Если вы создаете игру, вы заботитесь не только о доходах. Вы проходите тонкую грань между привлекательным контентом и захватывающим геймплеем, который делает игру увлекательной, и внутриигровыми покупками, приносящими деньги.

Избежать “захвата денег”, который отпугивает игроков, сложно: вам нужно, чтобы пользователи возвращались и приглашали своих друзей, при этом получая фунт мяса каждый месяц (или, по крайней мере, несколько долларов!).

В результате, в дополнение к ARPU, некоторые метрики относятся к играбельности (обеспечение того, чтобы игра не была ни слишком сложной, ни слишком легкой, и чтобы игроки не застревали) и вовлеченности игроков. ARPU - это просто полученный вами доход, деленный на количество активных пользователей или игроков, которые у вас есть.

Если вы увеличите количество активных игроков, чтобы выглядеть привлекательно, вы снизите ARPU, поэтому этот показатель заставляет вас провести реалистичную черту на песке относительно того, что означает “вовлеченный”.

Как правило, ARPU рассчитывается за ежемесячный период. Для мобильных игр вы можете измерить ценность жизни клиента (CLV), рассчитав среднее значение денег, потраченных каждым игроком после оттока.

Но поскольку (надеюсь!) пройдут месяцы или годы, прежде чем игрок покинет вас, проще оценить CLV так, как мы это сделали для SaaS-компании. Давайте вернемся к нашему примеру бесплатной мобильной игры, которая зарабатывает деньги на внутриигровых покупках и рекламе.

В этом месяце его скачали чуть более 12 300 человек, и 96% из них запускают приложение и подключаются к серверам компании. Из них 30% становятся “вовлеченными” игроками, которые используют приложение в течение трех отдельных дней. Каждый вовлеченный игрок приносит в среднем 3,20 доллара дохода в месяц за счет сочетания внутриигровых покупок и рекламы.

Это означает, что доход от загрузок в текущем месяце составит около 11 339 долларов (хотя компании может потребоваться время, чтобы получить этот доход из-за модели оплаты в app Store).

Из общего числа игроков ежемесячно отток составляет 15%, что означает, что средняя продолжительность жизни игрока составляет 6,67 месяцев (1/0.15). Это, в свою очередь, означает, что ежемесячный доход компании составляет около 75 500 долларов.

CLV игрока — это ARPU, умноженный на продолжительность жизни игрока, в данном случае $21,33. Если компания знает стоимость приобретения привлеченного игрока, она также может рассчитать сумму, которую каждый игрок вносит в итоговый результат, окупаемость инвестиций в рекламные усилия и сколько времени требуется для возмещения затрат на инвестиции, вложенные в приобретение вовлеченного пользователя. На рисунке 10-1 показано, как выполняются все эти вычисления.

10-1
10-1

Бизнес-модель компании зависит от этих цифр. Компании необходимо увеличить объемы загрузки, повысить уровень вовлеченности, максимизировать ARPU, минимизировать отток и повысить вирусность, чтобы снизить затраты на привлечение клиентов.

Существует естественное противоречие между этими целями — например, сделать игру более приятной, чтобы люди не теряли время, и извлекать деньги, чтобы ARPU был высоким, — и именно здесь проявляется искусство и утонченность игрового дизайна.

Процент пользователей, которые платят

Есть некоторые игроки, которые просто не будут тратить деньги в игре. И есть другие (часто называемые “китами”), которые потратят буквально тысячи долларов, чтобы одержать верх в игре, которую они любят.

Знание разницы между ними и поиск способов заставить больше пользователей совершать покупки в приложении — это ключ к успешной монетизации бесплатного мобильного приложения.

Самый основной показатель здесь - это процент пользователей, которые что-то платят. Помимо этой базовой метрики, вам нужно провести сегментацию и когортный анализ.

Если, например, вы знаете, что определенная рекламная кампания привлекла пользователей, которые с большей вероятностью совершали внутриигровые покупки, вам следует проводить больше подобных кампаний.

Вам также нужно быть изощренным в том, что вы предлагаете пользователям в игре: киты, скорее всего, совершат более крупные покупки в приложении, в то время как пользователям, которые еще ничего не купили, следует предложить что-нибудь недорогое для начала.

Измерение вашего ARPU дает вам хорошее представление о том, сколько тратят платящие пользователи. Убеждение уже платящего пользователя платить больше может не оказать существенного влияния на ваш ARPU, поскольку большинство пользователей платить не будут, но это может существенно повлиять на доходы. Относитесь к своим платящим пользователям как к отдельной клиентской базе и отслеживайте их поведение, отток и доходы отдельно от ваших неплательщиков.

Отток

Мы подробно рассмотрели отток в главе 9. Это также важный показатель для мобильных приложений. Кит Кац, соучредитель Execution Labs, акселератора разработки игр, и бывший вице-президент OpenFeint по монетизации, рекомендует смотреть на отток в определенные периоды времени: отслеживать отток за 1 день, 1 неделю и 1 месяц, потому что пользователи уходят в разное время по разным причинам.

Через один день может оказаться, что у вас паршивый FAQ или вы просто не подключаете пользователей. Через неделю может оказаться, что ваша игра недостаточно “глубока”, а через месяц - из-за плохого планирования обновлений.

Знание того, когда пользователи уходят, дает вам представление о том, почему они уходят и что вы можете попробовать, чтобы удержать их дольше.

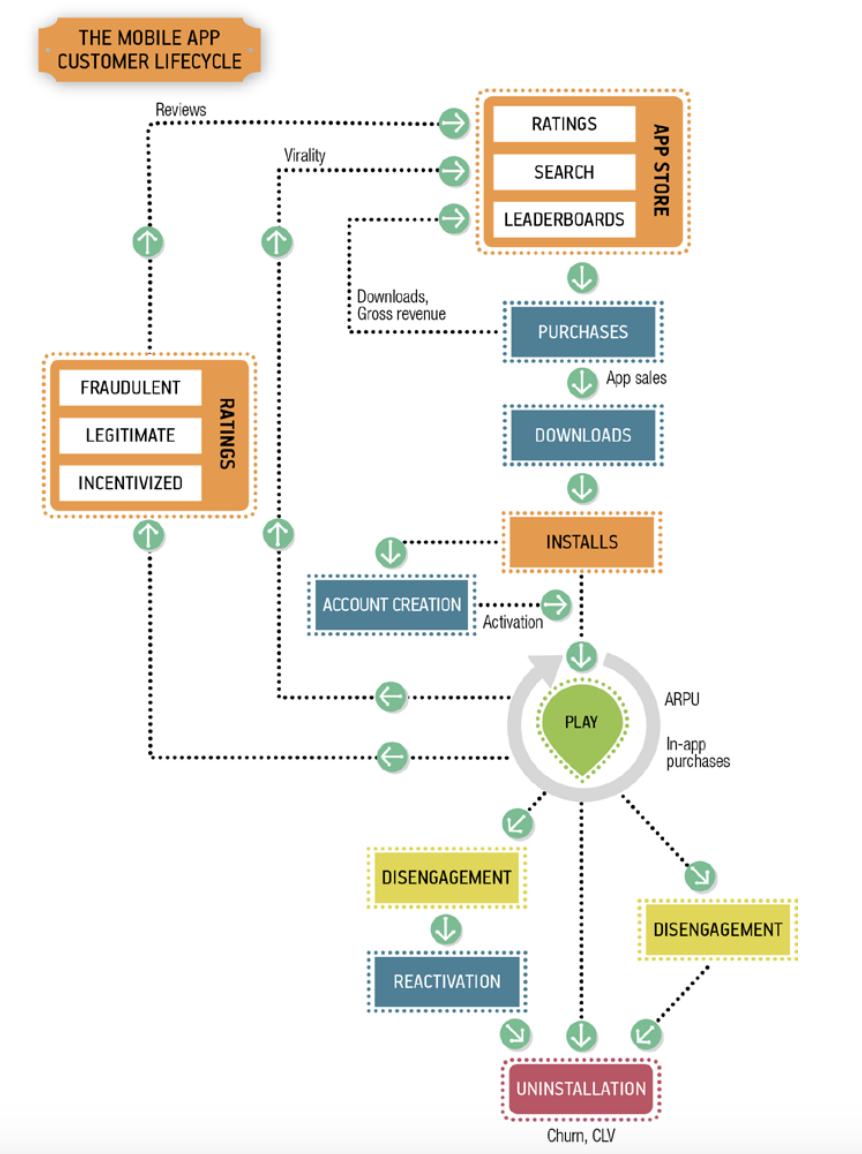
Визуализация бизнеса мобильных приложений

На рисунке 10-2 представлен поток пользователей через бизнес мобильных приложений, а также ключевые показатели на каждом этапе.

10-2
10-2

Немецкий разработчик игр Wooga - мастер метрик. Компания разрабатывает формулу успешных социальных игр, которая полностью основана на цифрах. У компании более 32 миллионов активных пользователей в месяц из 231 страны и более 7 миллионов ежедневных пользователей.

В статье Wired за 2012 год основатель Йенс Бегеманн поделился подходом своей компании.

Wooga постоянно совершенствуется и еженедельно выпускает обновления. Он выбирает ключевой показатель, на котором следует сосредоточиться при обновлении — например, удержание пользователей — и определяет ряд тактических приемов, позволяющих попытаться улучшить его. Когда обновление выходит, оно тщательно оценивает изменения и адаптируется на основе этого. В целом, Йенс ежедневно просматривает 128 точек данных. Если он видит что-то, что для него не имеет смысла, он отправляет это в отдел разработки. На этом этапе специалисты по продукту должны разобраться с цифрой, о которой идет речь, и выяснить, что происходит и как сделать это лучше.

Монетизация в приложении в сравнении с рекламой

Одним из факторов, который может усложнить эту модель, является подход к монетизации. Как мы уже видели, существует множество способов, с помощью которых компании монетизируют свои мобильные приложения.

Некоторая реклама состоит из видеороликов внутри приложения. В других случаях это может быть “рекламная загрузка”, когда пользователю предлагается попробовать другое приложение.

Когда это происходит, пользователь покидает текущее приложение, что может увеличить отток, снизить вовлеченность и затруднить работу. Разработчики игр должны найти способы тщательно интегрировать монетизацию, особенно когда это не соответствует тематике игры, и должны измерить влияние этих источников дохода на последующее поведение своих игроков.

Основные выводы

  • Мобильные приложения зарабатывают деньги различными способами.
  • Большая часть денег поступает от небольшого числа пользователей; их следует сегментировать и анализировать как отдельную группу. Ключевым показателем является средний доход на одного пользователя, но вы также можете отслеживать средний доход на одного платящего пользователя, поскольку эти “киты” настолько различны.

Мобильные компании во многом похожи на SaaS-компании: и те, и другие пытаются привлечь пользователей, многократно извлекать из них деньги и сокращать отток. Вы можете вернуться к главе 9, чтобы узнать больше о метриках SaaS, или перейти к главе 14, чтобы узнать, как стадия вашего бизнеса влияет на важные для вас метрики.