Найти в Дзене
anj68

Что общего между зайцем и статьей Эйнштейна «К электродинамике движущихся тел».

Обоим, чтобы выжить приходится петлять, перескакивать, в общем, запутывать следы.
Например, параграф №2. «Об относительности длин и промежутков времени.»
Заметим, что в названии речь никак не идет о показаниях часов, одновременности, речь идет, исключительно о длительности промежутков времени.
Некий стержень (АВ), неподвижный в подвижной системе, движется по оси х, со скоростью v относительно

Обоим, чтобы выжить приходится петлять, перескакивать, в общем, запутывать следы.

Например, параграф №2. «Об относительности длин и промежутков времени.»

Заметим, что в названии речь никак не идет о показаниях часов, одновременности, речь идет, исключительно о длительности промежутков времени.

Некий стержень (АВ), неподвижный в подвижной системе, движется по оси х, со скоростью v относительно неподвижной системы.

-2

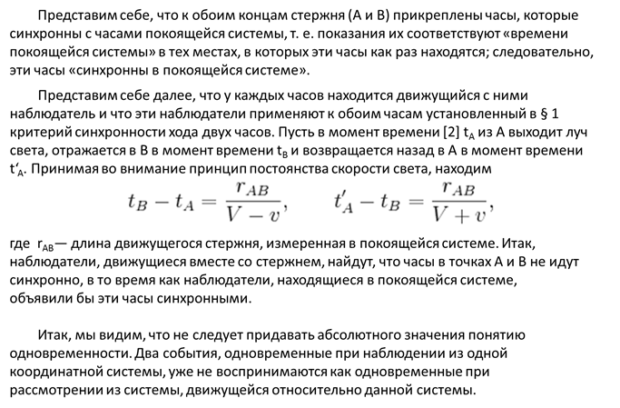
(Для справки: критерий синхронности обоих часов, установленный в § 1 гласит ««Время» события — это одновременное с событием показание покоящихся часов, которые находятся в месте события и которые идут синхронно с некоторыми определенными покоящимися часами, причем с одними и теми же часами при всех определениях времени.» )

Ну, пусть у нас в момент времени tA из А выходит луч света, отражается в В в момент времени tB , и возвращается назад в А в момент времени t ‘ A .

-3

Что показывали часы В в момент времени tA ,

что показывали часы А в момент времени tB

в данном случае неважно, важно, что промежутки времени при движении сигнала в одну и в другую сторону разнятся между собой. Разнятся за счет того, что принцип о постоянстве скорости света пока касается только скорости света в вакууме, а скорость светового сигнала в системе относительна ( V - v ; V + v ). Например, пусть у нас длина стержня 600000000м, скорость системы v – 200 000 000м/с.

-4

Однако, затем следует скачок в сторону уже показаний часов , и делается вывод: « Итак, наблюдатели, движущиеся вместе со стержнем, найдут, что часы в точках А и В не идут синхронно ,». Другими словами, на основании разницы времени долета сигнала, делается вывод о не синхронности часов.

При этом несинхронно, относительно друг друга, идут двое часов в одной системе (подвижной) .

А дальше следует очередное перескакивание с переносом неодновременности двух часов в подвижной системе, на обе системы: «В другой, такие часы посчитали бы синхронными .» Но «такие часы» - это не те же часы. Это другой стержень, лежащий неподвижно в неподвижной системе из первого параграфа

-5

и на скорость светового сигнала скорость системы не может оказывать влияния по причине ее отсутствия. Ну, и вывод основанный на сравнении двух разных стержней в разных системах:

«Два события, одновременные при наблюдении из одной координатной системы, уже не воспринимаются как одновременные при рассмотрении из системы, движущейся относительно данной системы. »

Они не то, чтобы «уже», они просто изначально разные.

И еще раз:

1. Подвижная система, неподвижный в ней стержень.

Эйнштейн, на основании относительной скорости светового сигнала, получает разную длительность долета сигнала к разным точкам.

2. Назначает разные длительности этих периодов разными показаниями часов.

3. Все это в подвижной системе. То есть, в этой системе двое часов, разделенные в пространстве, «показывают» разное время. И в этой системе два события, разделенные пространственно, принципиально не могут быть одновременными. (Согласно преобразованиям Лоренца, ситуация такая же)

4.При сравнении же с неподвижной системой, оказывается, что одновременные события в этой неподвижной системе, подвижной системой не могут восприниматься одновременными.

Ну, если уж свои события одновременными не могут быть, то чужие – тем более. В последующем, это доказательство, с использованием относительной скорости сигнала, останется доказательством и при постулате об абсолютной скорости света.

И что, собственно, полезного мы можем вынести из этого параграфа? Можно брать пример, для повышения собственной выживаемости, используя наукообразное петляние, подмену понятий, и прыжки из системы в систему.

Наука
7 млн интересуются