Добавить в корзинуПозвонить
Найти в Дзене
Математика не для всех

Сколько корней имеет квадратное уравнение? Вы точно уверены, что 2 ?

Подписывайтесь на канал в Яндекс. Дзен или на канал в телеграм "Математика не для всех", чтобы не пропустить интересующие Вас материалы. Также есть группы в VK, Одноклассниках и Facebook : всё для математического просвещения! Сколько корней имеет квадратное уравнение? Менее умудренные математики ответят, что может иметь два, один или вообще не иметь корней. Другие же отметят, что квадратное уравнение в любом случае имеет два корня (комплексных с ненулевой мнимой частью), даже если его дискриминант меньше нуля, а в случае равенства дискриминанту нуля - два совпадающих корня. Но что, если я скажу, квадратный трехчлен может иметь 4 (!!!) разных корня? Как пелось в песне: "Не спешите нас хоронить, а у нас еще здесь дела...". И моё дело - рассказать, как такое возможно. Поехали! Часть 1. Теорема Безу и кольца Теорема Безу известна большинству тех, кто знал математику хотя бы на "хорошо". В школьном курсе (в 7-8 классе) она формулировалась таким образом: Таким образом, если многочлен делит
Оглавление

Подписывайтесь на канал в Яндекс. Дзен или на канал в телеграм "Математика не для всех", чтобы не пропустить интересующие Вас материалы. Также есть группы в VK, Одноклассниках и Facebook : всё для математического просвещения!

Сколько корней имеет квадратное уравнение? Менее умудренные математики ответят, что может иметь два, один или вообще не иметь корней. Другие же отметят, что квадратное уравнение в любом случае имеет два корня (комплексных с ненулевой мнимой частью), даже если его дискриминант меньше нуля, а в случае равенства дискриминанту нуля - два совпадающих корня. Но что, если я скажу, квадратный трехчлен может иметь 4 (!!!) разных корня? Как пелось в песне: "Не спешите нас хоронить, а у нас еще здесь дела...". И моё дело - рассказать, как такое возможно. Поехали!

Часть 1. Теорема Безу и кольца

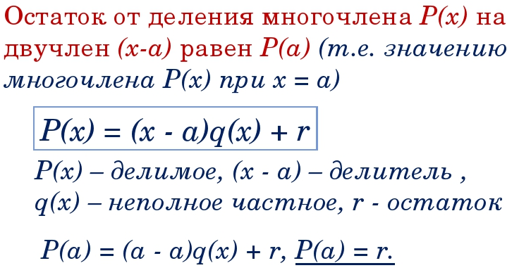
Теорема Безу известна большинству тех, кто знал математику хотя бы на "хорошо". В школьном курсе (в 7-8 классе) она формулировалась таким образом:

-2

Таким образом, если многочлен делится без остатка на выражение (x-a), то число а - является корнем многочлена, а также корнем уравнения P(x)=0.

-3

Вот как это выглядит на самом простом примере:

-4

Но не всё так однозначно. В школьной математике теорема Безу формулируется без уточнения над каким кольцом чисел она применяется. Этот важный факт и приведет нас к неожиданному результату.

Что такое кольцо?

Под кольцом понимается любая алгебраическая структура (будем говорить для простоты "множество") в котором определены операции умножения и обратимого сложения, а также некоторые свойства, такие как коммутативность и ассоциативность сложения, наличие нейтрального элемента относительно сложения (наличие 0), наличие обратного элемента относительно сложения (наличие -a) дистрибутивность

В общем случае наличие нейтрального элемента относительно умножения (наличие 1) и коммутативность относительно умножения (a x b = b x a) не требуется. Если эти условия выполняются, такое кольцо называется коммутативным с единицей.

Школьная математика (если не залезать в комплексные числа) "живет" над кольцом вещественных чисел (которое, кроме того, является и полем, но эту уже другая история). Вот пример множества, не являющегося кольцом:

-5

Очевидно, что если рассмотреть множество целых чисел, то есть добавить к натуральным 0 и отрицательные числа, то полученное множество можно будет назвать кольцом, более того сразу коммутативным кольцом с единицей. Так же дела обстоят и с множеством вещественных чисел. Ведь и там и там есть нейтральные элементы (0 и 1) и все остальные требования выполняются (например, 3 + (-3) = 0, 3*4=4*3 и т.д.).

Мои статьи про числа: про натуральные и про вещественные.

Подведем итог первой части, исправив школьный пробел: теорема Безу верна, если коэффициенты многочлена содержатся в некотором коммутативном кольце с единицей. По-простому: если коэффициенты - это любые числа из обычного курса математики, то квадратное уравнение имеет 2 корня и его можно разложить в виде (x-x1)*(x-x2).

Однако, бывают и другие коммутативные кольца, где всё не так однозначно и корней может быть больше. Поговорим об этом во второй части
Источник: https://www.mirf.ru/wp-content/uploads/2018/04/The_One_Ring_1510632814498.jpg
Источник: https://www.mirf.ru/wp-content/uploads/2018/04/The_One_Ring_1510632814498.jpg

**************************************************************************

Путеводитель по каналу "Математика не для всех" - здесь собрано больше 100 статей на самые разнообразные темы: как для новичков, так и для более начитанных математиков! Например, почитайте про самое маленькое число, которое когда-либо использовалось учеными.
Второй проект - канал "Русский язык не для всех"

Спасибо! Надеюсь, было очень интересно и познавательно! Буду рад, если Вы поддержите меня ПОДПИСКОЙ, ЛАЙКОМ или даже критическим комментарием. ССЫЛКА НА ДЗЕН-КАНАЛ и TELEGRAM.

**************************************************************************