Добавить в корзинуПозвонить
Найти в Дзене

Задачи на движение в 8 классе

Верно составленное уравнение – залог успешного решения задач на движение. Но как же его составить, если, по большому счету, универсального алгоритма составления не существует. Однако, читая условие задачи, полезным будет заметить в нем два обстоятельства: 1. Что спрашивается в задаче? Обычно, но не всегда, эта величина берется за «х». 2. Что в задаче уравнивается или сравнивается? Именно эту величину мы выражаем через «х» и другие данные. Рассмотрим две задачи: Теплоход прошел 28 км против течения реки и вернулся обратно, потратив на обратный путь на 4 минуты меньше. Найдите скорость теплохода в стоячей воде, если скорость течения реки 1 км/ч. 1. В задаче требуется найти скорость теплохода в стоячей воде (она же собственная скорость), поэтому её обозначаем за «х». 2. Заметим, что в задаче сравнивается время прямого и обратного пути. Известно, что время, потраченное на обратный путь, на 4 минуты, т.е. на 4/60 часа, меньше. Важно! Если скорость дана в «км/ч», а время в минутах, то необх

Верно составленное уравнение – залог успешного решения задач на движение. Но как же его составить, если, по большому счету, универсального алгоритма составления не существует. Однако, читая условие задачи, полезным будет заметить в нем два обстоятельства:

1. Что спрашивается в задаче? Обычно, но не всегда, эта величина берется за «х».
2. Что в задаче уравнивается или сравнивается? Именно эту величину мы выражаем через «х» и другие данные.

Рассмотрим две задачи:

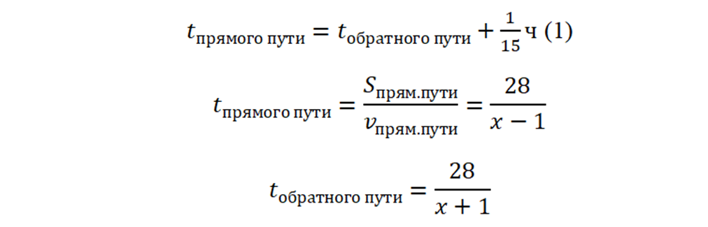
Теплоход прошел 28 км против течения реки и вернулся обратно, потратив на обратный путь на 4 минуты меньше. Найдите скорость теплохода в стоячей воде, если скорость течения реки 1 км/ч.

1. В задаче требуется найти скорость теплохода в стоячей воде (она же собственная скорость), поэтому её обозначаем за «х».

2. Заметим, что в задаче сравнивается время прямого и обратного пути. Известно, что время, потраченное на обратный путь, на 4 минуты, т.е. на 4/60 часа, меньше.

Важно! Если скорость дана в «км/ч», а время в минутах, то необходимо привести все значения к одинаковым единицам измерения

Выразим время через скорость, которую мы обозначили через «х», и известное расстояние:

-2
Скорость, с которой теплоход движется против течения реки, меньше собственной скорости теплохода на 1км/ч, поскольку река, двигаясь со скоростью 1 км/ч, замедляет теплоход.
Когда теплоход идет по течению реки, река, наоборот, его «подгоняет», т.е. добавляется ему свою скорость.

3. Подставим выражения времени через «х» в выражение (1)

-3

Итак, в задаче было указано, на сколько минут отличается время прямого и обратного пути. Поэтому, выразив именно время, мы получили уравнение.

Перенесем дробь из правой части в левую и приведем их к общему знаменателю:

-4

Решаем уравнение и получаем x=29.

Ответ: скорость теплохода в стоячей воде 29 км/ч.

Иногда в задачах вместо формулировки «скорость в стоячей воде» используют фразу «собственная скорость». И в первом, и во втором случаях, обычно, разночтений не происходит. Читателю понятно, что речь идет о скорости транспорта, на который не действует сила течения.

Однако в некоторых задачах вместо скорости течения реки требуется найти скорость плота, плывущего по этой реке. Поскольку плот движется только за счет силы течения реки, его скорость равна скорости течения

Расстояние между двумя станциями поезд проходит за 45 минут. Если его скорость увеличить на 10 км/ч, то он пройдет это расстояние за 40 минут. Чему равно расстояние между станциями?

1. В этой задаче нам требуется найти расстояние между станциями. По логике, мы должны обозначить за «х» именно его, но мы поступим по-другому. Обозначим за «х» скорость поезда, с которой он преодолевает расстояние за 45 минут.

2. В задаче дано два условия, из которых можно выразить расстояние

С одной стороны

-5

С другой стороны

-6

Приравняем выражения, стоящие в левых частях:

-7

Решив уравнение, найдем х=80 км/ч.

Таким образом, поезд, двигаясь со скорость 80 км/ч в течение ¾ часа, преодолевает

-8

Ответ: расстояние между станциями 60 км.