Добавить в корзинуПозвонить
Найти в Дзене
PRACTICAL ELECTRONICS

10-ти ваттный однотактный однокаскадный усилитель класса А

Схемы усилителей Нельсона Пасса (Nelson Pass) много лет пользуются спросом и популярностью у радиолюбителей, занимающихся звукотехникой. На радиолюбительских ресурсах, создана не одна тема со схемами и обсуждениями этих усилителей, как оригинальных, так и с различными доработками. В этой публикации рассмотрена изменённая схема однотактного однокаскадного усилителя класса А мощностью 10 Вт Нельсона Пасса «The Pass Zen Amplifier». Изменения были внесены в источник тока – стоковую нагрузку с большим динамическим сопротивлением для усилительного транзистора. Теперь оба полевых транзистора усилителя – n-канальные одного типа. Это улучшает температурную стабильность схемы и уменьшает искажения. Ниже сжато изложено видение Нельсона Пасса касательно общих проблем звука и усилителей, в частности, а также выложу для скачивания оригинальный документ с текстом и схемой в конце статьи, чтобы каждый читатель мог ознакомится с первоисточником. Два наиболее существенных требования к усилителю – это
Оглавление

The Pass Zen Amplifier

Схемы усилителей Нельсона Пасса (Nelson Pass) много лет пользуются спросом и популярностью у радиолюбителей, занимающихся звукотехникой. На радиолюбительских ресурсах, создана не одна тема со схемами и обсуждениями этих усилителей, как оригинальных, так и с различными доработками.

В этой публикации рассмотрена изменённая схема однотактного однокаскадного усилителя класса А мощностью 10 Вт Нельсона Пасса «The Pass Zen Amplifier».

Изменения были внесены в источник тока – стоковую нагрузку с большим динамическим сопротивлением для усилительного транзистора. Теперь оба полевых транзистора усилителя – n-канальные одного типа. Это улучшает температурную стабильность схемы и уменьшает искажения.

Ниже сжато изложено видение Нельсона Пасса касательно общих проблем звука и усилителей, в частности, а также выложу для скачивания оригинальный документ с текстом и схемой в конце статьи, чтобы каждый читатель мог ознакомится с первоисточником.

Проблемы транзисторных усилителей

Два наиболее существенных требования к усилителю – это его простота и линейность. Меньшее число элементов меньше окрашивает звук и информации при этом теряется меньше.

Но усилитель хоть и должен быть простым, но всё же главное – он должен сохранять линейность. Есть искажения в усилительном тракте, которые являются неизбежными. С другой стороны, если они мало раздражают, то они вполне себе терпимы. Естественно, что надо стремится чтобы, измеряемые искажения были как можно ниже. Достоинства простой схемы теряются, если звук становится избыточно окрашенным.

Большинство сложных схемотехнических решений оправданы высокими измеряемыми техническими параметрами. Этот подход прекрасно работает для объективных параметров. Но звук, его качество, если говорить о усилителях, это не измеряемые объективные параметры, а субъективное мнение слушателя. Построение стоящего усилителя – это компромисс между простотой и объективным качеством звука.

Насколько простой может быть схема, чтобы она хорошо звучала? Очевидно, однокаскадный усилитель – самое простое решение. Но сразу возникает вопрос: «Что мы можем получить от однокаскадного усилителя?».

Однотактный однокаскадный усилитель класса А

Топология однотактного усилителя, работающего в классе А применялась ещё в первых ламповых усилителях. Сейчас она не часто используется в выходных каскадах транзисторных усилителей. И причиной этого является то, что двухтактные выходные каскады имеют гораздо более высокий КПД и малый ток покоя при работе в режиме класса АВ.

Однотактные усилители класса A рассеивают на холостом ходу тепловую мощность значительно превышающую их мощность полезную. Их типовой КПД составляет около 20%. Только этой огромной неэффективностью можно объяснить, почему однотактным усилителям уделяется столь ограниченное внимание, хотя внимательное рассмотрение возможных схем показывает, что есть возможность приблизить их эффективность к 50%.

Однотактный несимметричный усилитель отличается от двухтактного тем, что обрабатывает сигнал целиком на каждой стадии усиления, не разделяя его на две половины. Это деление на положительную/отрицательную половину – искусственно, и вызвано желанием эффективно обрабатывать только сигнал переменного тока, без постоянной составляющей. Усилитель с топологией класса А воспроизводит музыку наиболее естественно. В выходном сигнале нет третьей и других «странных» гармоник, присущих классу AB, а в основном присутствует вторая гармоника, которая на слух воспринимается намного благозвучней.

Схема электрическая

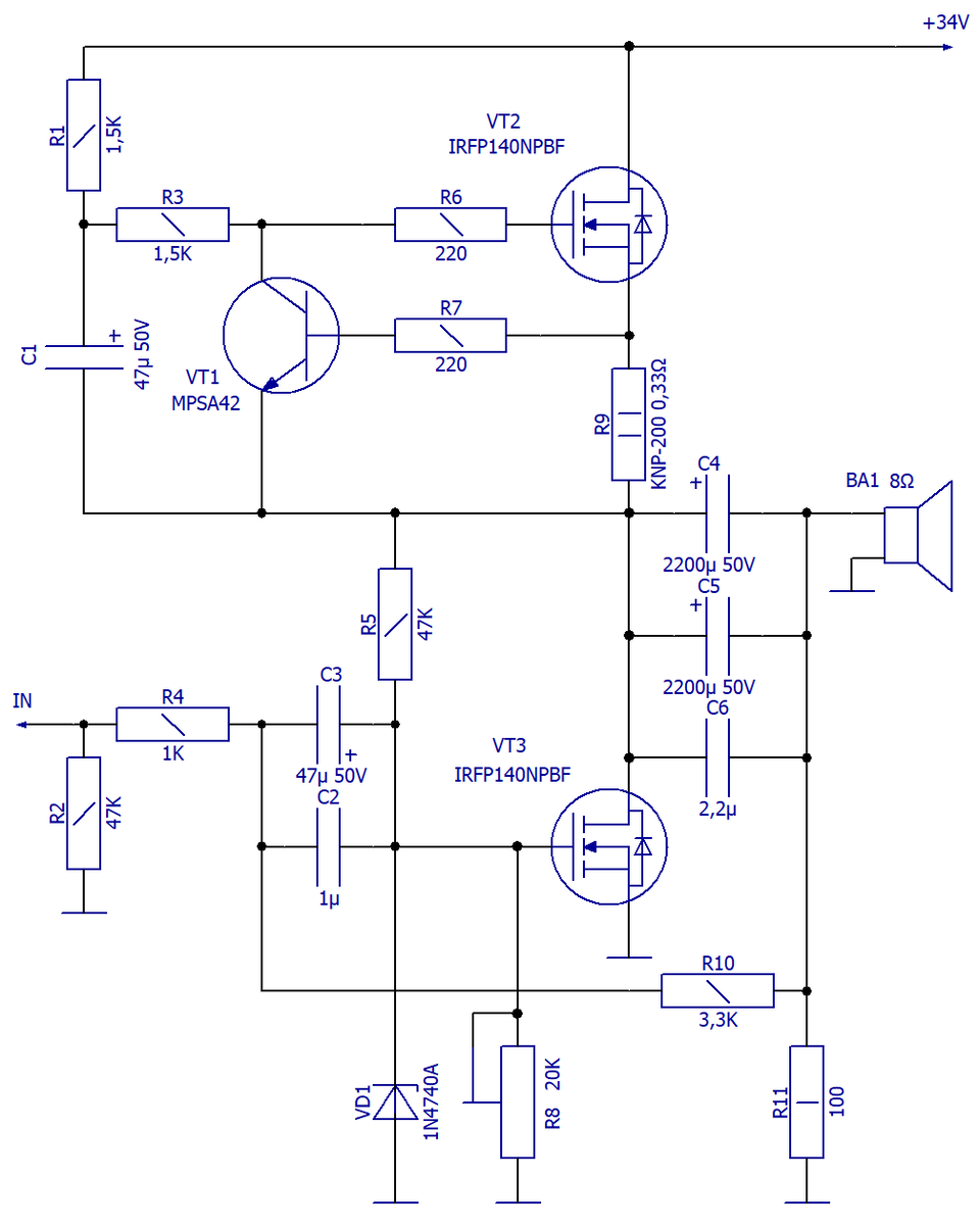
Схема электрическая принципиальная The Pass Zen Amplifier
Схема электрическая принципиальная The Pass Zen Amplifier

Усилитель рассчитан на работу с 8-омными акустическими системами. Также ему требуется предварительный усилитель соответствующего класса. Чтобы получить на выходе десять ватт мощности на вход нужно подать сигнал 3 В.

При этом ток холостого хода составляет без малого 2 А. Т.е. при покое на транзисторах выделяется по 30 Вт тепловой энергии. Это надо иметь ввиду при выборе теплоотвода.

Коэффициент гармоник, измеренный с входным синусоидальным сигналом 3 В (10 Вт вых.) частотой 1 кГц на активной нагрузке 8 Ом составил 0,9 %.

На транзисторе VT3 реализован каскад усиления, а источник тока для него на VT2. Узел на транзисторе VT1 задаёт режим работы транзистора VT2. Цепь R1R3С1 служит для фильтрации пульсаций питания.

Ток, проходящий через VT2, вызывает падение напряжения на резисторе R9, и когда оно достигнет 0,66 В, транзистор VT1 начинает открываться, что ограничивает напряжение затвор-исток VT2 примерно до 4 В. Равновесие наступает при постоянном токе через VT2 примерно 2 А.

Резистор R5 и R8 создают цепь обратной связи по постоянному току, которая управляет затвором VT3 и поддерживает напряжение около 4 В, позволяя установить напряжение на стоке VT3 равное половине напряжению питания.

Поскольку схема усилителя инвертирует фазу входного сигнала, положительный вывод динамической головки должен быть соединён с общим проводом.

Конструкция, детали и наладка

Печатная плата для схемы The Pass Zen Amplifier
Печатная плата для схемы The Pass Zen Amplifier

Чертёж печатной платы для усилителя показан на рисунке выше. Плата односторонняя, рассчитанная на два канала. Принадлежность элемента ко второму каналу на монтажной схеме обозначается как «xx.2».

Питание усилителя осуществлялось от типового тороидального трансформатора ТТП250 (25В, 8А).

По деталям стоит лишь сказать о выходных конденсаторах, которые должны быть, если бюджет позволяет, специальные для аудио, а не китайскими версиями К50-35.

О наладке данной схемы существуют отдельные форумы и сам Нельсон даёт некоторые советы. В частности, он предлагает, подавая на вход синусоиду и постепенно доводя выходной сигнал до клиппинга регулировкой R8 добиваться симметричного ограничения сигнала.

Я, собрав несколько экземпляров, и опробовав все методы, которые нашёл в литературе, пришел к выводу что при исправных деталях и правильном монтаже достаточно выставить резистором R8 по мультиметру ровно половину питания (у меня 17 В) между стоком и истоком транзистора VT2 и больше не о чем «не заморачиваться».

Оригинальная статья Нельсона Пасса