Найти в Дзене
Самоделки от любителя

Фиктивная нагрузка для блоков питания

В этой статье рассмотрим, что такое фиктивная нагрузка, а так же  простую схему фиктивной нагрузки.  Ее можно использовать для тестирования источников питания с большим током. Как она устроена, где можно ее применять, как она работает. Предположим, у вас есть источник питания на 10 Ампер, и вы хотите подтвердить выходную мощность на 10 Ампер с помощью какой-либо фиктивной нагрузки, которая может поглощать ток на 10 ампер. Для этого вам пришлось бы создать токоприемник на 10 ампер, используя множество мощных резисторов, соединенных последовательно и параллельно. Такая схема может быть чрезвычайно громоздкой. Вместо этого регулируемая транзисторная  фиктивная нагрузка  могла бы выполнять работу более эффективно, снижая ток в 10 ампер от источника питания и помогая пользователю подтвердить, что источник питания действительно способен выдавать требуемый ток в 10 ампер.
В этой схеме мощные транзисторы могут быть оптимизированы и отрегулированы таким образом, чтобы поглощать или шунтировать
Оглавление

В этой статье рассмотрим, что такое фиктивная нагрузка, а так же  простую схему фиктивной нагрузки.  Ее можно использовать для тестирования источников питания с большим током. Как она устроена, где можно ее применять, как она работает. Предположим, у вас есть источник питания на 10 Ампер, и вы хотите подтвердить выходную мощность на 10 Ампер с помощью какой-либо фиктивной нагрузки, которая может поглощать ток на 10 ампер. Для этого вам пришлось бы создать токоприемник на 10 ампер, используя множество мощных резисторов, соединенных последовательно и параллельно. Такая схема может быть чрезвычайно громоздкой.

Фото из архива
Фото из архива

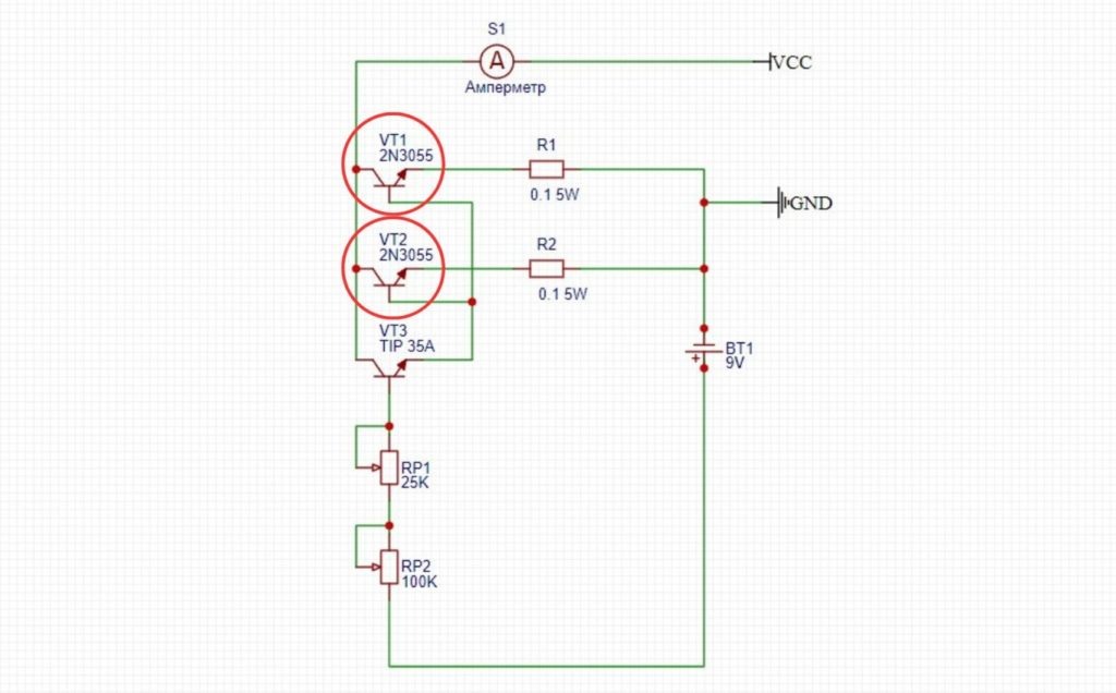
Схема фиктивной нагрузки

Вместо этого регулируемая транзисторная  фиктивная нагрузка  могла бы выполнять работу более эффективно, снижая ток в 10 ампер от источника питания и помогая пользователю подтвердить, что источник питания действительно способен выдавать требуемый ток в 10 ампер.
В этой схеме мощные транзисторы могут быть оптимизированы и отрегулированы таким образом, чтобы поглощать или шунтировать ток источника питания с определенной частотой, которую можно регулировать с помощью потенциометра, что делает проверку очень плавной и точной.
Вы можете протестировать источники питания и связанные с ними устройства при максимальном пиковом выходном токе, не прибегая к массивам силовых резисторов, используя эту схему фиктивной нагрузки, которая представляет собой не что иное, как простую схему поглощения тока на транзисторе.
Без использования дорогостоящих неиндуктивных резисторов регулируемый токоприемник позволяет быстро регулировать нагрузку в широком диапазоне, независимо от источника напряжения. И, таким образом, устраняет необходимость возиться с силовыми резисторами каждый раз, когда изменяются характеристики напряжения или выходного тока тестируемых источников питания или устройств, например, во время тестирования источников питания.

Как работает фиктивная нагрузка

Текущая нагрузка распределяется между транзисторами VT1 и VT2.

Фото из архива
Фото из архива

Которые сбалансированы своими эмиттерными резисторами R1 и R2, величины которых должны находиться в диапазоне от 0.1 Ом до 0.2 Ом.

Фото из архива
Фото из архива

Таким образом, просто подключив силовые транзисторы VT1 и VT2, мы можем увеличить пропускную способность схемы по току нагрузки до любого желаемого значения, ограниченного только абсолютными пределами мощности транзисторов.
Несколько обычных нагрузочных транзисторов, таких как, например, NPN транзистор 2N3055s, которые могут иметь напряжение 60 Вольт, мощность около 15 ампер и рассеиваемую мощность 115 Вт.

Поскольку все остальное идентично, при оценке источников низкого напряжения наиболее важной характеристикой, которую следует учитывать, является рассеиваемая мощность.
Например, вы можете постоянно выдерживать напряжение 30 Вольт при 20 амперах, подключив параллельно четыре обычных 2N5885s с четырьмя эмиттерными резисторами 0,1 Ом, 5 Вт. 2N5885s имеют характеристики, аналогичные 2N3055s, хотя с рассеиваемой мощностью в диапазоне 200 Вт и с током коллектора около 25 ампер.
Кроме того, высоковольтный источник питания также может быть протестирован, если в него встроены транзисторы с высокими характеристиками VCE.
В любом случае базы транзисторов нагрузки (VT1 и VT2) регулируются заранее определенным "регулировочным" током через питание или источник постоянного тока. Этот предустановленный ток регулирует ток, протекающий через VT3, который управляет базовым током нагрузочных транзисторов VT1 и VT2.

Фото из архива
Фото из архива

Потенциометр RP1, контролирует максимально допустимый потребляемый ток, тогда как текущий параметр, это потенциометр RP2, устанавливает диапазон тока.

Фото из архива
Фото из архива

Транзистор VT3 - это типичный TIP35A, силовой кремниевый транзистор NPN, который может выдерживать напряжение до 350 В, а также имеет номинальный ток коллектора в один ампер.

Какие транзисторы можно использовать

В этой схеме фиктивной нагрузки будет достаточно любых силовых кремниевых транзисторов NPN с усилением hfe 50-150. Вместо TIP35A можно поставить транзистор 2N5682. Транзистор TIP35A можно заменить на TIP35AG, TIP35B, TIP35BG, TIP35C, TIP35CG
Можно попробовать заменить транзистор TIP35A, TIP35B; 2SD844; BD257-60; BD249; BD249A;BD745;BD545A; BD745A; BD545;

Можно попробовать заменить транзистор 2N3055S, 2N3772; BDY20; КТ819ГМ;
Вы можете заменить 2N3055 на: 2N3055A, 2N3055AG, 2N3055G, 2N3055H, 2N5039, 2N5630, 2N5671, 2N5672, 2N5881, 2N5882, 2N5885, 2N5885G, 2N5886, 2N5886G, 2N6471, 2N6472, BD130, BD182, BD183, KD502, KD503, MJ14000, MJ14000G, MJ14002, MJ14002G, MJ15015, NTE130.

Как настроить схему фиктивной нагрузки

Уровень настройки заданного потенциометра RP1 определяется бета-значением используемых транзисторов, а порог более высокой нагрузки определяется нагрузочными транзисторами.
Максимальная нагрузка регулируется потенциометром RP1, а уровень тока легко регулируется, если установлен дополнительный амперметр или внешний амперметр. Для начала настройте текущее ЗАДАННОЕ сопротивление потенциометра RP1 на максимальное, а ТЕКУЩЕЕ дополнительное сопротивление потенциометра RP2 - на наименьшее.
Затем измерьте ток, потребляемый от соответствующего источника питания, подключенного к этой активной фиктивной нагрузке, и отрегулируйте заданный ток для достижения максимальной нагрузки, которую вы собираетесь реализовать!
Требуемая максимальная рассеиваемая мощность определяется количеством и типом используемых нагрузочных транзисторов.
Поэтому, если вы подаете большое напряжение при чрезмерном токе в течение длительного периода времени, не превышайте максимальную рассеиваемую мощность, иначе вы можете поджарить транзисторы нагрузки.
В качестве альтернативы, если вы позволите температуре вашего нагрузочного транзистора нормализоваться в течение короткого промежутка времени, это позволит вам превысить предел постоянной рассеиваемой мощности.
Попробуйте реализовать умеренный рабочий цикл, который не выходит за пределы их оптимальной рабочей температуры.

Это простая схема, и при желании собрать ее сможет каждый желающий.