Найти в Дзене
PRACTICAL ELECTRONICS

Линейный лабораторный БП на транзисторах

Лабораторные блоки питания находят применение у радиолюбителей для тестирования и наладки электронных схем. Такие источники также используют как зарядные устройства. Обязательным условием и отличием лабораторного блока питания от обычного регулятора напряжения является наличие узла регулировки тока. Правильней будет сказать не регулировка, а ограничение тока в нагрузке источника питания. Например, при установке ограничения скажем в 1 А, то до данного значения тока в нагрузке, источник позволяет регулировать выходное напряжение во всём своём диапазоне, а при достижении тока установки (1 А), напряжение на выходе снижается до уровня поддержания этого значения - 1А. В статье представлена простая схема, выполненная на одних транзисторах с использованием трансформатора стандартного ряда. Этот лабораторный БП позволяет получить на выходе напряжение в диапазоне от 0 до 20 В с максимальным током ограничения 2 А. Также в схеме имеется светодиодная индикация: наличия входного напряжения питания и
Оглавление

Применение

Лабораторные блоки питания находят применение у радиолюбителей для тестирования и наладки электронных схем. Такие источники также используют как зарядные устройства.

Обязательным условием и отличием лабораторного блока питания от обычного регулятора напряжения является наличие узла регулировки тока. Правильней будет сказать не регулировка, а ограничение тока в нагрузке источника питания.

Например, при установке ограничения скажем в 1 А, то до данного значения тока в нагрузке, источник позволяет регулировать выходное напряжение во всём своём диапазоне, а при достижении тока установки (1 А), напряжение на выходе снижается до уровня поддержания этого значения - .

В статье представлена простая схема, выполненная на одних транзисторах с использованием трансформатора стандартного ряда. Этот лабораторный БП позволяет получить на выходе напряжение в диапазоне от 0 до 20 В с максимальным током ограничения 2 А.

Также в схеме имеется светодиодная индикация: наличия входного напряжения питания и активного режима ограничения тока.

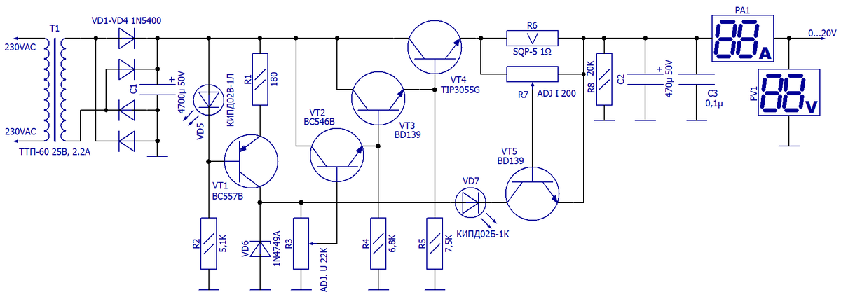
Схема электрическая и принцип работы

Схема электрическая принципиальная линейного лабораторного БП на транзисторах
Схема электрическая принципиальная линейного лабораторного БП на транзисторах

Питается схема от трансформатора ТТП-60 с вторичной обмоткой на 25 В с током 2,2 А, диодного моста VD1…VD4 и конденсатора C1.

Стабилизация напряжения для дальнейших узлов схемы снимается со стабилитрона VD6. Использование в его цепи вместо балластного резистора источника тока на транзисторе VT1 позволяет получить более стабильный режим работы. Одновременно с этим светодиод VD5 в делителе на базе транзистора выполнят функцию индикатора наличия входного напряжения.

Регулирование по напряжению производится потенциометром R3, который включён параллельно стабилитрону VD6. С движка R3 напряжение снимается на усилительный каскад из трёх эмиттерных повторителей VT2…VT4.

Датчиком тока в схеме служит резистор R6 в выходной цепи питания. Напряжение с R6 снимается потенциометром R7. Величина падения напряжения на датчике R6, отрегулированная потенциометром R7 управляет транзистором VT5, который своим переходом КЭ подключен на входной стабилизатор. Сопротивлением перехода КЭ VT5 осуществляется снижение напряжения со стабилизатора при активном режиме ограничения тока. Для индикации активного режима ограничения служит светодиод VD7.

Конструкция

Печатная плата для схемы линейного лабораторного БП на транзисторах
Печатная плата для схемы линейного лабораторного БП на транзисторах

Чертёж печатной платы для схемы показан на рисунке выше.

В конструкции применены светодиоды на ток 5 мА, а в качестве индикаторов выходного напряжения и тока – цифровые приборы с али.

Теплоотвод для транзистора VT4 должен рассеивать выделяемую мощность 25 Вт.