Добавить в корзинуПозвонить
Найти в Дзене

Автоворонка продаж – это экономия денег! Воронка на примере Макдоналдс.

Автоворонка продаж – это способ роботизировать продажи и снизить стоимость заявки, а значит и расходов на рекламу. Если у вас есть сайт, то автоворонки для вас и они применимы абсолютно для любого бизнеса. Вся статья составлена на моем опыте, как всегда, вы можете воспользоваться моими бизнес консультациями или на бизнес курсе анализ бизнеса я детально прорабатываю подобные вопросы. Автоворонки - это: Автоматические воронки или автоворонки – это последовательность действий, которые вначале знакомят потенциального клиента с вашим продуктом, а затем ведут к совершению все новых и новых покупок. Ознакомление с товаром/услугой и ее дальнейшим приобретением осуществляется на автоматическом уровне при помощи специальных сервисов, которые помогают связать все этапы автоворонки. Автоворонки можно разбить на несколько или даже множество частей, которые тесно взаимосвязаны между собой и ведут к тому, что посетители меняют статус «Посетитель» на статус «Покупатель». В начале первого этапа выстраи
Оглавление
Автоворонки
Автоворонки

Автоворонка продаж – это способ роботизировать продажи и снизить стоимость заявки, а значит и расходов на рекламу. Если у вас есть сайт, то автоворонки для вас и они применимы абсолютно для любого бизнеса. Вся статья составлена на моем опыте, как всегда, вы можете воспользоваться моими бизнес консультациями или на бизнес курсе анализ бизнеса я детально прорабатываю подобные вопросы.

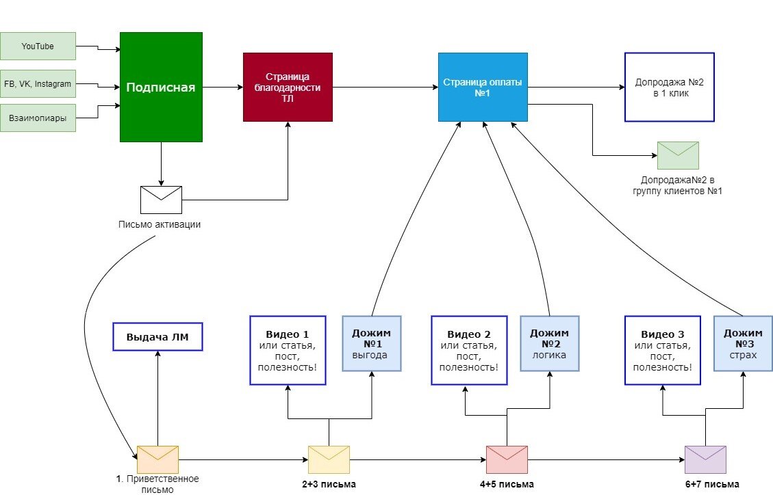
Условная схема автоворонки
Условная схема автоворонки

Автоворонки - это:

Автоматические воронки или автоворонки – это последовательность действий, которые вначале знакомят потенциального клиента с вашим продуктом, а затем ведут к совершению все новых и новых покупок. Ознакомление с товаром/услугой и ее дальнейшим приобретением осуществляется на автоматическом уровне при помощи специальных сервисов, которые помогают связать все этапы автоворонки.

Автоворонки можно разбить на несколько или даже множество частей, которые тесно взаимосвязаны между собой и ведут к тому, что посетители меняют статус «Посетитель» на статус «Покупатель».

В начале первого этапа выстраивается отношение между вашими услугами и будущим клиентом, т.е. клиент подогревается и знакомится с товаром/услугой и компанией через контент. Последующие этапы развивают эти отношения и открывают для покупателя новые возможности получения информации, а для бизнеса увеличение продаж.

Изначально пользователю предлагается что-то получить за доступную малую сумму или вовсе бесплатно. Такое предложение может действительно заинтересовать. Далее, когда клиент убедился в том, что с вами можно иметь дело, вы предлагаете ему уже более дорогой товар. И так, со временем, вы можете убедить клиента в выгодной для обеих сторон покупке продукта (товара или услуги) за приемлемую сумму.

Автоворонка
Автоворонка

Автоворонка это способ для любого бизнеса снизить стоимость заявки, а значит расходов на рекламу: 5 основных шагов автоворонки:

Продуктовая матрица
Продуктовая матрица

1 шаг: Lead magnet (Лид-магнит)

Лидмагнит
Лидмагнит

Магнит – это бесплатный продукт, с помощью которого можно «притянуть» свою целевую аудиторию, например, это может быть мини-книга, приглашение на вебинар или набор чек-листов.

Лидмагнит в Макдоналдс
Лидмагнит в Макдоналдс

Предложение бесплатного продукта – лид-магнита осуществляется на специальной подписной странице. Если человек подписывается на магнит, то ему на почту приходит письмо с подтверждением подписки (в большинстве сервисов рассылки есть такая настройка). После подтверждения он автоматически перенаправляется на страничку, где получает ссылку на скачивание выбранного продукта.

Но основная цель данной страницы – вовсе не сам магнит, а рекомендация ознакомиться с так называемым One Time Offer (ОТО) или трипваером – одноразовым предложением, которое размещается здесь же.

2 шаг: Tripwire (Трипваер/трипвайр)

Трипваер
Трипваер
Трипваер в Макдоналдс
Трипваер в Макдоналдс

Это дешевый продукт, цена на который может варьироваться в зависимости от ниши – от 100 рублей до нескольких тысяч для VIP-ниш. Но самое важное, чтобы это была необременительная сумма для представителей целевой аудитории.

Ведь цель этого предложения – не заработать денег, а сподвигнуть подписчика на первую покупку.

Обычно это выглядит так: вверху страницы стоит ссылка на скачивание магнита, а основное поле занимает как раз OTO - трипваер

В случае, если клиент откликнулся и купил одноразовое предложение, далее ему предлагается основной офер – более дорогой, но еще не флагманский продукт или часть основного продукта, которая разогревает потребность пользователя, но не закрывает ее.

Полезная статья для вас: Лимит УСН, который привел к дроблению бизнеса через ИП. Рабочие варианты налоговых схем, как не платить налоги бизнесу. Как не превысить лимит УСН👉 (переходите по ссылке)

3 шаг: Core offer (Основной продукт)

Основной продукт в Макдоналдс
Основной продукт в Макдоналдс

Это основной продукт, который вы хотите предложить клиенту. Именно на базе этого продукта и составляются первые две ступени автоворонки.

Цель автоматической воронки - привести человека к покупке Core offer, это и есть главный источник дохода. Основным продуктом может быть что угодно, но обычно это идея вашего бизнеса.

Начинать составлять схему автоворонки необходимо именно с основного продукта. Вы рассчитываете сумму, которую хотели бы получить за продажу данного товара и дальше путем отщипывания создаете более дешевый продукт, который представляете в качестве lead magnet и tripwire.

4 шаг: Profit maximize (Максимизаторы прибыли)

Максимизаторы прибыли в Макдоналдс
Максимизаторы прибыли в Макдоналдс

Данный этап заключает в себе выжимку максимальной выгоды из вашей идеи. Здесь происходит продажа товаров, которые могут быть не связаны общей тематикой с автоворонкой, но зато приносят максимальную выгоду. Для перехода к этому шагу необходимо предварительно разработать системы up-sell, down-sell, cross-sell.

5 финальный шаг: Recurring payments (Циклические платежи)

Клуб Макдоналдс с бонусами и возможность заказа онлайн
Клуб Макдоналдс с бонусами и возможность заказа онлайн

Идеальным поворотом для любого бизнеса будет являться цикличность платежей клиента. Здесь происходит продажа товаров, которые могут быть не связаны общей тематикой с автоворонкой, но зато приносят максимальную выгоду. Для перехода к этому шагу необходимо также предварительно разработать системы up-sell, down-sell, cross-sell.

Полезная статья для вас: Налоги – 12 способов, как не платить или платить налогов меньше от старта бизнеса и до крупного бизнеса включая 10 офшорных схем. 👉 (переходите по ссылке)

Из чего состоит автоворонка, которая кратно может снизить стоимость расходов на рекламу, а значит и стоимость заявки?

Автоворонка
Автоворонка

Автоматическая воронка продаж состоит из множества «кирпичиков» — атомов воронки. Из них вы и будете создавать свою автоворонку.

У каждого атома необходимо просчитывать 2 выхода:

  1. Первый выход положительный (ДА). Пользователь совершил нужное целевое действие —заполнил форму, нажал на кнопку, оплатил товар и т. п.;
  2. Второй выход отрицательный (НЕТ или БЕЗДЕЙСТВИЕ). Уход с сайта или переход на другие страницы без совершения целевого действия.

Основными атомами автоворонки являются:

  1. Сайт - Это основа любой автоворонки. Может быть как полноценным сайтом, так и отдельным лендингом.
Структура продающего сайта
Структура продающего сайта

2. E-mail Письма — второй по значимости атом после сайта. Чаще всего в воронках используются автоматические рассылки, а также триггерные письма, которые настраиваются в зависимости от действий (или бездействий) пользователей.

Письма
Письма

3. SMS-сообщения позволяют значительно расширить ваши возможности коммуникации с клиентами. Вы можете настроить автоматическую отправку смс через определенное время после совершения действия посетителем.

СМС рассылка
СМС рассылка

4. Автодозвон Этот способ коммуникации с пользователями позволяет записать определенную аудиозапись, которая будет включаться, когда робот будет звонить вашему клиенту.

Автодозвон через ИИ
Автодозвон через ИИ

5. Callback Сервис обратного звонка позволяет настроить автоматическое соединение менеджера и клиента после совершения последним определенного действия (или срабатывания таймера).

Робот переводит звонок на менеджера отдела продаж
Робот переводит звонок на менеджера отдела продаж

Подумайте и выберите только те атомы, которые подойдут вашему бизнесу и целевой аудитории. Возможно, это будут все вышеперечисленные, а может быть, вы захотите оставить лишь некоторые основные — решать вам!

Всегда можете воспользоваться моей бизнес-консультацией онлайн, 👉переходите

Подготовил для вас полезную информацию:

1. Геофенсинг что это такое? 👉 (переходите по ссылке)

2. Как узаконить откат - это деньги, доход за продажи товаров и услуг. Легализация 👉 (переходите по ссылке)

3. Офшор и распространенные офшорные схемы. Классические 10 схем. Как бизнес и людии вообще не платят налоги 👉 (переходите по ссылке)

4. KPI - что это? Пример разработки ключевых показателей эффективности. Декомпозиция целей бизнеса. 👉 (переходите по ссылке)

5. Отдел продаж. Несоответствия, которые влияют на бизнес. Постановка отдела продаж и его контроль за счет предварительного анализа. 👉 (переходите по ссылке)

6. Как не платить или платить меньше налог 13% НДФЛ с продажи квартиры, машины и другого имущества.👉 (переходите по ссылке)

7. Банкротство индивидуального предпринимателя (ИП). Инструкция. Какие долги спишут, а какие нет👉 (переходите по ссылке)

8. Самозанятый, налоговый режим на профессиональный доход, все плюсы и минусы, как для физического лица, так и для бизнеса 👉 (переходите по ссылке)

9. Сравнение основных налоговых режимов бизнеса 👉 (переходите по ссылке)

10. Офшор и офшорные зоны, как бизнес и люди вообще не платят налоги 👉 (переходите по ссылке)

11. Оферта-договор. Способ уменьшить документооборот в бизнесе. Виды оферт и их акцепт. 👉 (переходите по ссылке)

12. Как узаконить откат - это деньги, доход за продажи товаров и услуг. Легализация. 👉 (переходите по ссылке)

13. Как не нести гарантийные обязательства перед покупателями.👉 (переходите по ссылке)

14. Как в бизнесе получать миллионы от заказчика и не платить с них налоги.👉 (переходите по ссылке)

15. Вариант решения, как уменьшить налоги в бизнесе через товарный знак.👉 (переходите по ссылке)

16. Как в арендном бизнесе не платить налоги.👉 (переходите по ссылке)

17. Основные 3 ошибки бизнеса интернет магазина и их решение👉 (переходите по ссылке)

18. Новый лайфхак в Instagram для бизнеса. Автоворонки! 👉 (переходите по ссылке)

19. Налоговая оптимизация в бизнесе онлайн школы Нутрициология: 👉 (переходите по ссылке)

20. Отдел продаж в онлайн школе. Несоответствия, которые влияют на бизнес.👉 (переходите по ссылке)

21. Бизнес онлайн школа, как не платить налоги 👉 (переходите по ссылке)

22. Как не слететь с упрощённой системы налогообложения, на общую систему налогообложения 👉 (переходите по ссылке)

23. Бизнес онлайн школа: неоформленные сотрудники, самозанятый, ип👉 (переходите по ссылке)

24. Как в бизнес привлечь новых клиентов и практически бесплатно! Мой опыт - партнерская программа.👉 (переходите по ссылке)

25. Финансовая грамотность: точка безубыточности, кассовый разрыв! Массовая проблема Бизнеса и простого человека! Решение!👉 (переходите по ссылке)

26. Самозанятый в вашем бизнесе. Стандарт работы, боли бизнеса, решения, на что смотрит налоговая (ИФНС) при проверках.👉 (переходите по ссылке)

27. Бизнес "частная школа" 1-11 класс. Анализ СРМ системы "Мой Класс" со "Школьным порталом" и с "Московской электронной школой" (МЭШ) 👉 (переходите по ссылке)

28. Налоги – 12 способов, как не платить или платить налогов меньше от старта бизнеса и до крупного бизнеса включая 10 офшорных схем. 👉 (переходите по ссылке)

29. Большая проблема при покупке квартиры, дизайн проекте, ремонте, о которой не подразумевает владелец квартиры, дизайнер интерьера, строитель.👉 (переходите по ссылке)

30. Бизнес с нуля - дизайнерская одежда и ее пошив на производстве. Чек лист конкретных шагов запуска бизнеса.👉 (переходите по ссылке)

31. Лимит УСН, который привел к дроблению бизнеса через ИП. Рабочие варианты налоговых схем, как не платить налоги бизнесу. Как не превысить лимит УСН👉 (переходите по ссылке)

32. Бизнес консультация или бизнес консультация онлайн 👉 (
переходите по ссылке)

33. Анализ бизнеса - это. Для кого нужен? 👉 (переходите по ссылке)