Добавить в корзинуПозвонить
Найти в Дзене
Радиолюбитель - это просто!

Рефлексный радиоприёмник

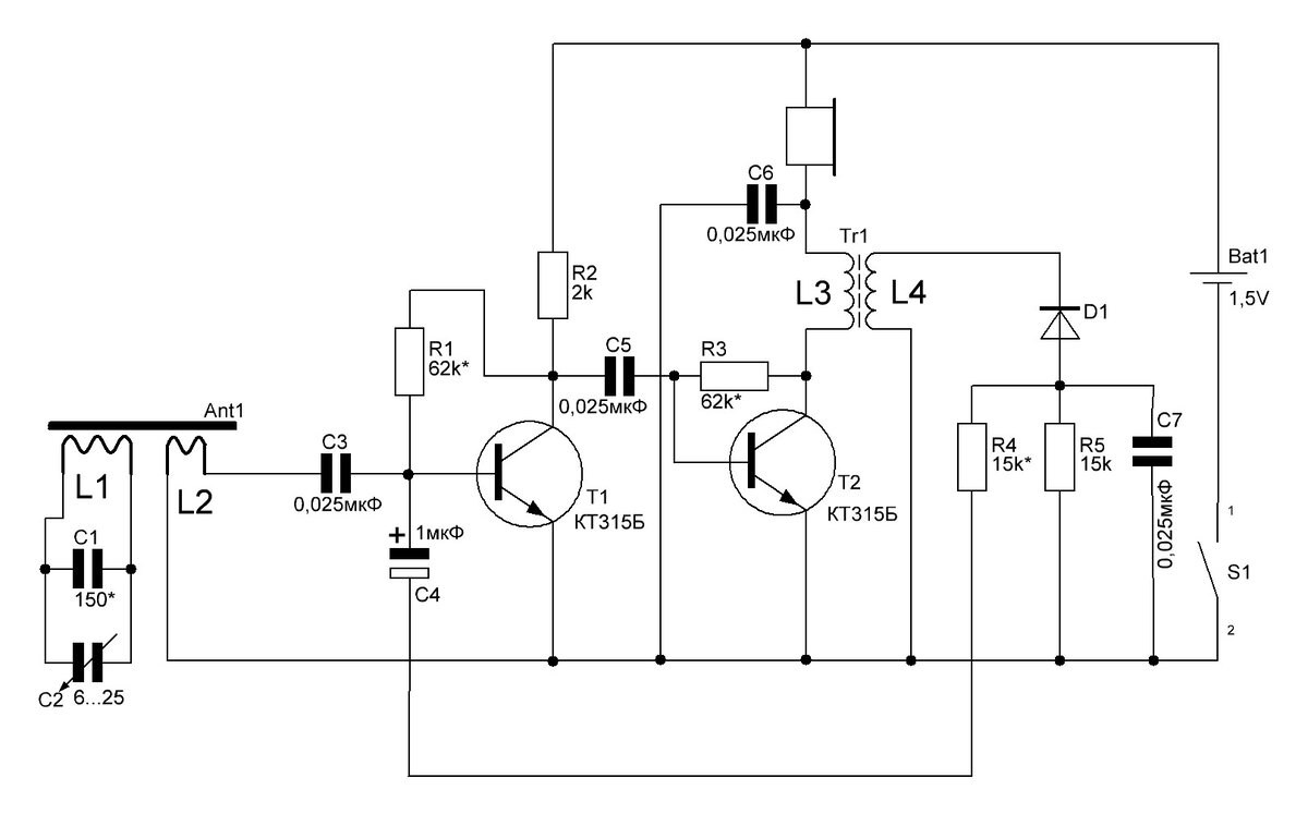
Такое схемное решение встречалось раньше, в современных схемах подобного я не встречал. Суть в том, одни и те же каскады используются как для усиления ВЧ, так и для усиления НЧ сигнала. Таким образом в определенном смысле упрощается схема, но только в плане уменьшения количества радиодеталей. Но у таких схем есть обратная сторона, они сложнее в настройке и склонны к самовозбуждению. Схему ниже я когда-то собирал и довольно удачно. И на этом примере и расскажу как это работает. Элементы L1, С1, С2 образуют контур, настроенный на несущую частоту станции, в данном случае это приемник Средне Волнового диапазона. L2 - катушка связи на которой выделяется принимаемый радио сигнал. Катушки L1, L2 это магнитная антенна, на ферритовом стержне. С катушки L2 сигнал поступает на УВЧ на транзисторах Т1 и Т2. Нагрузкой Т2 служит катушка L3 трансформатора Tr1 и последовательно с ней включенный головной телефон, но ввиду того, что он "не умеет" воспроизводить ВЧ колебания, он и не воспроизводит ничего

Такое схемное решение встречалось раньше, в современных схемах подобного я не встречал. Суть в том, одни и те же каскады используются как для усиления ВЧ, так и для усиления НЧ сигнала. Таким образом в определенном смысле упрощается схема, но только в плане уменьшения количества радиодеталей. Но у таких схем есть обратная сторона, они сложнее в настройке и склонны к самовозбуждению.

Схему ниже я когда-то собирал и довольно удачно. И на этом примере и расскажу как это работает.

Рефлексный радиоприёмник
Рефлексный радиоприёмник

Элементы L1, С1, С2 образуют контур, настроенный на несущую частоту станции, в данном случае это приемник Средне Волнового диапазона. L2 - катушка связи на которой выделяется принимаемый радио сигнал. Катушки L1, L2 это магнитная антенна, на ферритовом стержне. С катушки L2 сигнал поступает на УВЧ на транзисторах Т1 и Т2. Нагрузкой Т2 служит катушка L3 трансформатора Tr1 и последовательно с ней включенный головной телефон, но ввиду того, что он "не умеет" воспроизводить ВЧ колебания, он и не воспроизводит ничего. Усиленный ВЧ сигнал через трансформатор попадает (наводится) на катушку L4, с которой попадает на диод D1, который является детектором. Детектированный сигнал по цепочке R4C4 попадает опять на базу транзистора Т1 и теперь транзисторы Т1 и Т2 уже работают как УНЧ. Усиленный низкочастотный сигнал опять попадает на головной телефон, но в этот раз это уже низкочастотный сигнал и он отлично слышен из телефона.

Таким образом в данной схеме двухкаскадный усилитель на транзисторах Т1 и Т2 используется дважды сначала как усилитель ВЧ сигнала, а затем как усилитель НЧ. В данном случае использовались транзисторы КТ315 и их частотных характеристик с головой хватало и на ВЧ и на НЧ. Количество радиодеталей в 2 раза меньше, схема проще и как я уже сказал, работал это радио приемник тоже хорошо. И еще экономный в плане потребления энергии, на одной батарейке 343 (назывались в народе средние) приемник работал около месяца(!), в конце начинал правда хрипеть.

батарейки 343
батарейки 343

Но не бывает все просто и красиво на 100%. Настраивать этот приемник было не совсем просто и хотя работать он начинал сразу (схема то на самом деле простая). Так мне казалось в первый раз когда я его собирал. На самом деле все оказалось не так сложно, достаточно настроить режимы транзисторов по постоянному току:

Настройка рефлексного приемника
Настройка рефлексного приемника
  1. подбором/подстройкой R1, устанавливают на базе транзистора Т1 напряжение 0,5В, на коллекторе должно быть 1В,
  2. подбором/подстройкой R3, устанавливают на базе транзистора Т2 напряжение 0,5В,
  3. настроившись на самую сильную станцию, с помощью резистора R4 добиваются максимальной громкости без искажений.

В приемнике нет регулятора громкости, его можно поставить в разрыв цепи между R4 и С4.

Если кто хочет повторить, номиналы деталей:

  • магнитная антенна - отрезок ферритового стержня диаметром 8мм длинной 50мм, я брал кусок круглого феррита от какого-то старого давно раскуроченного приемника
  • катушка L1 содержит 220 витков, катушка связи (L2) 15 витков, провод эмалированный 0,15мм
  • трансформатор Tr1 мотается на ферритовом кольце 7х4х2 мм, катушка L3 - 65 витков, L4 - 170 витков, провода 0,1мм
  • диод D1 любой из серии Д9
  • головной телефон высокоомный (65-200Ом)

Схема этого радиоприемника была опубликована в журнале Радио.

Различных схем рефлексных радиоприемников множество, я привел именно эту схему только потому что я ее собирал и могу рассказать о ней "пощупав" ее руками). Все схемы которые встречал я рассчитаны на СВ или ДВ диапазон, не встречал подобных схем на УКВ с частотным детектором.