Найти в Дзене
PRACTICAL ELECTRONICS

Симметричный усилитель мощности

Оглавление

В публикации, из раздела УМЗЧ, рассматривается ремейк, некогда популярного усилителя мощности «Crescendo», опубликованного на страницах издания «Elektor Electronics» 4/2001. Даже сейчас базовая версия этого усилителя пользуется энтузиазмом у радиолюбителей.

Схема представляет из себя мощный абсолютно симметричный усилитель с выходным каскадом на МОП-транзисторах. Помимо полной симметрии схемы, в ней особое внимание уделено термостабильности всех каскадов усиления.

Схема электрическая

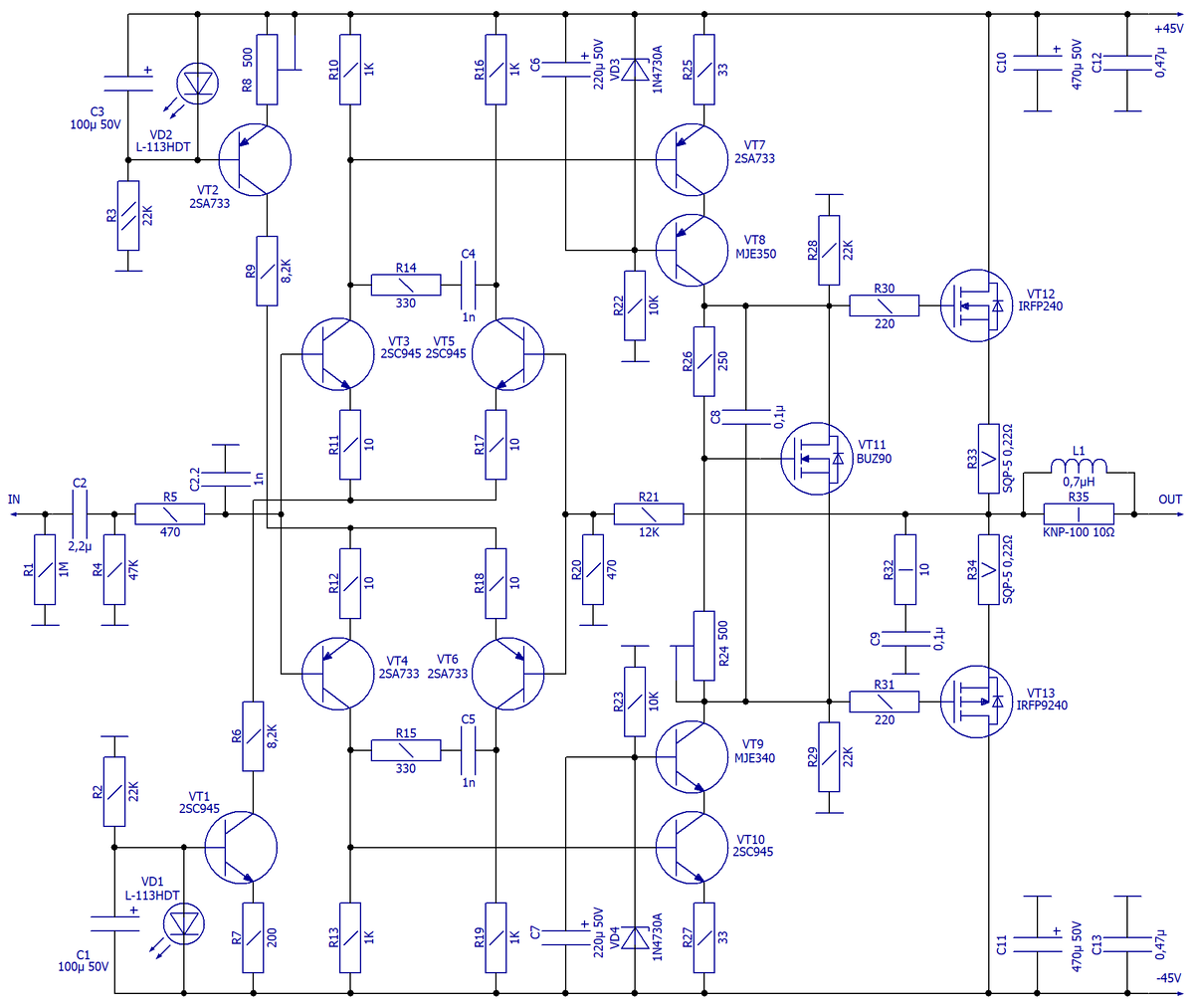
Схема электрическая принципиальная симметричного УМЗЧ с выходным каскадом на полевых транзисторах
Схема электрическая принципиальная симметричного УМЗЧ с выходным каскадом на полевых транзисторах

Технические характеристики:

Напряжение питания – двухполярное - ± 45 В;
Ток покоя выходного каскада – 150 мА;
Номинальное входное напряжение – 850 мВ;
Номинальная выходная мощность (4 Ом) – 125 Вт;
Рабочий диапазон частот – 10 Гц…40 кГц;
Неравномерность АЧХ в рабочей полосе частот – ±0,2 дБ;
THD при номинальной выходной мощности (125 Вт) на частоте:
1 кГц – 0,004%;
20 кГц – 0,035%.

Работа схемы

Резисторы R1R4 определяют входное сопротивление схемы, и в сочетании с конденсатором C2 образуют фильтр верхних частот, который блокирует частоты ниже 1,5 Гц. Также конденсатор C2 нужен для изоляции входного каскада от возможного постоянного напряжения.

Комбинация R5 и C2.2 образует фильтр нижних частот, рассчитанный на частоту более 300 кГц. Он устраняет возможные радиочастотные помехи.

Двойной дифференциальный каскад VT3…VT6 по цепям эмиттеров питается термокомпенсированными генераторами тока VD1VT1 и VD2VT2, (источниками образцового напряжения служат светодиоды красного свечения). Термокомпенсация обеспечена монтажом пар светодиод-транзистор (как и пар дифкаскада VT3VT5, VT4VT6) с непосредственным надежным тепловым контактом.

Следующий за входным двойным дифференциальным усилителем – двухтактный каскод VT7…VT10 нагружен на комплементарную пару мощных МОП-транзисторов VТ12 и VТ13, режим которых термостабилизирован транзистором VТ11, размещенном на общем с ними радиаторе.

Из цепи ООС (R20, R21), как и вообще из всего пути аудиосигнала, исключены электролитические конденсаторы. Отсутствие привычного электролитического конденсатора, включенного последовательно с R20 означает использование связи по постоянному току.

Такое решение имеет как свои плюсы, так и один минус – это приводит к асиметрии входного каскада и как следствии появлении «постоянки» на выходе. Для коррекции смещения в схеме используется подстроечный резистор R8, которым при наладке устанавливается «нуль» на выходе.

Конструкция, детали, наладка

Рисунок печатной платы изображён ниже.

Печатная плата для схемы симметричного УМЗЧ с выходным каскадом на полевых транзисторах
Печатная плата для схемы симметричного УМЗЧ с выходным каскадом на полевых транзисторах

Посадочные места под элементы VD1VT1, VD2VT2, VT3VT5, VT4VT6 на печатной плате размещены таким образом, чтобы перед установкой их было удобно склеить, а потом запаять.

Светодиоды VD1, VD2 – прямоугольные красного цвета свечения L-113HDT для надёжного теплового контакта с корпусами TO-92 транзисторов VT1, VT2. Склеивать перед установкой удобно капельками моментального клея («суперклей»).

Настройка включает в себя два этапа (после стандартных операций по проверке монтажа и подготовки к первому включению): устранение асиметрии дифкаскада (установка нуля на выходе) и установки тока покоя выходного каскада.

Для этого перед первым включением движок R8 устанавливается в среднее положение, движок подстроечника R24 в верхнее по схеме (минимальное сопротивление). После включения сначала устанавливается «нуль» на выходе по мультиметру в режиме вольтметра постоянного напряжения резистором R8.

Затем, ориентируясь по падению напряжения на резисторе R33 или R34 надо выставить ток покоя выходного каскада подстроечником R24 на уровне 150 мА. Значение напряжения на указанных резисторах в 15…15,5 мВ как раз будет соответствовать этому значению.

Транзисторы VT11…VT13 запаиваются непосредственно на плату и вместе с ней крепятся к теплоотводу площадью от 1200 см^2 через слюдяные прокладки с термопроводящей пастой. Транзисторы VT8 и VT9 также требуют небольших пластинчатых радиаторов.

Катушка L1 содержит 8 витков провода ПЭЛ-0,7, намотанных на оправке диаметром 10 мм.