Добавить в корзинуПозвонить
Найти в Дзене
Свел Электрик

Простые инверторы с чистой синусоидой (часть II)

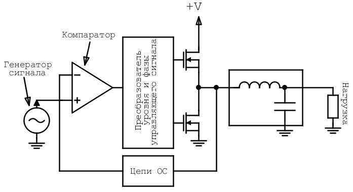
Инвертор, описанный в этой части статьи (структурная схема - на рис.3), является мощным генератором импульсной последовательности, относительно высокая номинальная частота которых изменяется входным модулирующим сигналом встроенного синусоидального генератора. Такой тип модуляции можно назвать частотно-импульсным (ЧИМ). Первозданный вид умощненный инвертором входной сигнал (синусоида) обретает после того, как несущая частота будет "погашена" выходным LC-фильтром (диаграмма рис.4). Такому инвертору можно вполне присвоить название "самоосциллирующий (автогенерирующий) импульсный усилитель", но лучше этот термин все же оставить для звуковоспроизводящих устройств.
Управляющая часть инвертора (принципиальная схема на рис.5) может быть выполнена на ОУ и логических микросхемах популярных серий. Компаратор на ОУ А2.1, инверторы на элементах DD1.1, DD1,3 (2И-НЕ с триггером Шмитта), - являются компонентами генератора несущей импульсной последовательности, охваченным местной ОOС через резисторы

Инвертор, описанный в этой части статьи (структурная схема - на рис.3), является мощным генератором импульсной последовательности, относительно высокая номинальная частота которых изменяется входным модулирующим сигналом встроенного синусоидального генератора. Такой тип модуляции можно назвать частотно-импульсным (ЧИМ). Первозданный вид умощненный инвертором входной сигнал (синусоида) обретает после того, как несущая частота будет "погашена" выходным LC-фильтром (диаграмма рис.4). Такому инвертору можно вполне присвоить название "самоосциллирующий (автогенерирующий) импульсный усилитель", но лучше этот термин все же оставить для звуковоспроизводящих устройств.

Рис.3 Структурная схема инвертора с чистой синусоидой на входе
Рис.3 Структурная схема инвертора с чистой синусоидой на входе
Рис.4 Диаграмма нефильтрованной несущей импульсной последовательности на выходе инвертора (желтый луч) и выходного умощненного синусоидального сигнала (зеленый луч) на нагрузке
Рис.4 Диаграмма нефильтрованной несущей импульсной последовательности на выходе инвертора (желтый луч) и выходного умощненного синусоидального сигнала (зеленый луч) на нагрузке

Управляющая часть инвертора (принципиальная схема на рис.5) может быть выполнена на ОУ и логических микросхемах популярных серий.

Рис.5 Принципиальная схема инвертора с чистой синусоидой на выходе (вариант 2)
Рис.5 Принципиальная схема инвертора с чистой синусоидой на выходе (вариант 2)

Компаратор на ОУ А2.1, инверторы на элементах DD1.1, DD1,3 (2И-НЕ с триггером Шмитта), - являются компонентами генератора несущей импульсной последовательности, охваченным местной ОOС через резисторы R8, R9. ПОС образована посредством включения R10 с выхода ОУ А2.1 на его "прямой" вход. Конденсатор С6 совместно с резисторами ОС является времязадающим компонентом, определяющим номинальную (нулевую при отсутствии синусоидального сигнала с выхода ОУ А1.2) частоту генерации инвертора.
Низкочастотный синусоидальный сигнал, сформированный классическим генератором (с мостом Вина) на ОУ А1.1, усиливается ОУ А1.2 (с возможностью регулирования выходного сигнала) и подается на вход компаратора (инверсный вход ОУ А2.1).
Разнополярные, модулированные синусоидой сигналы, с выходов инвертирующих элементов DD1.2, DD1.4 подаются на входы микросхем преобразования уровня U1, U2, которые формируют сигналы управления для MOSFET-ключей верхнего и нижнего уровня. Каждый из каскадов U1/VT2/VT3 и U2/VT4/VT5 образует "половинку" моста, в диагонали которого формируется суммарно последовательность, мощных импульсов, промодулированных синусоидой, посылаемых через фильтр, образованный элементами L1/C15, - в нагрузку.
Выходная амплитуда синусоиды на нагрузке может регулироваться от 0 до максимального значения 150В при питании инвертора от сети переменного тока напряжением ~220В. Частота синусоидального сигнала может варьироваться в диапазоне 30Гц...800Гц. Частота генератора несущих импульсов изменяется модулирующими колебаниями НЧ-генератора в пределах 76кГц...128кГц.
Для увеличения амплитуды выходного сигнала, напряжение питания силовой части инвертора необходимо повысить до значения, обеспечивающего требуемый уровень выходного сигнала. Возможно так же применение повышающего выходного трансформатора.
Проблему стабилизации амплитуды выходного сигнала можно решить таким способом, как например, ввод АРУ в цепи усиления ОУ А1.2. Вторым способом может стать регулирование напряжения питания выходного каскада (посредством регулирования напряжения на выходе PFC, например).
Настройка инвертора заключается в получении устойчивой генерации релаксатора на элементах А2.1, DD1.1, DD1,3 (с контролем сигнала на выходах DD1.1, DD1,3) и получения устойчивых колебаний генератора НЧ (в выбранном диапазоне частот). Настройку устойчивости и равномерной регулировке частоты в выбранном диапазоне частот добиваются регулировкой резистора R3.
Нулевая частота генерации несущих импульсов инвертора подбирается элементами (С6, R8, R9).
Диапазон изменения амплитуды НЧ-колебаний на выходе А1.2 подбирается экспериментально (R4) таким образом, что бы не допустить перемодуляции, при которой возможен срыв несущей последовательности импульсов и (или) появления на выходе инвертора прямоугольных колебаний с частотой НЧ-генератора. При этом необходимо добиться максимальной амплитуды синусоидального сигнала на выходе инвертора.
Все настройки инвертора (и прочие эксперименты) следует производить при подаче пониженного и развязанного от электросети напряжения.
Дроссели L1 могут быть использованы те же, что и для фильтра инвертора, описанного в предыдущей статье.
Источником питания схемы управления может быть любой, с выходным напряжением +15В...+25В и током 1А...2А.
При монтаже следует придерживаться правил, описанных в предыдущей части статьи.
Для генератора импульсов в качестве компаратора А2 следует применить быстродействующий ОУ: OPA2604, ОРА2634 - сдвоенные; К544УД2. Возможно применение TL081. В качестве логических элементов применимы К561ТЛ2, CD4093, но могут быть использованы элементы 2И-НЕ (К561ЛА7, например).
В качестве ключей VT2...VT5 использовались MOSFET IRF740, IRF840, IRF460.