Найти в Дзене
Разумный мир

Механотрон - и электронная лампа, и измеритель перемещения

Чуть более года назад я публиковал на канале небольшой цикл статей об электронных лампах. Обычных приемно-усилительных лампах. Но мир электровакуумных приборов гораздо больше и интереснее. Давайте сегодня кратко рассмотрим довольно экзотическую лампу, которая предназначена для не совсем типичного "лампового дела" - измерения малых перемещений. Давайте представим себе такую во простенькую схему с классическим двойным диодом. Не суть важно, какой именно диод используется Глупая и совершенно бесполезная схема? Выходное напряжение всегда будет неизменным? Не спешите с ответом. Безусловно, если напряжение анодного источника питания неизменно, то при использовании классического диода и выходное напряжение будет неизменно. Будет ли оно равно нулю при равных сопротивлениях резисторов в цепях анодов? Совершенно не обязательно. Дело в том, что идеально идентичных диодов не существует. Поэтому напряжение, скорее всего, будет отлично от нуля, но довольно малым по величине. Если напряжение анодного
Оглавление

Чуть более года назад я публиковал на канале небольшой цикл статей об электронных лампах. Обычных приемно-усилительных лампах. Но мир электровакуумных приборов гораздо больше и интереснее. Давайте сегодня кратко рассмотрим довольно экзотическую лампу, которая предназначена для не совсем типичного "лампового дела" - измерения малых перемещений.

Дифференциальный диод?

Давайте представим себе такую во простенькую схему с классическим двойным диодом. Не суть важно, какой именно диод используется

"Дифференциальная" диодная схема. Иллюстрация моя
"Дифференциальная" диодная схема. Иллюстрация моя

Глупая и совершенно бесполезная схема? Выходное напряжение всегда будет неизменным? Не спешите с ответом.

Безусловно, если напряжение анодного источника питания неизменно, то при использовании классического диода и выходное напряжение будет неизменно. Будет ли оно равно нулю при равных сопротивлениях резисторов в цепях анодов? Совершенно не обязательно. Дело в том, что идеально идентичных диодов не существует. Поэтому напряжение, скорее всего, будет отлично от нуля, но довольно малым по величине.

Если напряжение анодного источника питания будет изменяться, то и выходное напряжение будет немного изменяться, но по прежнему оставаясь очень близким к нулю (при равенстве сопротивлений анодных резисторов). Причина изменения та же самая - небольшие различия между диодами, неизбежные в реальной лампе.

Так что же, все таки схема бесполезна? А если предположить, что мы можем влиять на степень идентичности диодов?

Диод, который изменяется

Если вы не читали цикл статей об электронных лампах, то советую обратить внимание на, как минимум, статью

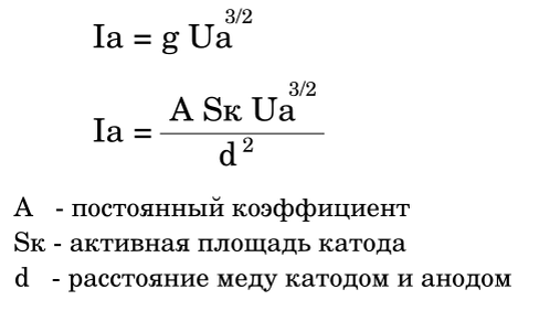
В ней упоминается "закон трех вторых", который описывает зависимость тока анода диода от напряжения между катодом и анодом. Однако, что именно скрывается за коэффициентом g в той формуле в статье не говорилось. Теперь же давайте немного приоткроем завесу тайны

Ток анода диода зависит от размеров катода и расстояния между катодом и анодом. Иллюстрация моя
Ток анода диода зависит от размеров катода и расстояния между катодом и анодом. Иллюстрация моя

Это упрощенная формула, которая учитывает не все факторы работы диода. Однако, она довольно хорошо описывает большинство реальных случаев работы вакуумных диодов.

Как видно, ток анода зависит еще и от площади катода и от расстояния между катодом и анодом. Просто в классических вакуумных диодах эти параметры являются неизменными, заданными еще при изготовлении лампы. Но мы ведь можем предположить, что способны влиять на расположение и размеры катода и анода. И тогда становятся возможными вот такие варианты

Механические способы изменения тока анода. Иллюстрация моя
Механические способы изменения тока анода. Иллюстрация моя

Слева показано смещение анода относительно катода при неизменном расстоянии между ними. Это приводит к изменению активной площади катода. Активная площадь это, упрощенно, площадь поверхности катода непосредственно участвующая в создании анодного тока. Смещая анод в сторону мы уменьшаем площадь их перекрытия, что и приводит к изменению тока анода.

Справа показано приближение/удаление анода от катода. То есть, изменение расстояния между ними. И это тоже изменяет ток анода.

То есть, изменяя механические параметры мы можем влиять на ток анода при прочих равных условиях (ток накала, напряжение анодного источника, и т.д.).

Механотрон диодный дифференциальный

Оказывая механическое воздействие мы можем изменять электронные параметры. Механика плюс электроника это и есть механотроника. И обычный вакуумный диод можно превратить в механотрон. Достаточно научиться изменять, например, расстояние между катодом и анодом.

Это можно сделать позволив менять положение анода. Катод и тяжелее, и имеет подогреватель (накал). Разумеется, для этого придется сделать колбу лампы не полностью стеклянной. Давайте добавим к колбе диода подвижную мембрану

Устройство диодного двуханодного механотрона. Иллюстрация моя
Устройство диодного двуханодного механотрона. Иллюстрация моя

В диодном механотроне не обязательно будет два подвижных анода. Анод может быть и один, и больше. Но двуханодные, дифференциальные, механотроны одни из самых распространенных. Давайте посмотрим, как такой механотрон работает

Работа диодного дифференциального механотрона. Иллюстрация моя
Работа диодного дифференциального механотрона. Иллюстрация моя

При перемещении стержня, который соединен с подвижными анодами, изменяется ток обоих анодов. А значит, и чувствительность такого механотрона будет выше, чем у механотрона с одним подвижным анодом.

Реально выпускавшиеся (возможно, и выпускаемые) вакуумные механотроны

Пожалуй, одним из самых старых механотронов является лампа 6МХ1С, еще с октальным цоколем

6МХ1С. Фото из интернета
6МХ1С. Фото из интернета

Номинальный ток каждого анода при отсутствии внешнего воздействия 7.5 мА. Чувствительность к перемещениям не менее 30 мкА/мкм (30 микроампер на микрон) при перемещении не более 10 мкм от симметричного расположения анодов. Чувствительность к силе приложенной к стержню 20000 мкА/Н. Вариация показаний не более 0.04 мкм. Максимальное смещение от нулевого положения 100 мкм. Максимальная сила 0.3 Н.

Как видите, я не ошибался, когда говорил об измерении малых перемещений. Максимальное смещение конца стержня не должно превышать 0.1 мм. Это связано с очень малым расстоянием между катодом и анодами, что нужно для большей чувствительности механотрона. Разумеется, при этом и анодные напряжения будут малыми. У 6МХ1С напряжение на анодах не должно превышать 17 В.

Схожий механотрон 6МХ5С, но с большим допустимым перемещением, до 1 мм, имеет гораздо меньшую чувствительность, всего 3 мкА/мкм. Большее расстояние между катодом и анодами позволяет использовать и более высокие анодные напряжения, до 30 В.

Выпускались и миниатюрный механотроны, например 6МХ9Б

6МХ9Б. Фото из интернета
6МХ9Б. Фото из интернета

Кроме диодных выпускались и триодные механотроны, например, 6МН1Б. Я не буду приводить его фотографию, он выглядит точно так же, как 6МХ9Б.

Заключение

Безусловно, механотрон может быть не только ламповым, но и твердотельным. Но мне захотелось рассказать именно о ламповых. Просто недавно позвонил знакомый биофизик, с которым мы вместе когда то давно работали над установкой измеряющей параметры сокращений мышечных волокон миокарда. Я упоминал об этом в паре статей и в комментариях. И там как раз для измерения амплитуды сокращений использовался механотрон. Вот и вспомнилось.

До новых встреч!