Добавить в корзинуПозвонить
Найти в Дзене
Artem Ananin

Структура бизнес-процесса

Схема бизнес-процесса
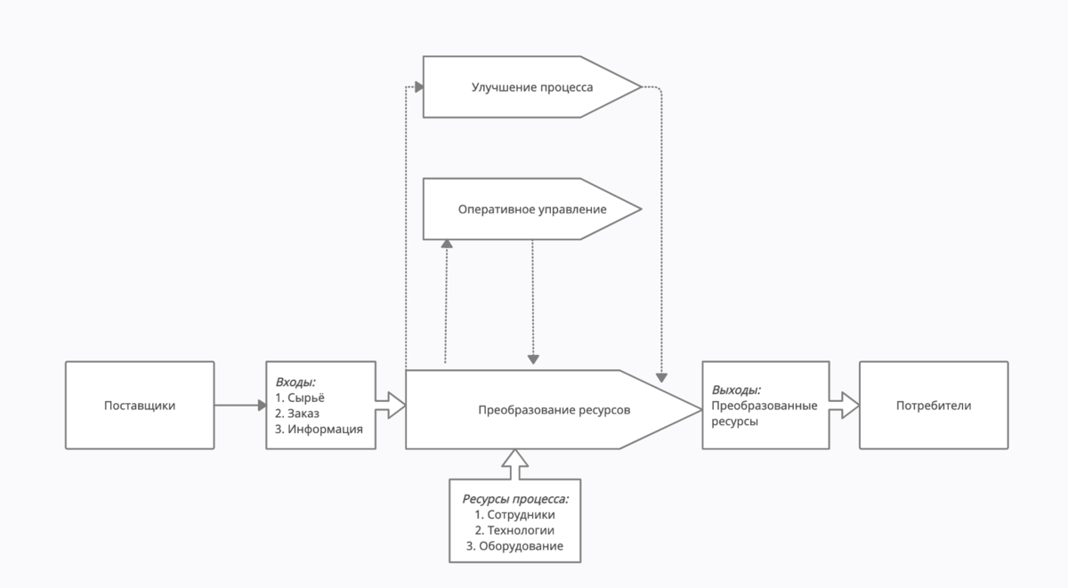
Структурная схема бизнес-процесса
На схеме выше изображена структурная схема процесса. Ей можно пользоваться при описании операций любого уровня, даже самых элементарных. Вспомним определение бизнес-процесса.
Бизнес-процесс  — это логическая последовательность действий сотрудников организации, направленная на создание определенного продукта или услуги, ценного для внешних
Оглавление

Схема бизнес-процесса

Структурная схема бизнес-процесса
Структурная схема бизнес-процесса

На схеме выше изображена структурная схема процесса. Ей можно пользоваться при описании операций любого уровня, даже самых элементарных. Вспомним определение бизнес-процесса.

Бизнес-процесс  — это логическая последовательность действий сотрудников организации, направленная на создание определенного продукта или услуги, ценного для внешних или внутренних заказчиков.

В результате БП продукт или услуга, поданные на вход, преобразовываются в результат, который отдаётся на выход, потребителю. Для формирования добавления стоимости продукту БП использует имеющиеся у него ресурсы.

Ресурсом процесса называется материальный или информационный объект, необходимый для выполнения процесса. Ресурс связывается с процессом с помощью понятий «вход» и «выход». Если какой-либо ресурс нужен для выполнения процесса, то он может рассматриваться как вход, с точки зрения данного процесса. Выходом называется ресурс преобразованный процессом и получивший дополнительную стоимость для потребителя. Ресурсы можно называть входами или выходами только по отношению к конкретному процессу. Бессмысленно говорить о входах и выходах безотносительно к процессам.

Определения:

  • Преобразуемые ресурсы — подвергаются преобразованию в ходе выполнения процесса.
  • Преобразованные ресурсы — получившие добавленную стоимость при выполнении процесса.
  • Обеспечивающие ресурсы — необходимы для выполнения процесса, но не преобразуются в ходе процесса.
  • Управленческие ресурсы — нужны для управления процессом.
  • Вход процесса — преобразуемый или управленческий ресурс, необходимый для выполнения процесса, поставляемый другими процессами.
  • Выход процесса — преобразованный при выполнении процесса ресурс.

Преобразуемый ресурс поступает на вход процесса. При выполнении процесса ресурс приобретает дополнительную ценность, становится преобразованным и поступает на выход — внутреннему или внешнему потребителю. Потребитель может рассматривать преобразованный ресурс в качестве входа для своего процесса, т.е. в качестве преобразуемого ресурса и т.д.

К обеспечивающим ресурсам можно отнести оборудование, программное обеспечение, инфраструктуру, сотрудников, информацию. Обеспечивающие ресурсы могут:

  • Периодически поставляться в процесс другими процессами
  • Выделяться процессу на постоянной основе.
Пример. Выданный ноутбук, программное обеспечение и оснащение может рассматриваться как обеспечивающий ресурс, выданный владельцу процесса на постоянной основе. В то время как арендованное на ограниченное врем рабочее место в коворкинге — периодически поставляемый обеспечивающий ресурс.

Управленческий ресурс представляет необходимую для управления информацию. Деятельность по управлению процессом включает в себя оперативное управление и улучшение процесса.

Задача оперативного управления — поддержание процесса в стабильном воспроизводимом состоянии за счёт выявления и устранения причин отклонений.

Улучшение процесса ориентированно на постоянное, целенаправленное изменение процесса на основе целей, установленным вышестоящим органом управления.

Границы бизнес-процесса

Границы процессов.
Границы процессов.

Задача очертить границы бизнес-процессов встанет перед вами как только вы приступите к их описанию.

Определения :

  • Граница процесса — событие (или их совокупность), инициирующее и завершающее процесс.
  • Инициирующее событие — событие, при наступлении которого начинается процесс.
  • Завершающее событие — событие, которым процесс завершается.

Если ресурс «А» появился в результате преобразования в каком-то процессе, то с точки зрения владельца этого процесса «А» — выход. С точки зрения процесса-потребителя ресурс «А» — вход. Переход ответственности за ресурс происходит в момент передачи от одного владельца другому. С точки зрения владельца первого процесса это событие завершает процесс, с точки зрения владельца второго процесса — инициирует. При описании процессов следует придерживаться формулировки: «Ресурс "А" передан из процесса 1 в процесс 2».

Не все завершающие события передают ресурсы в другой процесс. Например: менеджер по продажам съездил на встречу и зафиксировал свою активность в CRM. Через некоторое время эта информация может заинтересовать руководителя сотрудника. Сформулировать событие как «Получен отчёт такой-то» будет ошибкой. Данные в CRM могли лежать неделю или месяц. Правильно будет назвать второе событие: «Наступил срок проверки работы менеджера». Результатом будет «Данные присутствуют в CRM».

Для четкого определения границ бизнес-процессов нужно:

  • Определить ресурсы процесса и направление их движения (входы и выходы).
  • Определить инициирующие и завершающие события.
  • Согласовать полученные определения с владельцами процессов поставщиков и процессов потребителей.

Виды и категории бизнес-процессов

Бизнес-процессы можно рассматривать с разной степенью детализации:

  1. Сквозные бизнес-процессы — взгляд на процесс целиком. Отвечает на вопрос «Зачем делать?». Задача — показать суть происходящего в процессе, не углубляясь в детали. Сквозной процесс пронизывает всю компанию, задействуя разные отделы.
  2. Подпроцессы — необходимы для детализации шагов сквозных БП. Отвечают на вопрос «Что делать?». Цель — обеспечить единообразную работу исполнителей данного шага для получения ожидаемого результата.
  3. Регламенты и инструкции — максимальная степень детализации. Отвечает на вопрос «Как делать?». Используются для обучения стажеров и новичков.

Приступать к описанию бизнес-процессов необходимо с уровня сквозных БП. Это нужно для того чтобы с самого начала выстроить архитектуру будущего процесса, определить участвующие подразделения и согласовать их взаимодействие.

Если начать описание с второго уровня, описания подпроцессов, раздав задачи руководителям подразделений, то на выходе вы получите отсутствие слаженного взаимодействия между подразделениями — результаты одного подразделения не будут согласованных с потребностями других.

Подпроцесс создаётся чтобы лучше понимать взаимодействие сотрудников в сквозном БП. Также как и сквозной БП, подпроцесс состоит из шагов, но более мелких. Важно чтобы последний шаг первого подпроцесса плавно перетекал в первый шаг второго подпроцесса — вход в выход.

Все бизнес процессы можно разбить на три категории:

  1. Основные.
  2. Вспомогательные.
  3. Управления.

Основные бизнес-процессы — это процессы зарабатывания денег. Без них компания не может существовать. Вот список вопросы, которые обязательно должен решать основной бизнес-процесс:

  1. Принять заявку внешнего клиента по приобретению продукта.
  2. Преобразовать ресурсы в законченный продукт.
  3. Закрыть сделку, получив оплату и оформив все необходимые документы.

Нельзя считать основной бизнес-процесс законченным если клиент повис у вас в дебиторке или вы не можете получить от него закрывающие документы.

Вспомогательные бизнес-процессы — необходимы для обеспечения нормальной и стабильной работы основных бизнес-процессов. Эти процесс не только помогают зарабатывать, но и способствуют наведению порядка в бизнесе. Вспомогательные процессы — всегда издержки. Оптимизируя их, вы повышаете рентабельность бизнеса.

Старайтесь делать моделировать вспомогательные процессы таким образом, чтобы они получались сквозными. К примеру бизнес-процесс «Поиск и привлечение новых клиентов» можно разделить на работу подразделений маркетинга, отдела продаж и технических специалистов.

Управленческие бизнес-процессы необходимы для принятия и реализации управленческих решений, управления ресурсами предприятия: временем сотрудников, финансами, ТМЦ и т.д. Процессы управления принимают решения:

  1. Стратегические — горизонт от 3 до 10 лет.
  2. Тактические — от квартала до года.
  3. Оперативные — от дня до месяца.

Процессам управления характерна регулярность, непрерывность и постоянность. Имеет смысл описывать только самые распространённые процессы. Тратить время на процесс повторяемый раз в три года бессмысленно.