Добавить в корзинуПозвонить
Найти в Дзене

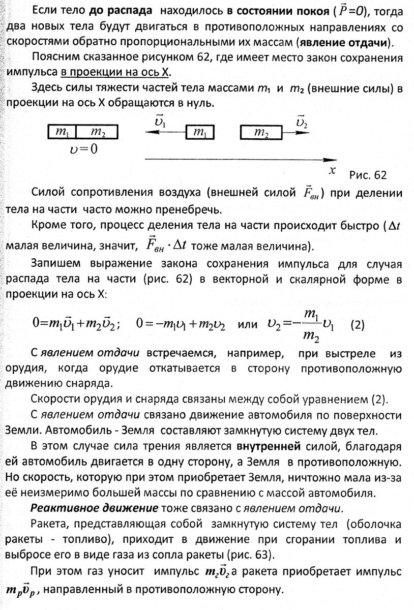
Занятие 22. Импульс тела. Закон сохранения импульса. Реактивное движение

Заключение Закон сохранения импульса вытекает из второго и третьего законов Ньютона. Его применение удобнее, так как не надо рассматривать силы, действующие между телами. Закон сохранения импульса применим для замкнутой системы тел (когда внешними по отношению к системе силами можно пренебречь). Закон применим и для незамкнутой системы тел, когда внешние силы есть, но их равнодействующая равна нулю. Закон сохранения импульса применим и тогда, когда внешние силы есть, но их проекция на некоторое направление равна нулю. Тогда для этого направления закон применим. В основе реактивного движения (движения ракет) также лежит закон сохранения импульса. К.В. Рулёва, к. ф.-м. н., доцент. Подписывайтесь на канал. Ставьте лайки. Пишите комментарии. Спасибо. Предыдущая запись: Задача 10 к занятиям 19 - 21. Следующая запись: Занятие 23. Импульс системы тел. Центр масс системы Первая запись на канале: Занятие 1. Физика. Механика. Кинематика
-2
-3
-4

Заключение

Закон сохранения импульса вытекает из второго и третьего законов Ньютона. Его применение удобнее, так как не надо рассматривать силы, действующие между телами.

Закон сохранения импульса применим для замкнутой системы тел (когда внешними по отношению к системе силами можно пренебречь). Закон применим и для незамкнутой системы тел, когда внешние силы есть, но их равнодействующая равна нулю.

Закон сохранения импульса применим и тогда, когда внешние силы есть, но их проекция на некоторое направление равна нулю. Тогда для этого направления закон применим.

В основе реактивного движения (движения ракет) также лежит закон сохранения импульса.

К.В. Рулёва, к. ф.-м. н., доцент. Подписывайтесь на канал. Ставьте лайки. Пишите комментарии. Спасибо.

Предыдущая запись: Задача 10 к занятиям 19 - 21.

Следующая запись: Занятие 23. Импульс системы тел. Центр масс системы

Первая запись на канале: Занятие 1. Физика. Механика. Кинематика

Наука
7 млн интересуются