Найти в Дзене

Делаем хороший усилитель. Часть 4. Выбор усилителя для последующей работы

В продолжение темы: Сегодня о нелинейных искажениях и результатах такой проверки, а также о выборе схемы усилителя для последующей работы. Один из наших читателей (Prophetmaster Audio ) обратил внимание на то, что у модифицированной схемы усилителя Дорофеева коэффициент нелинейных искажений (K=0.562%) существенно больше, чем у исходной схемы (K=0.001%). "Измерения" с помощью MULTISIM позволили найти основные источники искажений: После изменений в схеме и настроек, получили откорректированную схему с коэффициентом нелинейных искажений, как у исходной схемы (К=0.001%), рис.2: При входном сигнале до 700 мВ коэффициент нелинейных искажений К=0.001%. При увеличении сигнала до 900 мВ искажения увеличиваются до 0.003%. При этом, основным источником искажений являются транзисторы VT1 и VT2, несмотря на глубокую местную ООС по сигналу. Потребляемый усилителем ток увеличился с 1.6А до 2.5А. Это - цена за уменьшение искажений. Не нравится ток - уменьшайте, но при этом искажения будут ра
Оглавление

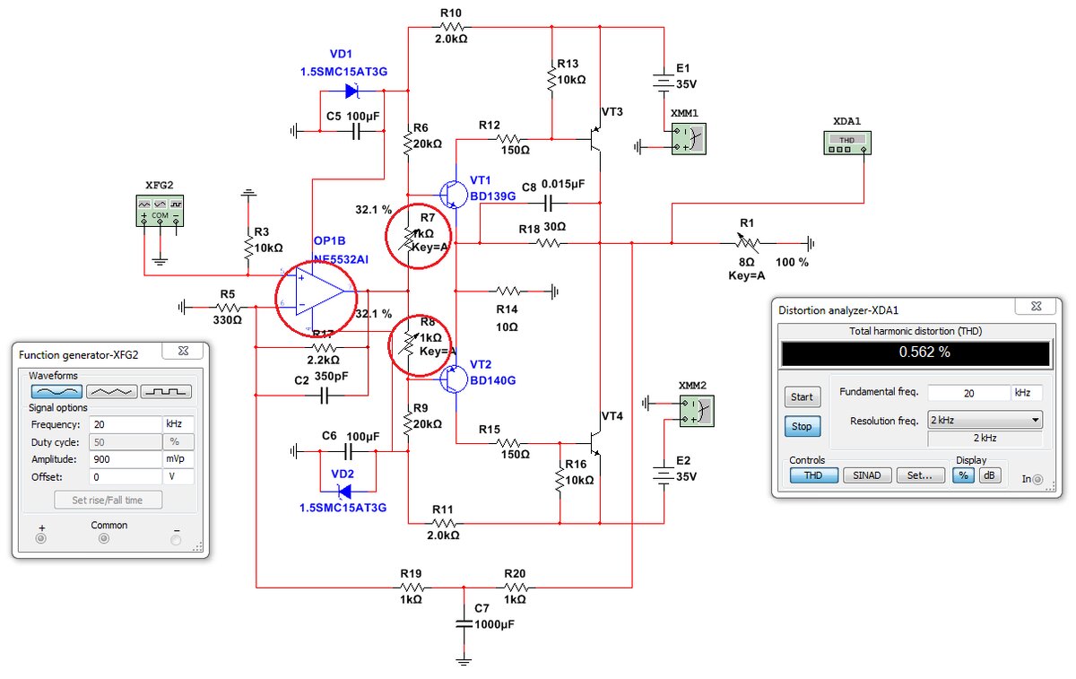
В продолжение темы:

Сегодня о нелинейных искажениях и результатах такой проверки, а также о выборе схемы усилителя для последующей работы.

Один из наших читателей (Prophetmaster Audio ) обратил внимание на то, что у модифицированной схемы усилителя Дорофеева коэффициент нелинейных искажений (K=0.562%) существенно больше, чем у исходной схемы (K=0.001%).

"Измерения" с помощью MULTISIM позволили найти основные источники искажений:

  • неправильно выбранное начальное смещение рабочей точки у транзисторов VT1 и VT2, которое задаётся резисторами R7 и R8 (рис.1);
  • применение операционного усилителя OP1, c включением по схеме "без инверсии", которое даёт увеличенные нелинейные искажения, в сравнении с включением по схеме "с инверсией" (рис.1):
Рис.1.Цепи, ставшие основными источниками нелинейных искажений
Рис.1.Цепи, ставшие основными источниками нелинейных искажений

После изменений в схеме и настроек, получили откорректированную схему с коэффициентом нелинейных искажений, как у исходной схемы (К=0.001%), рис.2:

Рис.2.Усилитель с супер-маленькими нелинейными искажениями.
Рис.2.Усилитель с супер-маленькими нелинейными искажениями.

При входном сигнале до 700 мВ коэффициент нелинейных искажений К=0.001%. При увеличении сигнала до 900 мВ искажения увеличиваются до 0.003%. При этом, основным источником искажений являются транзисторы VT1 и VT2, несмотря на глубокую местную ООС по сигналу.

Потребляемый усилителем ток увеличился с 1.6А до 2.5А. Это - цена за уменьшение искажений. Не нравится ток - уменьшайте, но при этом искажения будут расти. Хотя, 0.001% - куда уж меньше?!

В исходной схеме Дорофеева потребляемый ток покоя примерно 1.4А.

Повторный детальный анализ исходной схемы усилителя позволил выявить причины применения общей глубокой ООС применяемой Дорофеевым, охватывающей операционный усилитель и транзисторные каскады: необходимость уменьшения нелинейных искажений. Несмотря на пожелания "гуру", введение этой ООС заметно уменьшает их. Что интересно, локальные коэффициенты искажений , особенно на выходе ОУ, намного больше, чем у усилителя в целом. Это объясняется тем, что измерение искажений производится для напряжения в цепи, а не для тока. Об этом - позднее.

Прояснилась необходимость применения входного каскада на ОУ: нормирование чувствительности усилителя. Без него на усилитель необходимо подавать сигнал напряжением 7...9 В.

Прояснилась роль резистора R14 (рис.1) в цепи эмиттеров транзисторов VT1 и VT2: для организации местной ООС, определяющей параметры усиления по напряжению каскада предусилителя.

Выяснилось, что схема включения ОУ, тоже, заметно влияет на величину коэффициента нелинейных искажений: у схемы с подачей сигнала на инвертирующий вход этот коэффициент меньше.

MULTISIM позволил достаточно интенсивно и продуктивно "подёргать за верёвочки" и прояснить многие моменты в схемотехнике и режимах усилителя. Появилось стойкое убеждение, что Дорофеев придумал очень и очень качественный и действительно хороший вариант усилителя, простой и "прозрачный".

В итоге, возник ответ на вопрос: какой вариант усилителя выбрать для последующей работы: исходный или модифицированный?

Ответ очевидный, технически аргументированный: исходный, классический вариант усилителя Дорофеева (см. часть 1).

На этом, пока, закончим. Ждём следующую часть.

Приглашаю посетить наш сайт: "Практическая электроника".

Приглашаем и на сайт наших партнёров: "Информационные технологии, связь, управление" . Многие из наших разработок нашли применение в их проектах.

ПРИГЛАШАЕМ К СОТРУДНИЧЕСТВУ!

Есть вопросы - задавайте.

Всем - привет!