Добавить в корзинуПозвонить
Найти в Дзене

Задачи 3 - 5 к занятию 3 на тему: "Равномерное прямолинейное движение"

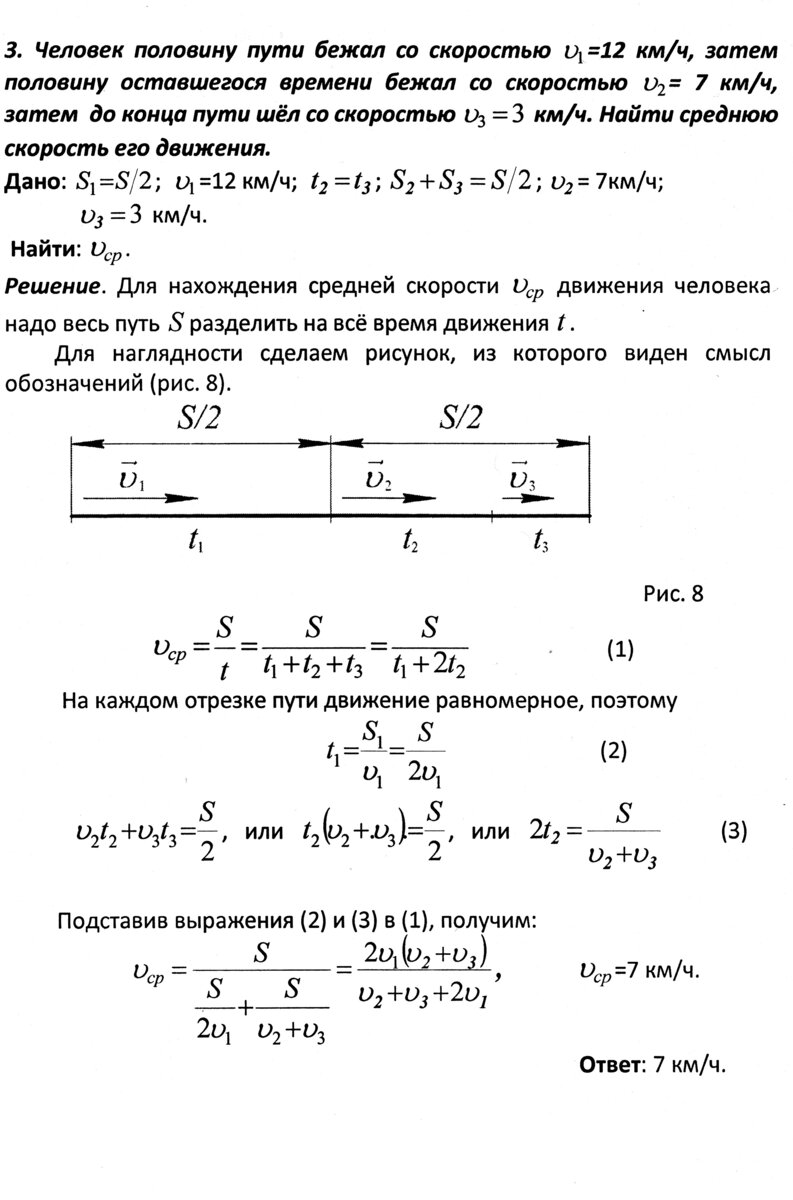
Бывает, что учащиеся для нахождения средней путевой скорости движения (в задаче 3) складывают три скорости и делят на три. У такой записи нет смысла. Для нахождения средней путевой скорости обязательно надо весь пройденный путь разделить на всё время движения. Средняя путевая скорость (см. занятие 2) скалярная величина - она характеризуется только численным значением (модулем). Здесь человек двигался в одном направлении, поэтому пройденный им путь и модуль перемещения совпадают. Если бы в этой задаче было сказано, что человек, пройдя часть пути, изменил направление на обратное, то пройденный путь остался бы таким же, но модуль перемещения уже не был бы равен пройденному пути. Ведь вектор перемещения проводится от начальной координаты в конечную. В следующей задаче 4 тело двигается вдоль оси х. Его движение началось с координаты 1 м и закончилось на координате 10 м. Тогда за 10 секунд тело прошло путь 9 м. Разделив этот путь на время, найдём среднюю путевую скорость движения. На

Бывает, что учащиеся для нахождения средней путевой скорости движения (в задаче 3) складывают три скорости и делят на три. У такой записи нет смысла.

Для нахождения средней путевой скорости обязательно надо весь пройденный путь разделить на всё время движения. Средняя путевая скорость (см. занятие 2) скалярная величина - она характеризуется только численным значением (модулем).

Здесь человек двигался в одном направлении, поэтому пройденный им путь и модуль перемещения совпадают. Если бы в этой задаче было сказано, что человек, пройдя часть пути, изменил направление на обратное, то пройденный путь остался бы таким же, но модуль перемещения уже не был бы равен пройденному пути. Ведь вектор перемещения проводится от начальной координаты в конечную.

В следующей задаче 4 тело двигается вдоль оси х. Его движение началось с координаты 1 м и закончилось на координате 10 м. Тогда за 10 секунд тело прошло путь 9 м. Разделив этот путь на время, найдём среднюю путевую скорость движения.

-2
-3

На рисунке к задаче 5 показаны не просто расстояния, пройденные автомобилем в первую и вторую половины времени, а показаны вектора перемещений автомобиля в первую и вторую половины времени. Сложив эти вектора, получим вектор полного перемещения автомобиля.

Вектор средней скорости перемещения направлен вдоль вектора полного перемещения автомобиля. Модуль полного перемещения находится по теореме Пифагора из прямоугольного треугольника. Затем, разделив модуль полного перемещения на время движения, находим модуль средней скорости перемещения автомобиля.

В задачах 3 и 4 находилась средняя путевая скорость, которая характеризуется только численным значением (модулем). В задаче же 5 находится средняя скорость перемещения - векторная величина. Направление вектора средней скорости перемещения совпадает с направлением вектора полного перемещения.

К.В. Рулёва, к. ф.-м. н., доцент. Подписывайтесь на канал. Ставьте лайки. Спасибо.

Предыдущая запись: Задачи 1 - 2 к занятию 3

Следующая запись: Занятие 4

Занятие 3. Равномерное прямолинейное движение