Добавить в корзинуПозвонить
Найти в Дзене
oldfiz.ru

Задача 5.72. Решебник "Сборника задач по медицинской и биологической физике" Ремизова А.Н. 2001 г.

Между двумя скрещенными поляроидами размещается третий поляроид так, что его главная плоскость составляет угол φ=45 ͦ с главной плоскостью первого поляроида. Как изменится интенсивность естественного света, проходящего через такое устройство? Поглощением света в поляроидах пренебречь. // Ремизов А.Н., Максина А.Г. "Сборник задач по медицинской и биологической физике", 2001 г. https://bookmix.ru/bookprice.phtml?id=84492 Список решённых на данный момент задач из сборника Ремизова находится тут Рисунок. Плоскости пропускания поляризаторов (поляроидов, жёлтые рамки) обозначены красными линиями. Направление напряжённости полей перед поляризаторами (или за ними) обозначены серыми стрелками.
Между двумя скрещенными поляроидами размещается третий поляроид так, что его главная плоскость составляет угол φ=45 ͦ с главной плоскостью первого поляроида. Как изменится интенсивность естественного света, проходящего через такое устройство? Поглощением света в поляроидах пренебречь. // Ремизов А.Н., Максина А.Г. "Сборник задач по медицинской и биологической физике", 2001 г. https://bookmix.ru/bookprice.phtml?id=84492

Список решённых на данный момент задач из сборника Ремизова находится тут

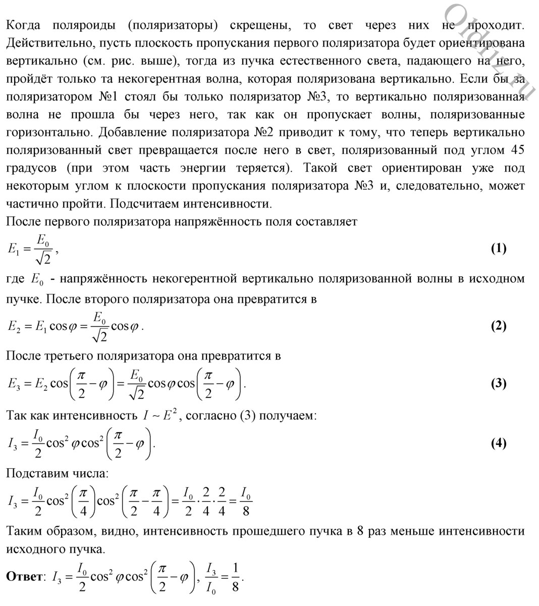
Рисунок. Плоскости пропускания поляризаторов (поляроидов, жёлтые рамки) обозначены красными линиями. Направление напряжённости полей перед поляризаторами (или за ними) обозначены серыми стрелками.

-2