Найти в Дзене
EcoGroup

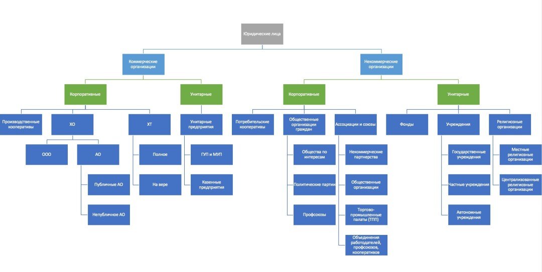
Юридические лица и их современная классификация

Юридические лица, согласно статье 48 ГК России — это организации, имеющая в собственности, в оперативном управлении либо в хозяйственном ведении обособленное имущество и отвечающая этим имуществом по своим обязательствам, способная приобретать от своего лица права имущественного и неимущественного характера и осуществлять их, нести обязанности, быть истцом и ответчиком в суде. Главные признаки юридических лиц Организация, которая имеет форму юридического лица, обладает такими признаками: Классификация юридических лиц 2018 года Соответственно ГК РФ юридические лица, разрешённые законом, классифицируются по таким признакам: Цель деятельности Юридические лица по этому признаку делятся на коммерческие и некоммерческие организации. Коммерческой является организация, которая ведёт коммерческую деятельность, является участником рынка, главная цель её деятельности — прибыль. Некоммерческой является организация, которая ведёт некоммерческую деятельность, главная цель её деятельности при этом
Оглавление

Юридические лица, согласно статье 48 ГК России — это организации, имеющая в собственности, в оперативном управлении либо в хозяйственном ведении обособленное имущество и отвечающая этим имуществом по своим обязательствам, способная приобретать от своего лица права имущественного и неимущественного характера и осуществлять их, нести обязанности, быть истцом и ответчиком в суде.

Главные признаки юридических лиц

Организация, которая имеет форму юридического лица, обладает такими признаками:

  • наличие обособленного имущества, имеющегося у организации на праве собственности либо на праве оперативного управления, либо на праве хозяйственного ведения, учитываемого в бухгалтерском балансе организации;
  • наличие у организации имущественной ответственности, которая отделена от имущества её учредителей и собственников и распространяется на всё имеющееся на её балансе имущество; учредители и собственники юридического лица по обязательствам этого лица не отвечают (за исключением отдельных предусмотренных законодательством случаев), а организация не несёт ответственность по обязательствам её учредителей и собственников;
  • самостоятельное участие от собственного имени организации в гражданско-правовых отношениях (не от имени её учредителей и собственников), которое включает покупку и реализацию имущественных прав, личных неимущественных прав, а также несение обязанностей, которые предусмотрены действующим законодательством;
  • право на защиту собственных интересов законным путём — право выступать в суде ответчиком и истцом;
  • наличие свидетельства о регистрации в государственных органах как юридического лица.

Классификация юридических лиц 2018 года

 Современная классификация юридических лиц 2018
Современная классификация юридических лиц 2018

Соответственно ГК РФ юридические лица, разрешённые законом, классифицируются по таким признакам:

  • цель деятельности (которой может быть получение прибыли либо достижение любых иных законных целей);
  • организационно-правовая форма — разрешённые виды организаций;
  • характер отношений между самим юридическим лицом и учредителями его, а именно — наличие либо отсутствие прав собственности у учредителей на вклады, которые они вносят в имущество учреждённой ими организации.

Цель деятельности

Юридические лица по этому признаку делятся на коммерческие и некоммерческие организации.

Коммерческой является организация, которая ведёт коммерческую деятельность, является участником рынка, главная цель её деятельности — прибыль.

Некоммерческой является организация, которая ведёт некоммерческую деятельность, главная цель её деятельности при этом не связана с прибылью.

Юридическое отличие коммерческой организации от некоммерческой в современном российском Гражданском Кодексе заключается только в том, что обе они могут иметь прибыль, однако в коммерческой организации прибыль может разделяться между её учредителями и участниками, тогда как в некоммерческой вся полученная прибыль тратится на уставные цели организации.

Организационно-правовая форма

Это понятие обозначает совокупность конкретных признаков, которые объективно выделяются среди общих признаков организации и существенно отличают некоторую группу организаций от остальных.

По этому критерию (организационно-правовая форма) юридические лица подразделяется на классы, которые подразделяются на группы.

Возможные формы коммерческой организации: хозяйственное товарищество, производственный кооператив, хозяйственное общество, государственное унитарное предприятие и муниципальное унитарное предприятие.

Некоммерческая организация может существовать в таких формах: потребительский кооператив, общественное объединение, религиозное объединение, финансируемое собственником учреждение, благотворительный фонд, и в некоторых других формах, допускаемых законодательством.

Характер отношений юридического лица со своими учредителями

По данному критерию организации подразделяются на 2 типа.

В организациях 1-го типа учредители остаются собственниками своих вкладов, вносимые ими в юридическое лицо, организуемое ими, при этом данное юридическое лицо правом собственности на их вклады не обладает.

В организациях 2-го типа учредители утрачивают право собственности на вклады, внесённые ими в юридическое лицо, при этом происходит переход этого права к юридическому лицу. Организации этого типа подразделяются на 2 подгруппы:

  • организации, в которых взамен своего взноса учредитель получает некоторые обязательственные права относительно юридического лица;
  • организации, в которых никаких прав в отношении учреждаемого юридического лица учредитель не обретает взамен своего взноса.

К юридическим лицам 1-го типа принадлежат унитарные государственные и муниципальные предприятия и учреждения, которые финансируются их собственниками.

К юридическим лицам 2-го типа принадлежат все остальные организации.

К 1-й подгруппе 2-го типа юридических лиц принадлежат хозяйственные общества, хозяйственные товарищества, потребительские кооперативы, производственные кооперативы.

Ко 2-й подгруппе 2-го типа юридических лиц принадлежат общественные организации, религиозные организации, благотворительные фонды, другие фонды, союзы и ассоциации.

Больше информации в сфере экономике:economista.ru