Добавить в корзинуПозвонить
Найти в Дзене

Народный BLDC. Аварийный выключатель

Итак, у нас есть сигнал EC выключения всех драйверов. По сигналу EC (лог "0") выключить все 3 силовых модуля. Для включения EC = 5В (лог "1"). 40 мА максимум для выхода LM2904 (он практически аналогичен LM358, использую то что есть в "сусеках"). Так как модули уже готовые, то переделывать их мы не будем. Ни программно, ни электрически. Еще одна вводная: максимально использовать однотипные элементы (в пределах всего контроллера). Первое, что приходит на ум - выключать питания драйверов (12В). С сигналами уже разобрались - давайте посмотрим на выключатель. Сделан он не совсем "по классике": n-канальный IRLZ44N на положительной шине, а не "землю" отключает. На "земле" у драйверов шунт, поэтому я решил не создавать лишних проблем. Но чтобы полностью открыть такой ключ надо напряжение >3В, чем коммутируемое (12В). 15В у нас уже есть, так что это не проблема. Если будет решено, что драйвера будут питаться от 15В, то первичный преобразователь надо будет переделать на 18В или "мутить" бутст
Оглавление
Станок стоп
Станок стоп
Народный BLDC. Идея
Нейронные эксперименты28 апреля 2025

Итак, у нас есть сигнал EC выключения всех драйверов.

Задача

По сигналу EC (лог "0") выключить все 3 силовых модуля.

Для включения EC = 5В (лог "1"). 40 мА максимум для выхода LM2904 (он практически аналогичен LM358, использую то что есть в "сусеках").

Так как модули уже готовые, то переделывать их мы не будем. Ни программно, ни электрически.

Еще одна вводная: максимально использовать однотипные элементы (в пределах всего контроллера).

Первое, что приходит на ум - выключать питания драйверов (12В).

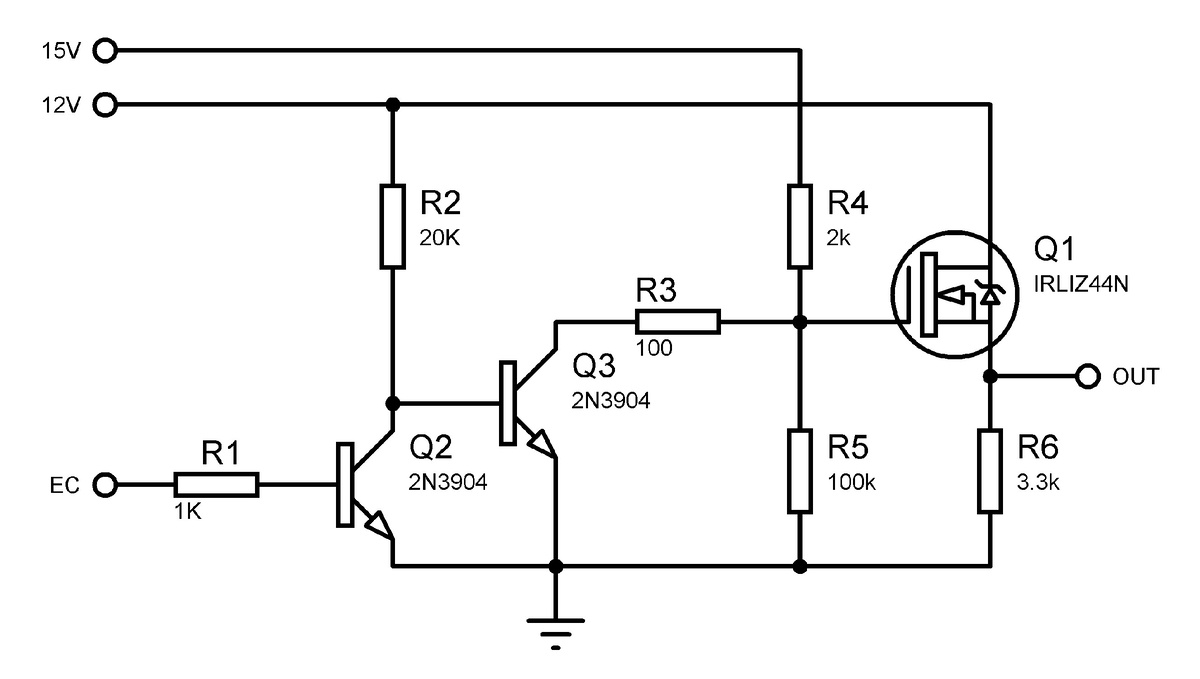
Схема выключателя

С сигналами уже разобрались - давайте посмотрим на выключатель.

Схема аварийного выключателя
Схема аварийного выключателя

Сделан он не совсем "по классике": n-канальный IRLZ44N на положительной шине, а не "землю" отключает. На "земле" у драйверов шунт, поэтому я решил не создавать лишних проблем.

Но чтобы полностью открыть такой ключ надо напряжение >3В, чем коммутируемое (12В). 15В у нас уже есть, так что это не проблема. Если будет решено, что драйвера будут питаться от 15В, то первичный преобразователь надо будет переделать на 18В или "мутить" бутстрепное питание.

Естественно, он включает питание от Uec>0.7В, так что 2.18В (при питании ОУ от 3.3В) вполне подойдет. Выключение драйверов (аварию), как вариант, можно определить по уменьшению (или чрезмерному увеличению) сигнала "Ток" с другой половинки ОУ.

Сам выключатель срабатывает за 0.5-0.7мкс (согласно моделированию). Под нагрузкой переключается быстрее, чем без нее.

Из минусов: требуется 2 вида напряжения, и даже без нагрузки он потребляет 0.6мА от 12В шины.

Важный момент - IRLZ44N тут настолько "с запасом", что непосвященному читателю покажется странным. Смотрим вводные - становится все очевидным. Используется транзистор, который так же стоит и в драйверах.
Это ЗИП.
В пути, если "вылетит" один из силовых ключей, можно будет выпаять этот. После чего мы лишаемся быстрой аварийной защиты (придется соединить напрямую), но останется программная.
Это дополнительно поможет "дотянуть до цивилизации".

И тут я вспомнил, что IRLZ44N Logic-Level Gate Drive, что значит его можно открывать прямо с МК (3В на затворе и он уже пропускает 20А).

Да. Юнит-тестов очень не хватает.

Для "обычных" мосфетов (например STP110N7F6) нужна вольтодобавка от 5В. Иначе он "съест" 1.5В от 12В и будет 1.5Вт тепла излучать (при работе на нагрузку 10 Ом). Это для нашего слабенького выключателя. Для более мощных коммутаций нужна вольтодобавка от 10В.

То есть надо входной преобразователь не 15В, а 17В и выше.

Про большой китайский сайт я ничего не знаю, интернетом пользоваться не умею и, кроме импортозамещения, ничем не занимаюсь.