Найти в Дзене

Народный BLDC. Датчик тока. Анализ

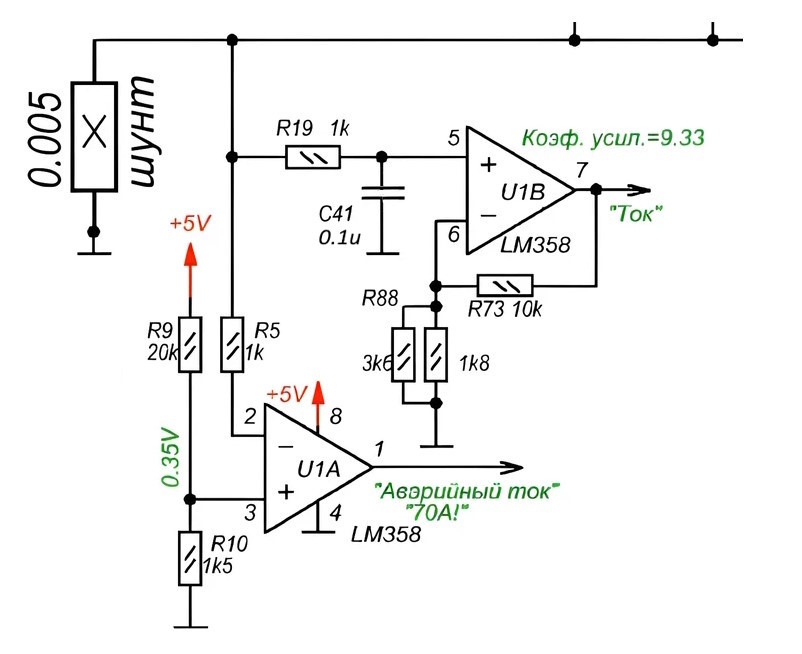
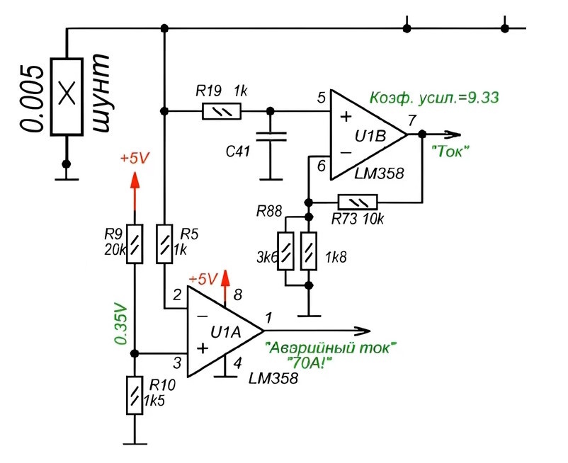
Контроль тока в фабричных BLDC контроллерах осуществляется по схеме, указанной на рисунке ниже. Сам шунт это одна или несколько проволок из манганина или константана (см. рис. выше). В более мощных (мотоциклетных, типа "Fardriver") контроллерах измерение тока (там он достигает сотен ампер) производится с помощью ферритового кольца (на двух или более фазах мотора) с зазором. В зазоре стоит датчик Холла. Смотрим - куда же приходят сигналы "Ток" и "Аварийный ток". Рабочий ток (в велосипеде это до 10А, хотя сами контроллеры до 20А), преобразованный в напряжение, усиленное в почти в 10 раз приходит на АЦП МК. 20×0.005×9.33 =0,933В. ОК. А вот сигнал "Аварийный ток", установленный в 70А приходит, судя по всему, на пин прерывания. Когда ток будет выше допустимого, то ОУ "прижмет" пин МК к земле и сработает прерывание "по спаду". Если будут помехи, провалы напряжения - МК этот сигнал может пропустить, к тому же ему необходимо определенное время на обработку прерывания и остановку ШИМ. Даже е
Оглавление
Токовый шунт в фабричных BLDC контроллерах
Токовый шунт в фабричных BLDC контроллерах
Народный BLDC. Идея
Нейронные эксперименты28 апреля 2025

Контроль тока в фабричных BLDC контроллерах осуществляется по схеме, указанной на рисунке ниже. Сам шунт это одна или несколько проволок из манганина или константана (см. рис. выше).

В более мощных (мотоциклетных, типа "Fardriver") контроллерах измерение тока (там он достигает сотен ампер) производится с помощью ферритового кольца (на двух или более фазах мотора) с зазором. В зазоре стоит датчик Холла.

ОУ

Шунт + ОУ на схеме
Шунт + ОУ на схеме

Смотрим - куда же приходят сигналы "Ток" и "Аварийный ток".

Сигналы "Ток" и "Аварийный ток" в CPU
Сигналы "Ток" и "Аварийный ток" в CPU

Рабочий ток (в велосипеде это до 10А, хотя сами контроллеры до 20А), преобразованный в напряжение, усиленное в почти в 10 раз приходит на АЦП МК. 20×0.005×9.33 =0,933В. ОК.

А вот сигнал "Аварийный ток", установленный в 70А приходит, судя по всему, на пин прерывания. Когда ток будет выше допустимого, то ОУ "прижмет" пин МК к земле и сработает прерывание "по спаду".

Если будут помехи, провалы напряжения - МК этот сигнал может пропустить, к тому же ему необходимо определенное время на обработку прерывания и остановку ШИМ. Даже если данный сигнал обрабатывается не по прерыванию, а в проверкой пина цикле, то время на обработку еще больше.

А если проц. зависнет или сгорит?

Ай-яй-яй! Такие критические параметры лучше контролировать примитивными способами. Они быстрее и надежнее (и сами по себе и по степени воздействием на систему в целом).

Назовем сигнал выключения силовой части EC (emergency current). Он инверсный: лог "0" - выключить, лог "1" - включить. Этот сигнал должен выключить подачу энергии на двигатель без участия CPU. Опционально, оповестить CPU и, в конечном итоге, водителя.

Аварийный ток?

Моя инженерная интуиция не давала мне покоя. Я решил промоделировать схему усилителя шунта. А если конкретно - выработку сигнала "Аварийный ток".

Согласно ISO 26262 время обнаружения должно быть <10мкс для аппаратной части, а для софта <1мс.
Это, скорее, для электрокаров, но мы будет ориентироваться на него.
LM358. 5В. Время реакции=79.73мкс
LM358. 5В. Время реакции=79.73мкс

Время реакции=79.73мкс! Это я еще порог взял 0,65В (максимальное напряжение лог "0" для популярных микросхем) - см. рис. ниже.

Согласование логических уровней
Согласование логических уровней

Это значит, чтобы сработала защита надо > 80мкс (мосфеты "захлопнуться" быстрее 1мкс, а вот МК надо время на "подумать").

Что если импульс(ы) будут менее 80мкс?

LM358. Защита не работает
LM358. Защита не работает

Ничего не произойдет. Точнее произойдет - сгорят мосфеты и (или) обмотки BLDC. Это, конечно, если импульсы будут не единичны.

Время реакции можно уменьшить

Если снизить напряжение питания до 3.3В (не забыв пересчитать резистивный делитель для опорного напряжения).

LM358. 3.3В. Время реакции=38.13мкс
LM358. 3.3В. Время реакции=38.13мкс

Время реакции снизиться в 2 раза - до 38.13мкс.

Но появится еще один момент - лог "1" у Atmega328p начинается с 0.6Vcc. При 5В питания это 3V, а наш "компаратора" стартует с 2.18В (с 3.83В при Vcc = 5В). Для нашего выключателя достаточно, а вот для МК надо будет делать инвертор на биполярных транзисторах, чтобы CPU выключал "частотник".

Можно применить что-то вроде OPA2604, у него реакция будет на порядок выше (<10мкс при 5В), но и стоит он дороже на порядок.

Компаратор

LM393. 5В. Время реакции=1.2мкс
LM393. 5В. Время реакции=1.2мкс

Вот такую красоту выдает компаратор LM393! Время реакции=1.2мкс (по даташиту 1.3мкс).

Как я получил эти графики, можно почитать в этой статье.

Выводы

ОУ - плохой пороговый элемент. Его применяют в дешевых контроллерах для удешевления системы, чтобы не использовать вторую микросхему. LM393 по стоимости сравним с LM358, но защита системы будет на 2 порядка быстрее срабатывать. Выход компаратора с открытым коллектором, поэтому его надо "подтянуть" к плюсу питания.

У меня в "сусеках" нет LM393, поэтому пока буду проектировать схему без него, к тому же в схеме из, которой я "выдрал" датчик тока стоят STP75NF75 и STP80NF70.

Это ток в 320А и 392А, соответственно, для импульсов до 100мкс (согласно safe operating area). А 70А, которые контролирует "тормознутый" датчик. Это чуть меньше максимального рабочего тока транзисторов (80А и 98А).

ФНЧ стоит специально, чтобы система не реагировала на короткие импульсы тока, которые могут возникать при разгоне. ОУ реагирует на средний ток, хотя когда параметры подойдут к 320А, он так же выдаст сигнал EC.

LM358. 5В. Ток 320А. Время реакции=7.25мкс
LM358. 5В. Ток 320А. Время реакции=7.25мкс

Это произойдет за 7.25мкс при нарастании импульса тока за 1мкс до значения в 320А.

Получается, разработчики учли почти все моменты и уложились в ISO 26262, если МК отработает за пару микросекунд. Если это время значительно больше, то лучше использовать аппаратный выключатель.

"На посошок" реакция компаратора LM393:

LM393. 5В. Ток 320А. Время реакции=0.63мкс
LM393. 5В. Ток 320А. Время реакции=0.63мкс

Выводы делайте сами.

Про большой китайский сайт я ничего не знаю, интернетом пользоваться не умею и, кроме импортозамещения, ничем не занимаюсь.