Добавить в корзинуПозвонить
Найти в Дзене

Народный BLDC. Силовые полумосты (драйверы)

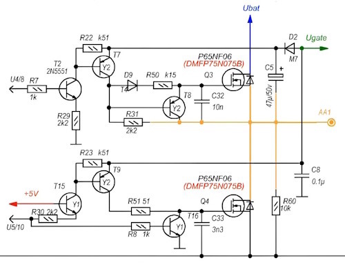
В принципе, они делаются "на рассыпухе". Если в хозяйстве есть столько необходимых дискретных элементов, то можно собрать на них. Обратите внимание на схеме на D2, C5 и C8, когда речь пойдет о питании контроллера, мы вспомним о них. Так как у меня не набралось и пришлось бы покупать, причем брать количество, значительно превышающее мои потребности, то я решил купить готовые микросхемы IR2104S. Именно в SMD исполнении. Они стоят дешевле своих DIP "собратьев" и плата получается компактнее, за счет двустороннего расположения элементов. Более того, если вы имеете лишь поверхностные знания в электронике, то сборка и отладка схемы "на рассыпухе" может закончится неудачей. С чипом подобным IR2104S вероятность успеха значительно выше. Есть целая линейка подобных драйверов IR21xx. Они отличаются сигналами управления, задержками вроде deadtime и мощностью нагрузки. Вы можете выбрать любой из них. Я же остановился на этом, потому что он был в схеме контроллера, которая показалась мне оптимальной
Оглавление
Силовой полумост для одной фазы BLDC на дискретных элементах
Силовой полумост для одной фазы BLDC на дискретных элементах

В принципе, они делаются "на рассыпухе". Если в хозяйстве есть столько необходимых дискретных элементов, то можно собрать на них. Обратите внимание на схеме на D2, C5 и C8, когда речь пойдет о питании контроллера, мы вспомним о них.

Так как у меня не набралось и пришлось бы покупать, причем брать количество, значительно превышающее мои потребности, то я решил купить готовые микросхемы IR2104S. Именно в SMD исполнении. Они стоят дешевле своих DIP "собратьев" и плата получается компактнее, за счет двустороннего расположения элементов.

Более того, если вы имеете лишь поверхностные знания в электронике, то сборка и отладка схемы "на рассыпухе" может закончится неудачей.

С чипом подобным IR2104S вероятность успеха значительно выше. Есть целая линейка подобных драйверов IR21xx. Они отличаются сигналами управления, задержками вроде deadtime и мощностью нагрузки. Вы можете выбрать любой из них. Я же остановился на этом, потому что он был в схеме контроллера, которая показалась мне оптимальной для первоначального повторения.

Народный BLDC. Идея
Нейронные эксперименты28 апреля 2025

Сама микросхема, в отличие, от дискретной схемы имеет дополнительные "плюшки".

Базовая схема

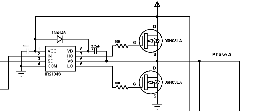
Схема ниже взята из импортной статьи про BLDC контроллер на Arduino. Полная схема есть в описании процессора.

Схема силового полумоста на IR2104S (драйверы MOSFET)
Схема силового полумоста на IR2104S (драйверы MOSFET)

Резистор в цепи затвора устанавливают для уменьшения зарядного тока, чтобы иметь больше контроля над скоростью переключения. Это делает переключение медленнее, чем могло бы быть, но помогает контролировать электромагнитные помехи и звон затвора.

Моя схема

Схема силового полумоста на IR2104S - мой прототип
Схема силового полумоста на IR2104S - мой прототип

PCB

Силовой полумост BLDC на IR2104S. 3Д Модель в Proteus.
Силовой полумост BLDC на IR2104S. 3Д Модель в Proteus.
Силовой полумост BLDC на IR2104S. 3Д Модель в Proteus.
Силовой полумост BLDC на IR2104S. 3Д Модель в Proteus.
После трассировки платы я обратил внимание на то, так выглядит силовая часть китайского контроллера. Там выходные MOSFET'ы стоят в ином порядке нежели у меня (верхнее и нижнее плечо в другой последовательности). Это упрощает трассировку линий питания всех 3-х полумостов, но так как у меня отдельные модули - оставлю так.

Это прототип

Тут есть еще над чем поработать. Важно было протестировать систему в целом.

Силовой полумост BLDC на IR2104S
Силовой полумост BLDC на IR2104S
Силовой полумост BLDC на IR2104S
Силовой полумост BLDC на IR2104S
Силовой полумост BLDC на IR2104S. Осталось флюс почистить.
Силовой полумост BLDC на IR2104S. Осталось флюс почистить.

Шунт

Обратите внимание - на плате силовая и сигнальная "земля" не соединены. Это сделано для подключения шунта для измерения потребляемого тока мотором во время работы. В перспективе - для ваттметра. Для этого дополнительно измеряется напряжение на батарее и этот замер так же используется для обнаружения напряжения отсечки (cut-off voltage).

Шунт для измерения тока BLDC мотора. Подключается к истоку MOSFET нижнего плеча полумоста (силовая "земля"). Все 3 полумоста имеют общую силовую "землю".
Шунт для измерения тока BLDC мотора. Подключается к истоку MOSFET нижнего плеча полумоста (силовая "земля"). Все 3 полумоста имеют общую силовую "землю".

BLDC мотор своими руками

Далее драйверы крепятся на радиаторы, к ним присоединяются питание, мотор и процессор. Как это работает можно увидеть на видео:

На первом тесте я прикрутил их к картонке, так как самодельный мотор не очень мощный, да и радиатор я тогда еще "не придумал".

Силовая часть контроллера в сборе

3 силовых полумоста для BLDC мотора на одном радиаторе.
3 силовых полумоста для BLDC мотора на одном радиаторе.

Потом на глаза мне попался алюминиевый профиль от кухонной "шуфлядки" и проект сдвинулся с места. Отпилив нужный кусок, я использовал его как общий радиатор для драйверов.

Электрическое соединение силовых полумостов для BLDC мотора.
Электрическое соединение силовых полумостов для BLDC мотора.

Полумосты электрически соединены пайкой с помощью жил из ШBBП 2x0,75 (силовая часть), которые дополнительно изолированы кембриками из стеклоткани. Коммутация слаботочной части произведена монтажными проводами. С процессором (Arduino Nano) драйверы соединены стандартными проводами-перемычками Dupont. Для прототипа приемлемо.

Вторая жизнь шуфлядки

А вот механическое соединение с радиатором - это целая эпопея.

Общий радиатор силовых полумостов из алюминиевого профиля от кухонной "шуфлядки"
Общий радиатор силовых полумостов из алюминиевого профиля от кухонной "шуфлядки"

Одни только втулки изолирующие для крепления MOSFET'ов чего стоят!

Обращаю ваше внимание - это лабораторный прототип. Он может работать без искр и дыма не более минуты.
Использование его в "боевых условиях" не предусматривается.
Для реальной поездки драйвер надо значительно доработать.

Про большой китайский сайт я ничего не знаю, интернетом пользоваться не умею и, кроме импортозамещения, ничем не занимаюсь.