Найти в Дзене

Схема датчика освещенности и детектора темноты с использованием LDR и транзистора

Оглавление

Руководство по созданию схемы датчика освещенности/детектора темноты на макетной плате с использованием фоторезистора и транзистора. Эту схему можно использовать для автоматического управления и включения/выключения света или любых других нагрузок в зависимости от яркости окружающего освещения, добавив реле на выходе. Чувствительность, то есть яркость, при которой схема включает нагрузку, также можно регулировать с помощью потенциометра. Смотрите видео выше, чтобы получить подробные пошаговые инструкции по сборке этой схемы. Объяснение принципа работы схемы также приведено в видео.

[Схемы подключения датчика света и датчика темноты приведены в конце статьи]

Требуемые компоненты

1 LDR (светозависимый резистор или фоторезистор)

1 npn-транзистор (я использовал BC547)

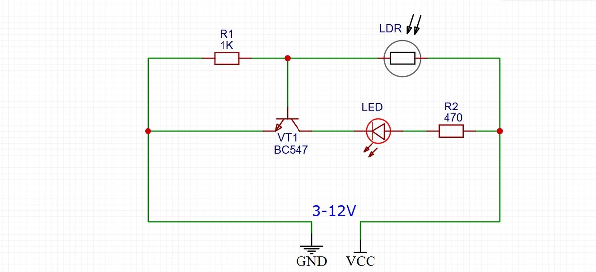
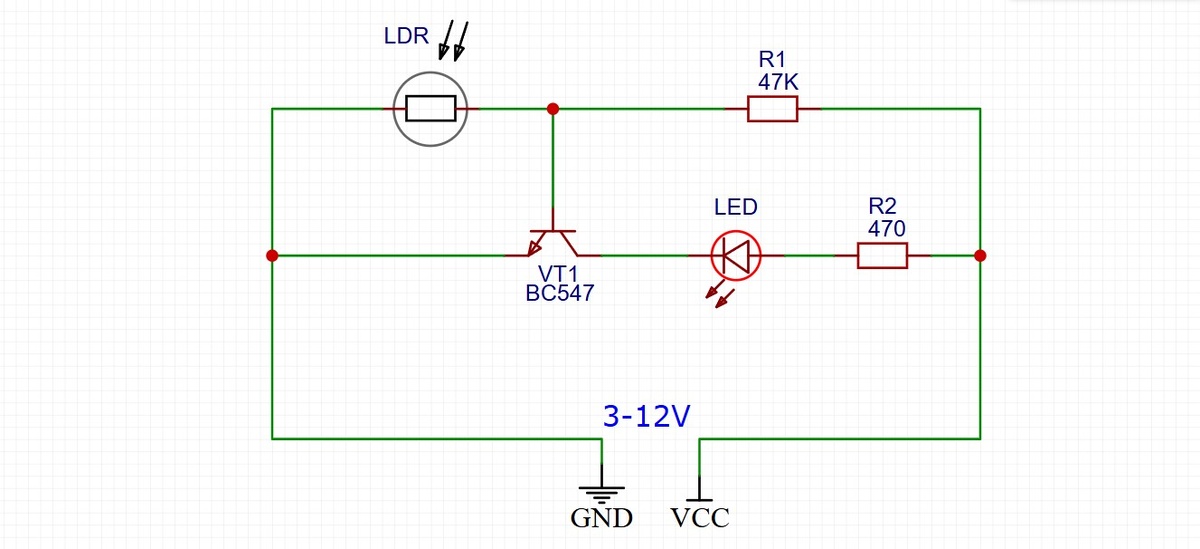
Резисторы: 470R, 1K (для датчика света), 47K (для датчика темноты)

Потенциометр (только если вам нужна регулируемая чувствительность): 10 кОм (для датчика освещенности), 100 кОм (для датчика темноты)

Макетная доска

Источник питания: (3–12) В

Несколько разъемов для макетной платы

Объяснение принципа работы схемы

Чувствительным компонентом в этой схеме является LDR (сокращение от Light Dependent Resistor, или светозависимый резистор). Сопротивление LDR зависит от интенсивности или яркости падающего на него света, и эта зависимость обратно пропорциональна. Это означает, что при увеличении интенсивности света сопротивление LDR уменьшается, и наоборот.

Вы можете наглядно наблюдать этот эффект, подключив LDR последовательно к светодиоду и подав питание на схему. Теперь, если вы уменьшите яркость внешнего освещения, сопротивление LDR увеличится, что приведёт к уменьшению тока, проходящего через цепь (помните: чем больше сопротивление, тем меньше ток), и вы заметите, что яркость светодиода уменьшится. При увеличении яркости внешнего освещения происходит прямо противоположное.

Хотя эта схема с последовательно соединёнными фоторезистором и светодиодом является самой простой в изготовлении, у неё есть некоторые ограничения. Вот некоторые из них: вы не можете регулировать яркость, при которой светодиод включается или выключается. Кроме того, на практике мы бы хотели, чтобы светодиод включался в темноте и выключался при достаточном освещении. Максимальная нагрузка, которую может выдержать схема, также ограничена. По этим причинам мы переходим к более функциональной схеме с использованием транзистора.

Еще немного пояснений

Основы работы с транзисторами: в npn-транзисторе эмиттер и коллектор представляют собой n-переход, а база — p-переход. Чтобы транзистор включился и ток начал течь от коллектора к эмиттеру, напряжение на базе должно быть выше определённого порогового значения.

Мы использовали резистор, подключённый последовательно к LDR (по сути, делитель напряжения), чтобы преобразовать изменение сопротивления LDR в изменение напряжения. Это изменение напряжения в общей точке между LDR и резистором используется для запуска транзистора, который подключается к базе транзистора.

В схеме датчика освещенности (первая схема) при увеличении яркости света сопротивление LDR уменьшается, и поэтому напряжение на базе транзистора увеличивается (потому что, если сопротивление LDR уменьшается, падение напряжения (зазор) на LDR в сторону положительной стороны уменьшается). Как только это напряжение превысит требуемое пороговое напряжение на базе, светодиод загорится. Теперь вы можете наглядно представить, что происходит, когда вы уменьшаете яркость окружающего освещения.

В схеме датчика освещённости (вторая схема) сопротивление фоторезистора уменьшается при увеличении интенсивности света. Таким образом, напряжение на базе транзистора увеличивается при уменьшении яркости света, и как только оно достигает минимального порогового значения на базе транзистора, светодиод включается.

Принципиальная схема

Схема датчика освещенности

Датчик света
Датчик света

Схема тёмного датчика.png

Датчик темноты
Датчик темноты

Если у вас есть вопросы или предложения, не стесняйтесь оставлять их в комментариях к этой статье. До новых встреч.