Найти в Дзене

Настоящая плотность эфира

До этого момента мы разбирали плотности эфира, которые получали другие авторы. И, как я показывал, эти плотности неверны или по крайней мере не в достаточной степени обоснованы. Однако же мы тут занимаемся не критикой, а поиском истины. Потому я расскажу о том, какая по моему мнению плотность у эфира на самом деле и почему. И эта плотность равна 10^-11 кг/м^3. Недостатками описанных ранее методов определения плотности были весьма вольные предположения, которые с большой вероятностью приводили к радикальным расхождениям между реальной плотностью и рассчитанной. Потому нам необходимо исходить из достаточно общих оснований, не прибегая к критическим состояниям вещества и полей, близким к абсолютному нулю температурам, высоким скоростям, плотностям, токам, напряжениям и так далее. Нужно брать максимально обыденные условия и максимально проверенные аналитические закономерности. Современная наука и техника не стоит на месте, а потому богата на подобные примеры.
Самое применяемое в быту людей

До этого момента мы разбирали плотности эфира, которые получали другие авторы. И, как я показывал, эти плотности неверны или по крайней мере не в достаточной степени обоснованы. Однако же мы тут занимаемся не критикой, а поиском истины. Потому я расскажу о том, какая по моему мнению плотность у эфира на самом деле и почему. И эта плотность равна 10^-11 кг/м^3.

Недостатками описанных ранее методов определения плотности были весьма вольные предположения, которые с большой вероятностью приводили к радикальным расхождениям между реальной плотностью и рассчитанной. Потому нам необходимо исходить из достаточно общих оснований, не прибегая к критическим состояниям вещества и полей, близким к абсолютному нулю температурам, высоким скоростям, плотностям, токам, напряжениям и так далее. Нужно брать максимально обыденные условия и максимально проверенные аналитические закономерности. Современная наука и техника не стоит на месте, а потому богата на подобные примеры.
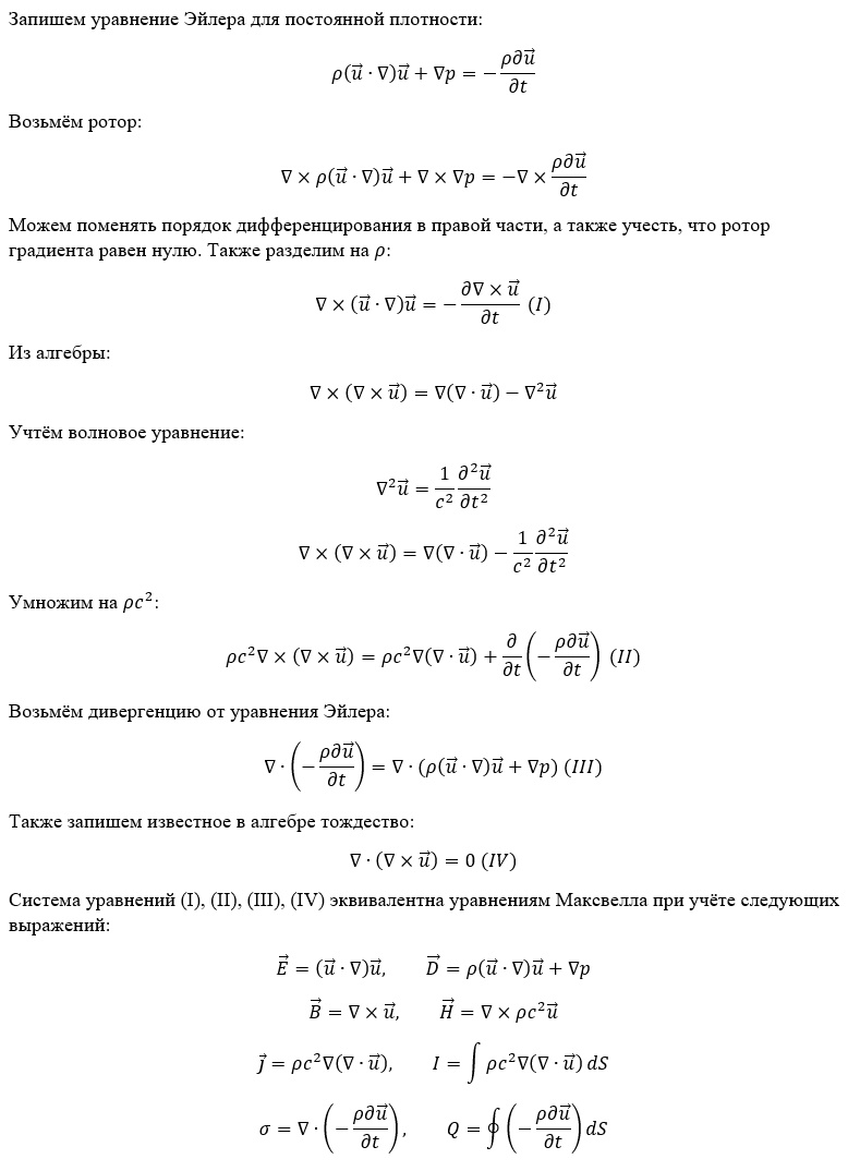
Самое применяемое в быту людей физическое явление, которое и исходно было сформулировано через эфир, и адекватное объяснение имеет только через эфир – это электромагнетизм. Я уже выкладывал наиболее общее сведение уравнений Максвелла к гидродинамике. У нас имеется полная аналогия между аналитическими закономерностями в электродинамике и гидродинамике. Осталось лишь понять, какие именно характеристики у среды, которая воспроизводит все эти силы.
Сразу обращу внимание, что в этих представлениях не используется ничего кроме ньютоновской механики. Если мы стукнем по какому-то телу, оно получит ровно такой импульс, какой мы получим в ответ. Т.е. в основе всего стоят законы сохранения. Они разве что расширены на случай очень большого числа таких взаимодействий и обсчитываются статистически, что приводит нас к теореме Жуковского, с помощью которой можно рассчитать действие набегающего потока газа на крыло или воздушный поток от вентилятора. Это достаточно общая закономерность, которая позволяет дать близкие к реальности численные оценки действия среды на всевозможные объекты.
Выбор механической силы, с которой необходимо сравнивать электромагнетизм, тоже совсем не случаен и не произволен. У нас есть несколько фундаментальных взаимодействий, каждое из которых должно быть объяснено разными аспектами одной модели. Мы имеем радикально более слабую силу, гравитацию, весьма абстрактное и запутанное слабое ядерное взаимодействие, почти самую могучую силу – электромагнетизм, который можно разбить на две составляющих: электростатику и магнетизм – и, наконец, лидера по константе, сильное ядерное взаимодействие. Из сопоставления того, что имеется в спектре взаимодействий, порождаемых движением жидкости или газа, у нас получается единственный вариант, который всё это может разумно включить в себя. И на электромагнетизм приходится именно сила Жуковского, которая очень удачно делится на вихревую и поступательную составляющие. И именно на этом основано сведение электромагнетизма к гидродинамике. Т.е. мы сперва поняли верхнеуровнево, где можно найти ответ, а потом очень элегантно (буквально в пределах одного печатного листа) смогли установить полное соответствие аналитических выражений. Это, думаю, весьма существенный фундаментальный результат эфиродинамики.

-2

Нам даже нет нужды понимать, как именно устроено заряженное тело. Важно знать характер закономерностей, по которым реализуются силовые взаимодействия. Так у нас есть закон Кулона, который показывает, что сила взаимодействия пропорциональна произведению зарядов, некоторому коэффициенту пропорциональности и обратно пропорциональна квадрату расстояния между телами. По теореме же Жуковского сила, действующая со стороны одного потока на другой, будет пропорциональна произведению их скоростей, плотности среды и обратно пропорциональна квадрату расстояния между источниками потоков. Таким образом мы получаем связь между произведением плотности эфира на квадрат его скорости и произведением электрической постоянной на квадрат напряжённости электрического поля (rho*v^2=eps*E^2).
С другой стороны, есть уравнения Максвелла. Одно из уравнений связывает заряд и произведение электрической постоянной на напряжённость электрического поля. Модель заряда по гидродинамическим соображениям связывает его с произведением плотности на скорость потока. Таким образом мы получаем связь между произведением плотности эфира на его скорость и произведением электрической постоянной на напряжённость электрического поля (rho*v=eps*E). Все непринципиальные коэффициенты, которые не способны дать расхождение более чем на порядок, я отбрасываю для простоты.
Очень важно заметить, эти выражения аналитические. Они справедливы не для каких-то вырожденных точек или конкретных экспериментов. Они справедливы для очень широкого спектра условий гладким образом. Это очень сильная фундаментальная связь между двумя моделями. И из сопоставления этих двух зависимостей (из закона Кулона и из уравнений Максвелла) мы однозначно приходим к выводу о соответствии напряжённости электрического поля и скорости, плотности эфира и электрической постоянной. Это строгий аналитический вывод.
Теперь, зная из опыта величину силовых взаимодействий, мы можем прямым образом посчитать плотность свободного невозмущённого эфира. И равна она будет как раз электрической постоянной 8.85*10^-12 кг/м^3. Хотя я обычно для краткости пишу 10^-11 кг/м^3.

-3

Тут же могут возникнуть вопросы о том, что в других системах единиц другая электрическая постоянная. Вплоть до того, что её вообще нет (вернее сказать, она принята равной абстрактной безразмерной единице). Но у этого есть конкретные причины, которые довольно легко обнаружить. Мы можем провести те же манипуляции, что выше, тут же наткнувшись на противоречие в единицах измерения. Чтобы его устранить, придётся ввести некоторый коэффициент соответствия между электромагнитными и механическими единицами измерения. И уже с учётом этого коэффициента удастся получить корректные значения для плотности эфира.
Однако считаю очень важным отметить одно обстоятельство. Поскольку мы говорим о силовых взаимодействиях, то при переходе от общепринятой и, на мой взгляд, наиболее удачной системы единиц СИ к СГС (Гауссовой) мы часто будем сталкиваться с необходимостью домножения на коэффициент соответствия единиц силы. В СГС это «дин», равный 10^-5 Ньютонов. Давайте запомним это число до следующей статьи, где я разберу плотность эфира в наиболее академичной и сильной эфиродинамике по Бычкову и Зайцеву.
Вообще разговор о возможности использования Гауссовой системы единиц имеет глубокий фундаментальный и философский смысл. Мне кажется почти очевидным, что она просто непригодна для построения аналогий между электродинамикой и механикой. Всему виной фактически безосновательное постулирование равенства единице электромагнитных констант. Но об этом мы поговорим в другой раз.