Добавить в корзинуПозвонить
Найти в Дзене
Дед клуб

Ламповый блок УКВ диапазона FM самодельного приёмника

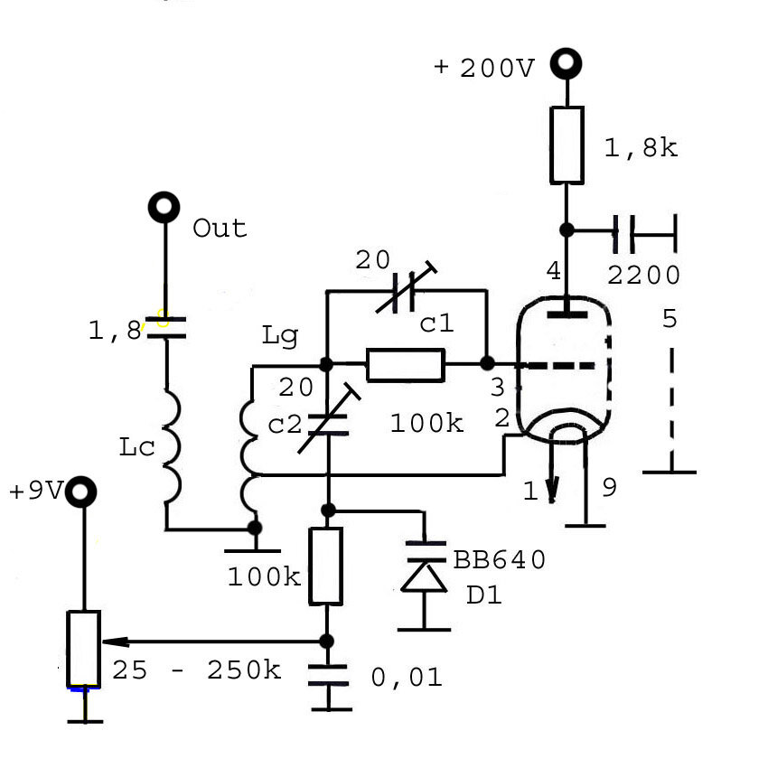
По традиции этот блок выполнен отдельной конструкцией. Диапазон 87,5 — 108 МГц. Частота гетеродина 98,2 — 118,7 МГц. Промежуточная частота 10,7 МГц. Блок УКВ состоит из гетеродина, смесителя и селективного усилителя высокой частоты. Гетеродин. Я долго выбирал ламповую схему с перестройкой генератора более 20 МГц. Но видимо не зря я собирал ретро регенеративный детектор этого диапазона. Этот регенератор стал основой гетеродина приёмника. Но всё равно пришлось повозиться с его настройкой. Перестраиваемая гармоника то рассыпалась плотным спектром, то модулировалась низкочастотной паразитной модуляцией, а то просто срывалась. Для настройки я использовал подстроечный конденсатор с номиналом 20 пФ, а уложив гетеродин в нужный диапазон применил варикап ВВ640 вместо конденсатора. Теперь перестройка осуществляется путём изменения постоянного стабилизирующего напряжения на варикапе. Схемотехника усложнилась, но есть некоторые плюсы. Этим же меняющим напряжением можно двигать стрелку милливольтм
Оглавление

По традиции этот блок выполнен отдельной конструкцией. Диапазон 87,5 — 108 МГц. Частота гетеродина 98,2 — 118,7 МГц. Промежуточная частота 10,7 МГц.

Блок УКВ состоит из гетеродина, смесителя и селективного усилителя высокой частоты.

Фото 1.
Фото 1.

Гетеродин.

Я долго выбирал ламповую схему с перестройкой генератора более 20 МГц. Но видимо не зря я собирал ретро регенеративный детектор этого диапазона.

Этот регенератор стал основой гетеродина приёмника.

Рис 1.
Рис 1.

Но всё равно пришлось повозиться с его настройкой. Перестраиваемая гармоника то рассыпалась плотным спектром, то модулировалась низкочастотной паразитной модуляцией, а то просто срывалась. Для настройки я использовал подстроечный конденсатор с номиналом 20 пФ, а уложив гетеродин в нужный диапазон применил варикап ВВ640 вместо конденсатора. Теперь перестройка осуществляется путём изменения постоянного стабилизирующего напряжения на варикапе. Схемотехника усложнилась, но есть некоторые плюсы. Этим же меняющим напряжением можно двигать стрелку милливольтметра, который заменит шкалу приёмника.

Фото 2.
Фото 2.

Продвинуться можно и дальше, применив синтезатор частоты, сохранив тем самым стабильность настройки. А в завершение - индикатор частоты радиовещательной станции. Но это движение конечно выполнимо только с использованием микросхем.

Но хватить о будущем. Вернёмся к настоящему. Выбрать оптимальную обратную связь для устойчивой работы гетеродина в диапазоне перестройки удалось с помощью подстроечного конденсатора С1 с номиналом 20 пФ. Конденсатор связи С2 с варикапом D1 отвечает за диапазон перестройки. Увеличение номинала конденсатора С2 (можно установить подстроечный) расширяет диапазон и смещает его вниз. Латунный (медный) сердечник смещает диапазон вверх.

Рис. 2.
Рис. 2.

Для перестройки варикапа ВВ640 (его ёмкость около 60 пФ) вполне хватает стабилизированного напряжения управления 9 вольт. Временно для макета можно использовать отдельный источник питания (крона).

Фото 3.  Катушка гетеродина Lg.
Фото 3. Катушка гетеродина Lg.

Катушка гетеродина Lg — пять витков на каркасе диаметром 6 мм, диаметр провода 0,6 мм, ширина намотки 8 мм. Катушка связи Lc имеет три витка из провода с диаметром 0,3 мм. Она располагается между витками катушки гетеродина. Намотка обеих катушек односторонняя.

Смеситель

Рис. 3.  Смеситель.
Рис. 3. Смеситель.
Фото 3. Смеситель и гетеродин.
Фото 3. Смеситель и гетеродин.

Анодной нагрузкой смесителя служит колебательный контур La1, настроенный на промежуточную частоту 10,7 МГц и пьезокерамический полосовой фильтр (предыдущая статья).

Селективный усилитель высокой частоты.

Он выполнен на комбинированном триоде 6Н3П по каскодной схеме их включения, где первый триод включен с общим катодом, а второй - с общей сеткой. Триоды, в отличие от пентодов, обладают меньшим уровнем собственных шумов, а каскодное включение ламп даёт высокий и устойчивый (не склонный к возбуждению) коэффициент усиления 15 - 20 дБ. В ретро радиолах, имеющих блок УКВ, использовалась аналогичная лампа, а в ПТК телевизоров были разработаны лампы 6Н14П и 6Н24П, которые усиливали сигнал вплоть до 220 МГц и включались по каскодной схеме включения.

Рис. 4.
Рис. 4.
Фото 4. УВЧ.
Фото 4. УВЧ.

Анодной нагрузкой усилителя ВЧ служит перестраиваемый по частоте контур. Катушка аналогична катушке гетеродина, всё те же 5 витков провода диаметром 0,6 мм. Перестройку я проверил подстроечным конденсатором (30 пФ), а затем использовал варикап. Это временная, упрощённая схема включения варикапа. Как, правило используется встречное включение варикапов в целях повышения линейности. Диапазон легко уложился благодаря подстроечному конденсатору связи с варикапом и латунному сердечнику катушки.

Фото 5.
Фото 5.

Контур, полностью нагруженный на входные и выходные сопротивления ламп, не потерял свою добротность и это видно по его полосе пропускания на фото 5. Правда, полосовой фильтр, который был настроен на весь FM диапазон в сквозной АЧХ УВЧ сильно рассыпался (нижний фрагмент фото 5), хотя в программе, в предыдущих статьях выглядел идеально. Анодный контур смешно передвигается по этим горбам, проседая и возвышаясь в пределах 4 дБ. Здесь ещё предстоит работа. В блоках УКВ старых радиол на входе УВЧ использовался одиночный контур, настроенный на середину диапазона, но диапазон FM шире более чем в два раза, и одиночный контур требует перестройки, поэтому на входе я установил ФСС из предыдущих поделок.

Входное волновое сопротивление УВЧ - 50 -75 Ом, что позволяет использовать коаксиальные кабели и антенны с аналогичным сопротивлением.

Рис. 5.
Рис. 5.

Несмотря на то, что все макетные квадратики ещё нуждаются в доработке, есть желание уже сейчас соединить воедино этот самодельный конструктор, чтобы закончить статью, посвящённую ретро приёмнику на лампах, учитывая тот факт, что резко снизился интерес к нему согласно статистике посещений. Сам процесс постройки приёмника затянется надолго, из-за желания постоянного улучшения его параметров.

Так УВЧ уже претерпел изменения. Эта схема включения триодов состоит из меньшего количество деталей и её усиление на 3 дБ больше. Катушка связи Lc (4 витка провода диаметром 0,3 мм) намотана между витками катушки Lк. Для улучшения линейности элементов настройки применил встречное включение варикапов.

Рис .5.1.
Рис .5.1.
Рис. 5.2. ФСС
Рис. 5.2. ФСС
Рис. 5.3.
Рис. 5.3.

Фото 5.1. АЧХ  ФСС
Фото 5.1. АЧХ ФСС

В ФСС я уменьшил полосу пропускания, изменив номиналы конденсаторов связи. Но пока это не лучший вариант.

Не лучший вариант ФСС я переделал в упрощённое входное устройство.

Катушка индуктивности 220 нГн содержит 11 витков провода диаметром 0,5 мм. Катушки индуктивности 22 нГн состоят из двух витков того же провода. Оправка для всех катушек 3,3 мм. Правда, чтобы уложиться в диапазон с приведёнными намоточными данными пришлось 100 пФ поменять на 120 пФ, а 22 пФ на 27 пФ.

-16
Рис. 5.4.
Рис. 5.4.

Не рискую использовать во входной цепи нелинейные элементы перестройки (варикапы). Это может сказаться на ухудшении параметра сигнал /шум приёмника и, как следствие, способствовать ухудшению его чувствительности.

Фото 5.2.
Фото 5.2.

А соединяя модули, я столкнулся с некоторыми проблемами, о которых есть желание рассказать.

Особенность конструкции.

«Причудливо смешались лампы с деталями поверхностного монтажа» - спасибо за комментарий.

Фото 5.3.
Фото 5.3.

Да, детали для SMD монтажа я использую в низковольтных цепях для уменьшения ёмкости монтажа и наводок. Старался по мере возможности соединения сделать как можно короче. При монтаже придерживался справочного листка, где соединения с землёй сделаны в одной точке, а сеточные цепи отделены от анодных цепей.

Рис. 6. Справочный листок.
Рис. 6. Справочный листок.

Если бы меня спросили, какой тип (керамический, плёночный ...) конденсатора я бы использовал в качестве разделительного? Я бы ответил — малогабаритный. Большого размера конденсаторы работают как антенны, собирают на себя высокочастотные излучения соседних каскадов, что способствует самовозбуждению устройства.

Для более устойчивой работы последовательно с управляющими сетками ламп усилительных каскадов установил резисторы с номиналом 5,1 кОм. Это касается УПЧ 364 кГц, который состоит из двух каскадов, не считая ограничителя, на высокочастотных пентодах с большим усилением.