Добавить в корзинуПозвонить
Найти в Дзене
Сыщик рода

Поиск предков. Начало.

Вы заинтересовались историей своей родословной и решили найти предков до Петра Первого а может и раньше. Что делать и куда идти? Сейчас расскажу ) В процессе поиска предков важно графически изобразить найденную информацию. Это можно сделать при помощи генеалогического древа. Выглядит оно как рисунок, показывающий как все родственники связаны между собой. Оформить его можно на листе бумаги, в компьютере с помощью обычного ворда или в специальной программе. А для грамотного составления генеалогического древа вам помогут: "Три кита генеалогии": 1. Семейный архив Для начала разберите семейный фотоархив, найдите старые документы. Подойдут трудовые книжки, автобиографии с работы, медицинские справки. Ценны любые документы, из которых можно "достать" информацию. Например, трудовая книжка расскажет о местах работы предков. А детали одежды на старой фотографии помогут определить социальное положение родственника. 2. Опрос родственников Родственники, особенно пожилые бабушки и дедушки- н
Оглавление

Вы заинтересовались историей своей родословной и решили найти предков до Петра Первого а может и раньше. Что делать и куда идти? Сейчас расскажу )

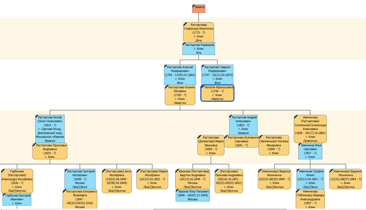
Пример генеалогического древа
Пример генеалогического древа

В процессе поиска предков важно графически изобразить найденную информацию. Это можно сделать при помощи генеалогического древа. Выглядит оно как рисунок, показывающий как все родственники связаны между собой. Оформить его можно на листе бумаги, в компьютере с помощью обычного ворда или в специальной программе.

А для грамотного составления генеалогического древа вам помогут:

"Три кита генеалогии":

  • ФИО каждого родственника. Для женщины важно знать девичью фамилию. Она нужна чтобы можно было найти ее родителей.
  • Даты рождения, брака и смерти каждого прямого предка. Считается, что за 100 лет рождается 3 поколения людей. Возраст отца и сына различается примерно на 30 лет. Поэтому можно вычислить примерную дату рождения. Но если хотите составить качественную родословную, нужно узнать точные даты.
  • Локация. Обязательно уточните наименование населенного пункта где произошло событие, а также район (уезд), область (губернию). Помните, что в одном уезде может быть сразу две деревни Прудки. А вам надо знать - какая ваша.

    Но что делать
    если в океане родословной нам не повстречалась "три кита"?

1. Семейный архив

Для начала разберите семейный фотоархив, найдите старые документы. Подойдут трудовые книжки, автобиографии с работы, медицинские справки. Ценны любые документы, из которых можно "достать" информацию. Например, трудовая книжка расскажет о местах работы предков. А детали одежды на старой фотографии помогут определить социальное положение родственника.

2. Опрос родственников

Родственники, особенно пожилые бабушки и дедушки- настоящий клад для генеалога. Они могут поведать интересные детали из своей жизни а также рассказать о ближайшем окружении. Кто, как не бабушка расскажет, что прадед построил собственную избу, а на завтрак любил бефстроганов. Обязательно зафиксируйте услышанное в письменно виде, а лучше запишите на диктофон.

Пример информации, полученной после опроса родственников
Пример информации, полученной после опроса родственников

3. Поиск в архивах.

Возможен если у вас есть какие-либо исходные данные о предках.

  • Онлайн. Многие архивы в России ведут так называемую АИС (Автоматизированная информационная система). С ее помощью вы можете прямо на сайте архива найти инфо о предках. Можно посмотреть метрические книги о рождении и другие документы. АИС может быть платным (напр. 100 р. за час или сутки просмотра) или бесплатным (напр. в архиве ЦГАМ Москвы или через сайт мормонов Familysearch).
Метрическая книга онлайн - записи о рождениях
Метрическая книга онлайн - записи о рождениях
  • Оффлайн. К сожалению многие архивные документы до сих пор ждут своей оцифровки, в свободном доступе их не найти. Но можно оформиться для работы в архиве. Вы сможете совершенно бесплатно искать сведения о предках до Петра I и ранее. Минусы - большие временные затраты, к тому же архивы не работают в выходные. Либо отпрашиваться с работы или искать в период отпуска.
Ознакомление с метрической книгой в архиве
Ознакомление с метрической книгой в архиве
  • Запрос в архив. Архивы оказывают услуги по исполнению генеалогических запросов. Стоимость разнится - от 500 руб. до нескольких тысяч. Это зависит от сложности исполнения, временных рамок исследования и т.п.

4. Обращение к частным генеалогам/фирмам

"Частники" помогут найти предков. Они профессионалы своего дела, знают "что почем" в генеалогии. С ними вы сэкономите уйму времени. Однако нужно понимать, что это очень дорогое удовольствие. За 3-4 месяца в фирме могут найти предков по трех-четырем фамилиям на 100-150 лет назад. Но стоимость исследования начитается примерно от 200 тыс. рублей.

4. Иные источники.

Это могут быть статьи в газетах (к примеру предок - передовик труда), похозяйственные книги колхозников и даже информация с мест захоронений предков. Источников очень много, о них буду рассказывать в последующих статьях.

В этом блоге - полезные статьи по изучению родословной. Хотите узнать предков - расскажу как!

Лайк+подписка= лучшая награда для автора!