Найти в Дзене
Войти
In ФИЗМАТ
10,6 тыс подписчиков
Подписаться
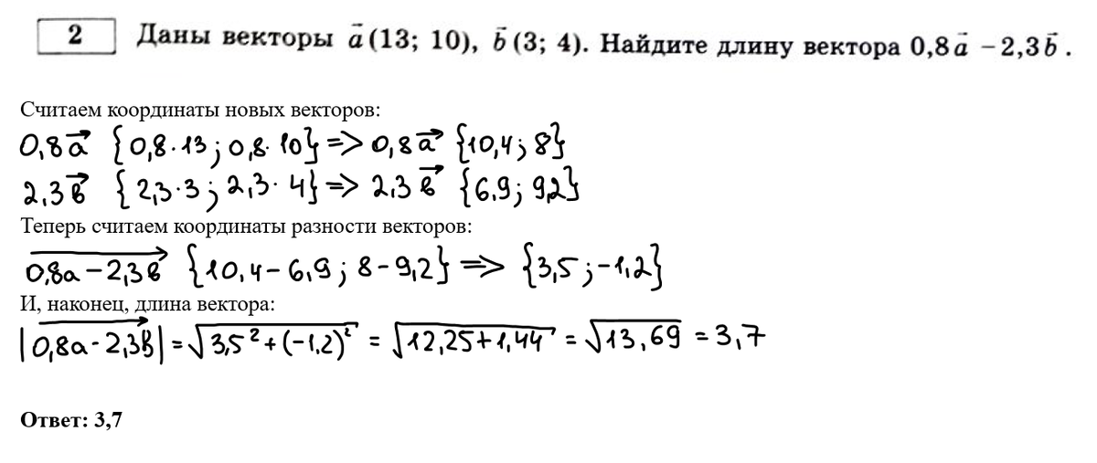
ЕГЭ по математике 2025 год. Профильный уровень. Ященко, 36 вариантов. Вариант 34. Разбор
28 января
28 янв
502
Взгляните на эти темы
Курсы маркетинга
Обучение русскому языку
Найти тему
Всероссийская олимпиада школьников
Дополнительное образование
Тесты на внимательность
Московская математическая олимпиада
Тесты на эрудицию
Интеллектуальные развлечения
Подготовка к ЕГЭ
Обучение математике
Мир рекламы
Школы
Колледж полиции
Зарубежные вузы
Курсы 1С
Образование
Национальная технологическая олимпиада
Лицей НИУ ВШЭ
Курсы китайского языка
Вузы
Подготовка к ЕГЭ
128,7 тыс интересуются
Следить за темой
26
4