Добавить в корзинуПозвонить
Найти в Дзене
Блокнот математика

Задача о лодке

Рассмотрим одну простую задачку с поучительным выводом. Дано, что сила сопротивления воды движению лодки пропорциональна скорости лодки. Известна масса лодки и ее начальная скорость. Надо найти время движения до остановки и полный пройденный путь. И когда лодка погасит половину скорости? В данном случае решение прямолинейно как геодезическая в плоском пространстве-времени. Берем второй закон Ньютона: ma=F. Сила пропорциональна скорости: F=-kv. Минус потому, что сила направлена против скорости, это же сопротивление. Ускорение есть производная скорости (a=v'), и получаем дифференциальное уравнение mv'=-kv. Если вы не умеете разделять переменные, я вас научу. Скорость есть отношение пройденного пути к интервалу времени. Ускорение v' есть скорость изменения скорости, так что можно записать v'=dv/dt. Считайте dv и dt какими-то маленькими величинами. Тогда можно переписать уравнение в виде dv/v=-(k/m)dt. Если длинный интервал времени разбить на кусочки длины dt, то весь интервал получится ка

Рассмотрим одну простую задачку с поучительным выводом.

Дано, что сила сопротивления воды движению лодки пропорциональна скорости лодки. Известна масса лодки и ее начальная скорость. Надо найти время движения до остановки и полный пройденный путь. И когда лодка погасит половину скорости?

В данном случае решение прямолинейно как геодезическая в плоском пространстве-времени. Берем второй закон Ньютона: ma=F. Сила пропорциональна скорости: F=-kv. Минус потому, что сила направлена против скорости, это же сопротивление. Ускорение есть производная скорости (a=v'), и получаем дифференциальное уравнение

mv'=-kv.

Если вы не умеете разделять переменные, я вас научу. Скорость есть отношение пройденного пути к интервалу времени. Ускорение v' есть скорость изменения скорости, так что можно записать v'=dv/dt. Считайте dv и dt какими-то маленькими величинами. Тогда можно переписать уравнение в виде

dv/v=-(k/m)dt.

Если длинный интервал времени разбить на кусочки длины dt, то весь интервал получится как сумма таких кусочков; ну а тогда сумма того, что слева, позволит определить изменение скорости. Если задана начальная скорость V.

Сумму такую посчитать непросто, но предел при dt→0 есть интеграл, и он легко считается: это логарифм ln(v). В итоге имеем

ln(v)-ln(V)=-(k/m)t,

или v(t)=Vexp(-Kt), K=k/m.

Уже можно сделать некоторые выводы:

  1. Лодка никогда не остановится, экспонента не обращается в нуль. Время до остановки бесконечно.
  2. Однако довольно быстро лодка замедлится до практически полной неподвижности, ведь экспонента убывает быстро. Скорость упадет вдвое за время ln(2)/K=ln(2)m/k.
  3. Движение лодки зависит только от отношения K трения k к массе m.

Теперь попробуем найти полный путь лодки. Для этого надо взять интеграл от скорости: просуммировать по маленьким интервалам времени, на которых скорость как бы постоянна. Интеграл считается легко: это -(V/K)exp(-Kt), от 0 до бесконечности. На бесконечности это нуль, а при t=0 это -V/K, так что полный путь конечен и равен V/K=mV/k.

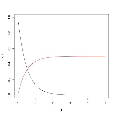
Черная линия - скорость лодки, V=1, K=2. Красная - пройденный путь, он стремится к конечному пределу 0.5.
Черная линия - скорость лодки, V=1, K=2. Красная - пройденный путь, он стремится к конечному пределу 0.5.

Всё это довольно просто, конечно, но всё равно удивительно...

Оглавление рубрики

Путеводитель по каналу