Добавить в корзинуПозвонить
Найти в Дзене

АРГОС – блоки питания светодиодов

Различные модификации блоков питания (БП) Аргос различаются главным образом номиналами некоторых электрорадиоэлементов (ЭРЭ). Многие номиналы могут варьироваться в широких взаимосвязанных пределах. Модификацию с наиболее удачным сочетанием номиналов ЭРЭ можно считать Аргос-2380, рис. 1, её будем рассматривать в качестве базовой для описания. В блоках питания Аргос используется интегральная микросхема (ИМС) управления БП, автоматически настраиваемая на любую катушку индуктивности, с которой эта ИМС работает. Т.е. процессом коммутации подаваемой в катушку энергии управляет анализ состояния катушки индуктивности – частоту переключений определяет индуктивность катушки и мощность преобразования. В данной схеме катушкой является первичная обмотка трансформатора. Исключительная адаптация к катушке индуктивности, отказ от традиционного независимого генератора и ШИМ (широтно-импульсная модуляция) на его основе обеспечив. высокий коэффициент мощности (Cos φ) во всех режимах работы преобразовател

Различные модификации блоков питания (БП) Аргос различаются главным образом номиналами некоторых электрорадиоэлементов (ЭРЭ). Многие номиналы могут варьироваться в широких взаимосвязанных пределах. Модификацию с наиболее удачным сочетанием номиналов ЭРЭ можно считать Аргос-2380, рис. 1, её будем рассматривать в качестве базовой для описания.

Рис. 1. Cхема электрическая принципиальная блока питания светодиодов Аргос-2380
Рис. 1. Cхема электрическая принципиальная блока питания светодиодов Аргос-2380

В блоках питания Аргос используется интегральная микросхема (ИМС) управления БП, автоматически настраиваемая на любую катушку индуктивности, с которой эта ИМС работает. Т.е. процессом коммутации подаваемой в катушку энергии управляет анализ состояния катушки индуктивности – частоту переключений определяет индуктивность катушки и мощность преобразования. В данной схеме катушкой является первичная обмотка трансформатора. Исключительная адаптация к катушке индуктивности, отказ от традиционного независимого генератора и ШИМ (широтно-импульсная модуляция) на его основе обеспечив. высокий коэффициент мощности (Cos φ) во всех режимах работы преобразователя, будь то под нагрузкой или на холостом ходу. Отсюда название ИМС – контроллер коэффициента мощности.

Используемый принцип взаимодействия ИМС с катушкой индуктивности обеспечивает работу блока питания в широком диапазоне входных напряжений, от единиц до сотен Вольт. При этом мощность, передаваемая в нагрузку, примерно равна (за минусом некоторых незначительных потерь при высоком КПД преобразования) произведению входного тока на входное напряжение. Этот ток максимум порядка 1А, не более 1,5А, именно на работу с такими токами рассчитана ИМС, диапазон регулировки порога переключения её компаратора контроля тока при разумных значениях мощности рассеивания на резисторе датчике тока. При токах коммутации более 1,5А однополярное управление затвором MOSFET и IGBT транзисторов очень нежелательно и с некоторых значений тока абсолютно недопустимо при частоте переключения транзистора близкой к максимальной – необходимо закрывать транзистор подачей обратного напряжения на затвор, а не замыканием затвора с истоком (на общий провод), как в рассматриваемой ИМС. Плохая масштабируемость схемотехнических решений – проблема в проектировании импульсных блоков питания (ИБП).

При организации диодного подключения нагрузки (т.е. со свойствами линейки диодов, светодиодов, стабилитрона: нагрузка подключается к выходу БП, только когда напряжение на выходе БП достигнет заданного уровня) и должном числе витков вторичной обмотки трансформатора, напряжение на выходе БП может оставаться постоянным заданным в широком диапазоне входных напряжений, от единиц до сотен Вольт. При этом в зависимости от конкретной величины входного напряжения будет изменяться максимально допустимый выходной ток — трансформация множителей (тока и напряжения) составляющих уравнение мощности в виде произведения тока на напряжение. Т.е., например, проверено для данного БП, если на выход подключена линейка последовательно включенных светодиодов на суммарное напряжение 80 Вольт, то это напряжение 80В на выходе сохраняется, светодиоды горят довольно ярко в интервале входных напряжений от 20В до 220В; при этом ток через светодиоды и соответственно их яркость свечения изменяются существенно, но не настолько, чтобы светодиоды светили тускло! Отсюда ещё одно название микросхемы – корректор фактора мощности.

Проблема равномерности потребления электроэнергии во всех аспектах всегда волнует энергетиков. Это в т.ч. разница потребления электроэнергии в дневное и ночное время, Cos φ и др. С появлением на рубеже 1980-ого года совершенных стандартизованных (внедряемых довольно массово) станков с компьютерным (CNC) ЧПУ, проблема Cos φ в энергетике год от года стала снижаться, всё меньше к сети напрямую стало подключаться разнообразных катушек индуктивности, электродвигателей и трансформаторов. Примерно в это же время стали появляться всё более массово первые ИБП. Электродвигатели всё чаще стали подключаться в сеть через электропривод, для электродвигателей переменного тока также именуемый частотником, инвертором. Электродвигатели станков с ЧПУ подключаются к источнику напряжения только через электропривод. В электроприводе для двигателей переменного тока входное напряжение каким бы оно не было, переменным или постоянным, одно или многофазным, сперва выпрямляется в постоянное напряжение. Из полученного постоянного напряжения электронными ключами (IGBT транзисторами) коммутируются обмотки электродвигателя переменного тока, создавая любые желаемые условия работы электродвигателя: разгон, торможение, частота вращения. Это есть инверторный принцип работы: из переменного сетевого напряжения получается постоянное напряжение, которое потом снова на нагрузке преобразуется в переменное. По инверторному принципу работает любой ИБП. Cos φ инверторов всегда очень высок. Если есть угроза снижения Cos φ, например на холостом ходу, инвертор попросту отказывается работать. Сервопривод – контроль положения ротора электродвигателя в пределах оборота – для двигателей переменного тока достаточно сложен, массово стал применяться в станках на рубеже 2000 года. До этого была эра сервоприводов только для двигателей постоянного тока.

Повсеместное использование инверторов к 2010-ым годам сделало актуальной новую проблему равномерной загрузки электрической сети. Из-за наличия в выпрямителях инверторов сглаживающих конденсаторов большой ёмкости, схемотехнически С5 на рис.1, скачок потребления электроэнергии наблюдается, когда сетевое напряжение в пределах каждого полупериода приближается к амплитудному значению. В начале полупериода инверторы питаются за счёт напряжения запасённого в сглаживающем конденсаторе фильтра выпрямителя, из-за чего из сети не потребляют электроэнергию. Возможность работы ИБП на ИМС корректора фактора мощности в широком диапазоне входных напряжений, от единиц до сотен Вольт, позволяет успешно решать эту проблему, в сети переменного тока промышленной частоты 50 Гц обходиться без сглаживающего конденсатора фильтра питания после диодного моста, электролитического большой ёмкости для тех мощностей преобразования, что обеспечиваются. Частота преобразования, как правило, составляет десятки кГц, что позволяет успешно производить цикл преобразования при различных мгновенных значениях изменяемого по синусоиде входного напряжения ~220В 50Гц. Тем самым электроэнергия равномерно потребляется в течение всего полупериода сетевого напряжения. Чтобы зафиксировать мгновенное значение входного напряжения на время цикла преобразования, конденсатор фильтра питания всё же нужен, его достаточная ёмкость 0,22µF.

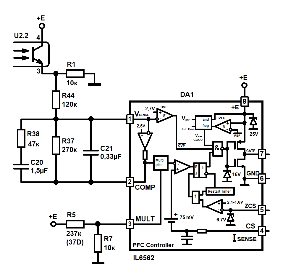
Обеспечивающий столь интересные возможности принцип взаимодействия ИМС контроллера блока питания с катушкой индуктивности следующий. Когда всё успокоилось, в катушке нет энергии, открывается транзистор VT3 питания катушки. Как только проходящий через катушку и открытый транзистор VT3 ток достигнет заданного максимума, напряжением с датчика тока (с резистора R30), подаваемым на компаратор контроля тока (вывод 4 ИМС), транзистор VT3 закроется. Начинается передача энергии из первичной обмотки трансформатора во вторичные обмотки трансформатора. Покуда управляемая (накачиваемая энергией) катушка (первичная обмотка трансформатора) не разрядится, транзистор VT3 будет оставаться закрытым. Момент времени, когда транзистор VT3 питания катушки вновь можно открыть, определяет датчик нулевой энергии трансформатора (transformer zero energy detector) – TZE вход ИМС, вывод 5; определяет по снижению напряжения во вторичной обмотке 4-5 трансформатора до величины не более 1,7В (2,1В для некоторых аналогичных ИМС других производителей). Как было рассмотрено выше, такой метод управления первичной катушкой индуктивности импульсного блока питания во всех аспектах корректно наилучшим образом обеспечивает потребление электроэнергии, поэтому в мировой практике получил название PFC – Power Factor Correction – коррекция фактора мощности. Т.е. корректор факторов потребления электроэнергии.

Сопротивления: катушки (омическое), открытого транзистора VT3, датчика тока R30 пренебрежительно малы, что обеспечивает достижение заданного тока через катушку в т.ч. при небольших напряжениях.

На холостом ходу индуктивное сопротивление катушки много больше, чем под нагрузкой, разряд катушки происходит дольше, транзистор VT3 питания катушки открывается намного реже, ток входной цепи существенно снижается – обеспечивается такой же высокий коэффициент мощности (Cos φ), как и при работе под нагрузкой, непотреблённого тока нет, чтобы он впустую бегал в проводах. Более длительному простаиванию транзистора VT3 на холостом ходу также существенно способствует обратная связь по напряжению через оптрон U1, в рассматриваемой схеме ограничивающая выходное напряжение БП на уровне 100 В. Выходное напряжение БП в случае превышения суммарного порога стабилизации стабилитронов VD16, VD17 через резистор R44 подается на вход ОУ регулирования DA1.1.

В отличии от ИБП, например, у обычного трансформатора ток первичной обмотки, постоянно подключенной к источнику напряжения, в зависимости от тока во вторичных обмотках меняется незначительно, почти одинаков, что трансформатор работает на холостом ходу, что под нагрузкой. На холостом ходу потребления энергии почти нет, энергия отражается от индуктивности первичной обмотки, ток впустую бегает по проводам – коэффициент мощности (Cos φ) плохой, низкий. В силу данного обстоятельства обычные трансформаторы без предохранителей во вторичных обмотках являются пожароопасными. Даже с закороченной вторичной обмоткой ток в первичной обмотке существенно не увеличивается, чтобы что-то там выбить; трансформатор постепенно разогревается, разгорается с огнём и дымом. Дыма получается очень много. Так будет продолжаться, пока огонь не доберётся до первичной обмотки трансформатора, чтобы прожечь её изоляцию и тем самым наконец-то закоротить первичную обмотку, чтобы либо провод первичной обмотки отгорел, что чаще и происходит, т.к. её провод тонкий; либо в электрической сети выбило предохранитель. ИБП в большинстве своём пожаробезопасны, любые выгорания в них происходят быстро, лавинообразно, носят взрывной характер — доли секунды и всё кончено. Ничто за столь короткое время разгореться не успевает.

Управление преобразованием – передачей энергии в нагрузку – с целью снижения мощности, стабилизации осуществляется посредством контактов 1, 2, 3 ИМС. Контакты 1 и 2 – это соответственно вход и выход встроенного в ИМС операционного усилителя (ОУ) управления. Опорное напряжение, подаваемое на неинвертирующий вход ОУ, равно 2,5В. Напряжение регулирования, подаваемое на инвертирующий вход ОУ (контакт 1 ИМС) находится в интервале 2,3 – 2,7 В. ИМС от входа контакт 1 также содержит компаратор перенапряжения с порогом переключения 2,7В, при достижении которого – крайней точки диапазона регулирования на снижение мощности БП – ИМС мгновенно закрывает транзистор питания катушки – выключает преобразование. В интервале регулирования управляющее воздействие осуществляется на порог срабатывания компаратора контроля тока, вход 4 ИМС. На выходе ОУ (контакт 2 ИМС) усиленное напряжение регулирования имеет размах до 5 В (в ИМС аналогов может достигать 6,Х В), его можно понижать шунтированием на общий провод, вплоть до короткого замыкания (к.з.) на общий провод. Ток к.з. контакта 2 на общий провод, не более 7 мА. Отличительной особенностью ИМС UCC28810 от ИМС аналогов является наличие компаратора от контакта 2, с порогом переключения 2,3В, обеспечивающего закрытие транзистора питания катушки (отключение БП) при снижении напряжения на контакте 2 ниже этого уровня, что делает контакт 2 ИМС, аналогично контакту 1, достаточным в качестве единственного входа управления с целью снижения мощности БП, стабилизации: интервал напряжения управления на выводе 2 ИМС 5В – 2,3В, при достижении крайней точки 2,3В (мощность БП минимальна) ИМС выключает преобразование. Микросхемы аналогов такого компаратора не содержат, даже корочение вывода 2 на общий провод у них не отключает выход ИМС (вывод 7) – БП продолжает работать с некоторым минимальным выходным током, 40 – 70 мА. В схеме БП Аргос из-за этого не обеспечивается ограничение выходного напряжения на холостом ходу на требуемом уровне 100В, что приводит к выгоранию С27 из-за превышения на нём максимально допустимого напряжения. Поэтому в схеме БП Аргос ИМС UCC28810 никакой другой заменить нельзя. У ИМС аналогов вывод 2 может использоваться только для регулировки тока. Чтобы использовать широкую гамму ИМС аналогов, необходимо перенаправить управление на вход 1; или разъединить, сделать отдельными управление по току и напряжению. Управление по току можно оставить как есть. А управление по напряжению перенаправить на вход 1: от стабилитронов VD16, VD17 на открытие транзистора для включения дополнительного оптрона U2 и далее, как показано на рис. 2.

Рис. 2. Применение встроенного операционного усилителя управления
Рис. 2. Применение встроенного операционного усилителя управления

Схема для ОУ управления, будь то встроенный ОУ (контакты 1 и 2 ИМС, вход и выход соответственно), рис. 2, или внешний ОУ DA1.1, рис. 1, работает следующим образом. Задачей схемы является обеспечить плавное изменение напряжения на выходе (напряжение регулирования БП), чтобы застабилизировать выходную мощность БП (регулировка по току через R49) или ограничить выходное напряжение БП (регулировка по напряжению через R44). Изначально напряж. на выходе схемы равно максимуму положительной полярности размаха ОУ (максимуму мощности БП), напряж. на неинвертир. входе ОУ больше, чем на инвертирующем. Как только на вход схемы подаётся положительное напряжение (в схеме рис.2 через открытый оптрон U2) C20 и C21 начинают перезаряжаться, втягивая в себя положит. напряжение с инвертир. входа ОУ, тем самым обеспечивая плавное нарастание напряжения на этом входе ОУ, и такое же плавное снижение выходного напряжения ОУ. Как только через R44 перезарядится C21 процесс плавного изменения напряжений продолжится через C21, R38. По мере того как БП отреагирует на управляющее воздействие, снизит мощность, оптрон U2 закроется, выходное напряжение ОУ начнёт плавно изменяться в противоположную сторону, и в итоге остановится на некотором уровне стабилизации. Используя сглаживающие конденсаторы на стороне светодиода оптрона U2 с выхода БП, можно исключить импульсную работу оптрона в установившемся режиме стабилизации, оптрон будет постоянно приоткрыт на некотором установившемся уровне, именно так работает оптрон U1 в схеме рис.1. Сопротивление R37 выбирается таким, чтобы исходно напряжение на инвертир. входе ОУ максимально приблизить к началу интервала регулирования, к напряжению, при котором начнется снижение выходного напряжения ОУ, для схемы рис.2 это несколько меньше, чем 2,3В – напряжение с 7 Вольт через делитель, образуемый резисторами R37, R44, R1.

Напряжение регулирования в ИМС PFC управляет порогом срабатывания компаратора контроля тока (вход 4). Чем больше напряжение на выходе встроенного ОУ (вывод 2), тем выше порог, больше ток VT3 – выше мощность БП. Работа ИМС улучшается, если порог срабатывания компаратора контроля тока изменяется в зависимости от величины входного напряжения БП, чтобы с уменьшением входного напряжения БП несколько уменьшался и ток через катушку — быстрее проходил цикл преобразования, по времени был примерно равен длительности цикла при больших входных напряжениях БП. Для обеспечения такого управления порогом срабатывания компаратора контроля тока в ИМС имеется умножитель напряжения. Итоговое напряжение регулирования в ИМС PFC получается, когда напряжение с выхода ОУ (вывод 2) проходит через умножитель. Величина умножения задается напряжением на входе 3 ИМС. С ростом напряжения на входе 3 ИМС порогом переключения компаратора контроля тока увеличивается. На рис. 3 представлен график, взят из даташита на ИМС UCC28810, связывающий напряжения: входа управления умножителем (вывод 3), выхода встроенного ОУ (вывод 2) и итоговый результат – порог переключения компаратора контроля тока (вывод 4 ИМС). Как видно из графика, наличие напряжения на входе 3 строго обязательно, иначе мощность БП будет очень маленькой. При R5+R6=3М R7 должен быть не более 17к. Дальнейшее увеличение R7 – напряжения на входе 3 – в итоге увеличение мощности БП посредством изменяемого по синусоиде действия умножителя приводит к мерцанию подключаемой к БП в качестве нагрузки матрицы светодиодов.

Рис. 3. Зависимость напряжения порога срабатывания компаратора контроля тока (вывод 4) от напряжений на выводах 2 и 3
Рис. 3. Зависимость напряжения порога срабатывания компаратора контроля тока (вывод 4) от напряжений на выводах 2 и 3

Кроме наличия компаратора отключения ИМС по выводу 2, ИМС UCC28810 имеет ещё 2 отличительные особенности в сравнении с ИМС аналогов:

— требуется обязательное наличие диода VD4 (рис. 1) между выходом ИМС и общим проводом, иначе ИМС UCC28810 работать не может, выходит из строя;

— ИМС UCC28810 содержит компаратор контроля наличия напряжения на входе 1 с порогом переключения на отключение ИМС не выше 0,67В. Это для контроля целостности обратной связи по этому входу, что вход 1 подключен, а не в обрыве. Напряжение на входе 1 не должно быть ниже 0,67В, иначе ИМС отключится. В данной схеме БП наличие этого напряжения на неиспользуемом входе 1 обеспечивает делитель напряжения на резисторах R9, R11, напряжение должно быть в диапазоне 0,67 – 2,29 В. У ИМС аналогов неиспользуемый вход 1 лучше соединять с общим проводом.

По питанию (вывод 8) ИМС PFC имеют гистерезис. Он нужен для запуска ИМС без значительных токов потребления от входной цепи, напряжение в которой достигает сотен Вольт — для запуска ИМС от токов много меньших за ток потребления ИМС. Работает запуск ИМС следующим образом. Пока напряжение на выводе 8 питания ИМС не достигнет порога включения ИМС, отключенная ИМС ток не потребляет — через сколь угодно большое сопротивление R8, R10 заряжаются C8, C9. Постоянная времени этих RC определяет время ожидания включения БП с момента подачи напряжения питания. Как только напряжение на C8, C9 достигнет порога включения ИМС, ИМС начинает полноценно питаться в своём рабочем режиме. Питание ИМС происходит за счет энергии запасенной в конденсаторах C8, C9. БП должен успеть нормально заработать, пока C8, C9 не разрядятся до порога отключения ИМС, который несколько ниже порога включения ИМС — гистерезис. Если всё прошло успешно, БП успел запуститься, энергии запасенной в C8, C9 для этого хватило, то питание ИМС начинает осуществляться со вторичной обмотки 4-5 трансформатора через диод VD3 и стабилизатор напряжения на VT1. В зависимости от нагрузки БП напряжение на обмотке 4-5 меняется в широких пределах, стабилизатор на VT1 обеспечивает стабильное питание ИМС напряжением 14,3 – 14,7 В. А также конструкция стабилизатора на VT1 ограничивает максимально возможное напряжение на выводе 8 ИМС величиной 21 Вольт (15В стабилитрон + 5,1В обратное напряжение пробоя э.б. VT1).

БП лучше входит в режим стабилизации под нагрузкой, при смене нагрузки, меньше щелчков трансформатора, если БП питается через некоторое последовательное сопротивление. Так, будучи включенным последовательно с лампочкой накаливания (обязательное условие при ремонте), БП может вообще не использовать обратную связь (напряжение на выходе ОУ DA1.1 всё время будет в <1>, оптрон U1 закрыт), ограничение выходного тока наступает автоматически снижением входного напряжения БП из-за большего в связи с нарастанием мощности БП падения напряжения на включенной последовательно со входом БП лампочке накаливания. Роль некоторого последовательного сопротивления входу БП выполняет дроссель L4. Подключенный за дросселем L4 варистор RU2 склонен выходить из строя (закорачивать цепь) из-за того, что в процессе работы потребление тока БП может резко прерываться, и в этот момент бросок ЭДС самоиндукции дросселя L4 выводит варистор RU2 из строя. Чтобы варистор не выгорал в таких случаях, параллельно варистору необходимо включить конденсатор, можно такой же как C1, C2.

Высокая (ультразвуковая) частота заряда-разряда C5 большими токами приводит к ультразвуковому механическому колебанию его выводов, и как следствие к отходу паек. Первым отходит пайка вывода к плюсу питания. Без C5 БП работает неустойчиво, возникают условия для частых бросков ЭДС самоиндукции. БП быстро выходит из строя при плохом контакте выводов C5. Хорошо если при этом только-лишь выгорит варистор RU2, ремонт сведётся к подправлению паек выводов C5, замене коротнувшего варистора и восстановлению предохранителей. Механические колебания силовых ЭРЭ в ИБП из-за импульсной коммутации больших токов, и связанный с этим отход паек – это проблема всех ИБП. В рассматриваемых БП Аргос на втором месте по продолжительности работы отходят пайки транзисторов VT3, VT7, трансформатора T1. В среднем пайки С5 отходят через 3 года ежедневной эксплуатации БП. Итого, каждые 2 – 2,5 года эксплуатации данные БП требуют проведения технического обслуживания в виде обновления паек силовых ЭРЭ.

Частой высоковольтной коммутации не любит подключенный параллельно выходу БП C28, закорачивается, в более поздних модификациях БП от него (от С28) решено было отказаться.

На ОУ DA1.2 собран компаратор ограничения выходного тока БП. Как только выходной ток, проходящий через открытый VT7, достигнет установленного максимума, соответствующее напряжение, снимаемое с датчика тока R59, переключит компаратор на выключение VT7. Закрытый VT7 обесточивает нагрузку и инициирует процесс плавного снижения мощности БП. Лучше вместо каскада на VT5, VT6 использовать четкий одновибратор, обеспечивающий четкую паузу выключенного состояния для VT7 и крутые фронты переключения VT7, например одновибратор на таймере 555, у него мощный двухтактный выход. Вызванное перегрузкой по току каждое срабатывание одновибратора приближает напряжение на выходе ОУ DA1.1 к уровню, обеспечивающему стабилизацию требуемой мощности БП для обеспечения заданного выходного тока. Некоторые свойства одновибратора каскаду на VT5, VT6, для того не предназначенному, придают в виде задержек переключения конденсаторы C26, C29. Воздействие на ОУ управления DA1.1 происходит через R49, при закрытом VT7 положительным напряжением через нагрузку БП. Напряжение порога переключения компаратора DA1.2 задаёт подключаемый ко входу 3 DA1.2 резистивный делитель напряжения с изменяемым микропереключателями коэффициентом деления – задаёт максимальный выходной ток БП, он же номинальный выходной ток при подключении линейки светодиодов.

На всех платах БП Аргос есть место допаивать защиту от ошибочного подключения БП к ~380В, показана на рис. 4 в модификации Аргос-4478. Защита работает следующим образом. Пробивается составной стабилитрон на соответствующее напряжение, открывается транзистор VT2, чтобы замкнуть на общий провод вывод 2 ИМС PFC и тем выключить ИМС.

На транзисторе VT4 собран параметрический стабилизатор напряжения 10В для внутренних нужд БП.

Рис. 4. Электрическая принципиальная схема блока питания светодиодов Аргос-4478
Рис. 4. Электрическая принципиальная схема блока питания светодиодов Аргос-4478
-5

-6

Илья Янушкевич

FT9151@gmail.com

Минск, Белоруссия