Добавить в корзинуПозвонить
Найти в Дзене

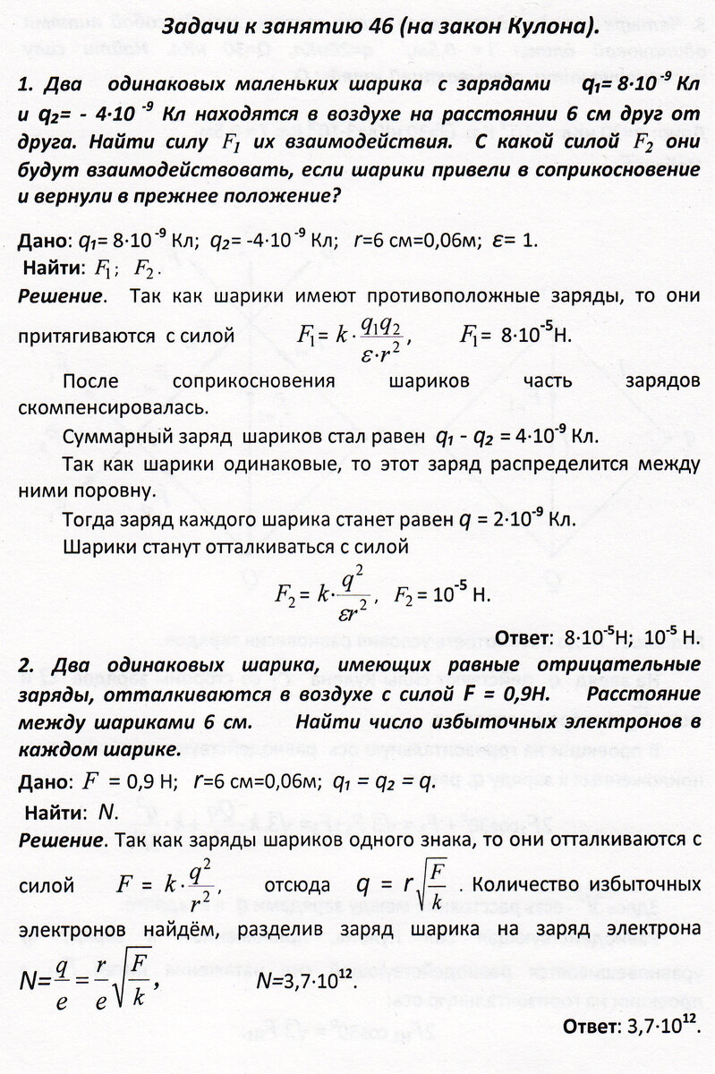
Решение задач на закон Кулона

Для школьников. К.В. Рулёва, к. ф.-м. н., доцент. Подписывайтесь на канал. Ставьте лайки. Спасибо. Предыдущая запись: Заряженные тела (дополнение к занятию 45). Занятие 46. Закон Кулона. Следующая запись: Занятие 47. Напряжённость электростатического поля. Принцип суперпозиции. Ссылки на другие занятия (до электростатики) даны в Занятии 1. Ссылки на занятия (начиная с электростатики) даны в Занятии 45.

Для школьников.

-2

-3
-4

К.В. Рулёва, к. ф.-м. н., доцент. Подписывайтесь на канал. Ставьте лайки. Спасибо.

Предыдущая запись: Заряженные тела (дополнение к занятию 45).

Занятие 46. Закон Кулона.

Следующая запись: Занятие 47. Напряжённость электростатического поля. Принцип суперпозиции.

Ссылки на другие занятия (до электростатики) даны в Занятии 1.

Ссылки на занятия (начиная с электростатики) даны в Занятии 45.