Найти в Дзене
Only smart

Karyopherin β1 делеция подавляет рост опухоли и метастаз при колоректальном раке

Рак толстой кишки является третьим по распространенности видом рака в мире и четвертой по распространенности причиной смертности, связанной с опухолями. В настоящее время рецидив опухолей и отдаленные метастазы по-прежнему являются основными причинами смерти пациентов с КПР. Печень является одним из наиболее распространенных мест дальнего метастаза у пациентов с КПР. Тем не менее, клиническая профилактика и терапевтические подходы к метастазированию печени существенно ограничены. Необходимо найти молекулярный механизм выявления метастаза печени в CRC для разработки перспективных терапевтических методов лечения. Белки кариоферина являются растворимыми рецепторами переноса ядер, которые функционируют при транспортировке грузовых белков и некоторых РНК в ядро клетки и из него через ядерно-портовый комплекс. Кариоферин-β1 предположительно вовлечен в рост опухоли. Например, KPNB1 может транспортировать DR5 в ядро, тогда как снижение KPNB1 способствует экспрессии DR5 на клеточной поверхност
Оглавление

Рак толстой кишки является третьим по распространенности видом рака в мире и четвертой по распространенности причиной смертности, связанной с опухолями. В настоящее время рецидив опухолей и отдаленные метастазы по-прежнему являются основными причинами смерти пациентов с КПР. Печень является одним из наиболее распространенных мест дальнего метастаза у пациентов с КПР. Тем не менее, клиническая профилактика и терапевтические подходы к метастазированию печени существенно ограничены. Необходимо найти молекулярный механизм выявления метастаза печени в CRC для разработки перспективных терапевтических методов лечения.

https://kubnews.ru/obshchestvo/2019/08/15/mediki-nazvali-chetyre-priznaka-bolnoy-pecheni/
https://kubnews.ru/obshchestvo/2019/08/15/mediki-nazvali-chetyre-priznaka-bolnoy-pecheni/

Белки кариоферина являются растворимыми рецепторами переноса ядер, которые функционируют при транспортировке грузовых белков и некоторых РНК в ядро клетки и из него через ядерно-портовый комплекс. Кариоферин-β1 предположительно вовлечен в рост опухоли. Например, KPNB1 может транспортировать DR5 в ядро, тогда как снижение KPNB1 способствует экспрессии DR5 на клеточной поверхности и чувствительности опухолевых клеток к ТРЕЙЛу. Подавление экспрессии KPNB1 в раковых клетках шейки матки приводит к гибели клеток при апоптозе. Регулируемый KPNB1 ядерный импорт необходим для подвижности в клетках рака шейки матки, что связано с изменением генов, связанных с ЭМТ, включая MMP-9 и TIMP1/2. К сожалению, независимо от того, участвует ли КПНБ1 в разработке КПР, а также в метастазировании, было проведено мало исследований.

Материалы и методы

1. Клинические образцы

280 пар человеческих CRC тканей и соответствующие им нераковые ткани, включая 28 тканей метастаза печени, были собраны у пациентов CRC, перенесших операцию в больнице ядерной промышленности 215 провинции Шэньси с 2011 по 2016 год для разработки чипа тканевой сети. Пациенты в группе не получали никакой противоопухолевой терапии до хирургической эксцизии.

2. Клеточные линии и методы лечения

В Банке клеток Китайской академии наук были получены линии клеток КПР для человека и эпителиальные клетки толстой кишки человека. Все клетки культивировались в среде DMEM или RPMI-1640 с добавлением 10% сыворотки крупного рогатого скота, 1% пенициллина-стрептомицина при 37 °C в воздухе с 5% CO2.

3. Количественный анализ RT-PCR

Полученную РНК выделяли из клеток или образцов тканей с помощью реагента TRIzol. Дополнительная ДНК была синтезирована с использованием набора реагентов PrimeScript RT.

4. Расчет численности колонии

Формирование колонии проводилось для оценки способности пролиферации клеток. 1 × 103 клетки на колодец CRC клетки были посеяны в 6-луночном планшете и выдерживались в течение 10 дней. Затем колонии фиксировали 10% формальдегидом и окрашивали 0,5% фиолетовым кристаллом.

5. Анализ западной пятнистости

Аналогичное количество белков было выделено SDS-PAGE и перенесено на мембрану PVDF с последующей инкубацией с первичными антителами. Затем иммунокомплексы инкубировали с HRP-сопряженными вторичными антителами.

6. Исследование вживую

Мужчина, белый мышь BALB/C, был приобретен в Шанхайском центре лабораторных животных, и ему было разрешено акклиматизироваться в лабораторных условиях в течение 1 недели. Мыши содержались в специфических условиях, свободных от патогенов, со свободным доступом к пище и воде, и семь мышей на группу были распределены случайным образом. 2 × 106 LoVo клеток были введены в левую подмышку обнаженных мышей. Через 4 недели все мыши были убиты. Опухоли были удалены и измерен вес. Для получения модели метастаза печени голые мыши подвергались обезболиванию. Вскрытие брюшной полости и введение 1 × 106 LoVo клеток/мыши в селезенку. Через 2 недели мыши были убиты, ткани печени были вырезаны и зафиксированы 4% параформальдегидом. Для хвостового анализа вен легкого метастаза клетки LoVo с нокаутом KPNB1 вводились внутривенно через хвостовую вену в каждую обнаженную мышь. После прививок в течение 8 недель все мыши были убиты. Легкие ткани фиксировали 4% параформальдегидом, парафиновыми вкраплениями и секционировали.

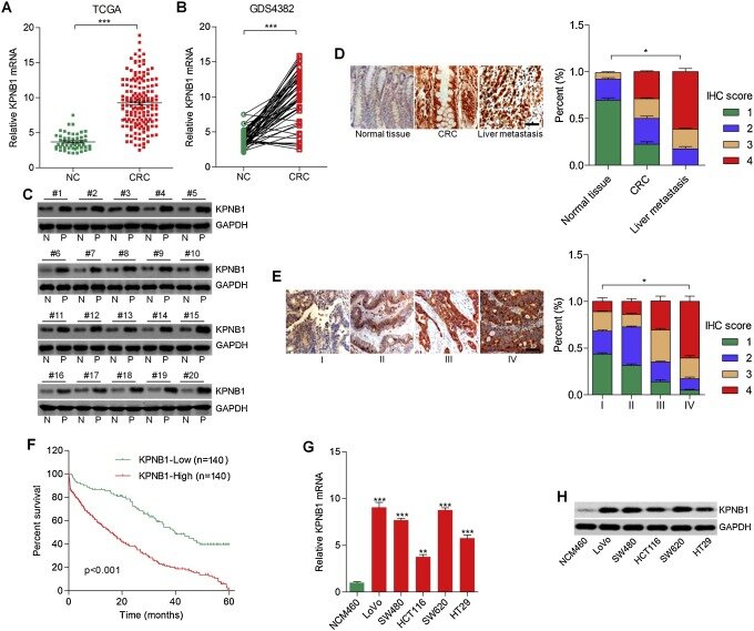
Экспрессия KPNB1 увеличивается в образцах CRC и связана с прогнозом пациента.

The Sourse: sciencedirect.com/science/article/pii/S0753332219316701
The Sourse: sciencedirect.com/science/article/pii/S0753332219316701

Результаты Атласа геномов рака и Общего собрания данных по экспрессии генов показали, что экспрессия KPNB1 в образцах CRC была заметно зарегулирована по сравнению с группой NC. Кроме того, вестерн-блот анализ показал, что экспрессия KPNB1 была вверх-регулируется в CRC ткани и парные неопухолевые ткани. Экспрессия KPNB1 повышалась в секциях CRC ткани, а уровень белка KPNB1 также был выше при метастазировании печени. Уровни белка KPNB1 постепенно повышались с увеличением патологических стадий. У пациентов с КПР с высокой экспрессией KPNB1 коэффициент выживаемости был хуже. Экспрессия KPNB1 в образцах CRC сильно связана с инвазией лимфатических узлов, стадией Т, дальним метастазированием, а также патологической стадией. В клеточных линиях CRC были обнаружены более высокие уровни экспрессии KPNB1 по сравнению с эпителиальной клеткой толстой кишки человека. КПНБ1 подвергался повышенной регуляции в тканях КПР, что было связано с плохим прогнозом КПР.