Найти в Дзене

Вакуумные насосы: виды, устройство и принципы работы

Оглавление
Насос вакуумный
Насос вакуумный

Введение

Вакуумные насосы — важные технологические устройства, широко применяемые в промышленности, сельском хозяйстве и научных исследованиях. Их ключевая функция — создание вакуума путём откачки газов и паров из герметичных ёмкостей. В зависимости от конструкции и сферы применения насосы существенно различаются по характеристикам и принципу действия.

Классификация вакуумных насосов

1. По использованию смазочных материалов

  • Масляные насосы — отличаются высокой производительностью и долговечностью. Масло:
    продлевает срок службы деталей;
    улучшает герметичность;
    позволяет работать при низких температурах.
  • Сухие (безмасляные) насосы — менее производительны, но незаменимы там, где недопустимо присутствие масляных испарений. Преимущества:
    минимальное обслуживание;
    возможность установки в труднодоступных местах.

2. По конструктивному исполнению

Объёмные насосы (работают за счёт изменения объёма рабочей камеры):

  • Поршневые — создают вакуум 35–80 мбар. Плюсы: эффективность и неприхотливость к условиям эксплуатации. Минусы: шум и вибрация.
  • Диафрагменные (мембранные) — вакуум до 200 мбар (одноступенчатые) или до 18 мбар (двухступенчатые).
  • С качающимся поршнем — сочетают компактность мембранной конструкции и производительность поршневой (вакуум до 70 мбар в одноступенчатом варианте, до 18 мбар — в двухступенчатом). Ограничение: максимальный расход — 70 л/мин.
  • Центробежные лопастные — компактные, тихие, недорогие. Создают вакуум 50–300 мбар (редко — до 1 мбар).
  • Центробежные винтовые — обеспечивают уровень вакуума, сопоставимый с поршневыми, но работают без пульсаций.

Динамические насосы — используют кинетическую энергию для перекачки больших объёмов газа. Недостаток: склонность к утечкам, поэтому не подходят для создания высокого вакуума.

3. По способу удаления газа

  • Газоперемещающие — перекачивают газ от всасывающего к нагнетательному отверстию.
  • Газопоглощающие — удерживают газ внутри или на поверхности поглощающих элементов (требуют регенерации после исчерпания ресурса).

Принцип работы

Основная задача вакуумного насоса — вытеснение газов и паров для создания требуемого уровня вакуума за заданное время. Это достигается изменением объёма рабочей камеры или кинетическим воздействием на поток газа.

Насос вакуумный
Насос вакуумный

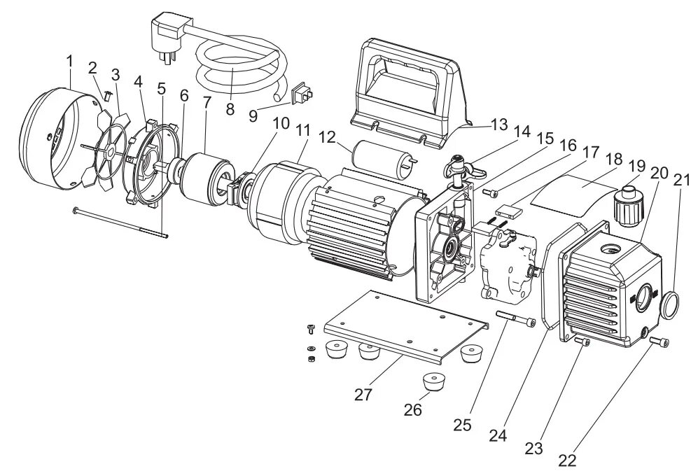
Устройство вакуумного насоса

Ключевые компоненты:

  • маслоотделитель;
  • масляный бак;
  • устройство газобаланса;
  • вакуумный отсек.

Материалы изготовления:

  • корпуса и основные элементы — сплавы алюминия, нержавеющая сталь;
  • поршни — серый чугун (обеспечивает прочность, но увеличивает вес);
  • прокладки — для обеспечения герметичности.

Особенности отдельных типов

Водокольцевой вакуумный насос

Принцип действия:

  1. В корпусе с смещённым ротором находится колесо с лопастями.
  2. При работе корпус заполняется водой.
  3. Лопасти за счёт центробежной силы захватывают воду, образуя водяное кольцо — рабочую камеру.
  4. Газ проходит через разделённые лопастями секции, постепенно сжимается до требуемых параметров.

Преимущества: устойчивость к загрязнениям, отсутствие токсичных выбросов, простота конструкции. Недостатки: необходимость регулярного обслуживания (замена подшипников).

Безмасляные насосы

Применяются там, где:

  • затруднено обслуживание;
  • требуется идеально чистый воздух.

Особенности:

  • смазка — вода или графитовая композиция (на весь срок службы);
  • основные элементы — из прочных пластиков;
  • способны перекачивать жидкости, пары, газы, кислоты и щёлочи.

Широко используются в металлургии и термической обработке металлов.

Масляные насосы

Преимущества при правильном обслуживании:

  • превосходство над безмасляными аналогами;
  • герметизация за счёт масла;
  • увеличенный срок службы компонентов.

Ограничения: непригодны для откачки паросодержащих смесей (конденсация масла).

Винтовые насосы

Особенности конструкции:

  • два винтовых вала, вращающихся в противоположных направлениях;
  • отсутствие контакта винтов с корпусом (не требуется смазка);
  • охлаждение распылением воды;
  • бесшумная работа, отсутствие вибрации.

Сферы применения

Вакуумные насосы используются в:

  • пищевой промышленности (очистка и упаковка продуктов);
  • химической промышленности (удаление коррозионных газов, производство пластика);
  • медицине;
  • производстве бумаги;
  • энергетике и металлургии;
  • производстве полупроводников и микроэлектроники;
  • нефтяной, фармацевтической и аэрокосмической промышленности;
  • процессах вакуумной плавки, сварки, сушки, формовки и упаковки;
  • автомобилестроении и др.

Преимущества и недостатки

Преимущества:

  • надёжность;
  • экологичность;
  • высокая скорость работы;
  • ремонтопригодность;
  • автономность;
  • возможность объединения в единую установку;
  • относительно низкий уровень шума и вибрации.

Недостатки:

  • требовательность к чистоте перекачиваемых сред.

Подписывайтесь на наш канал и не забывайте ставить лайки, это помогает развитию канала!

Рады быть вашими проводниками в мире технологий и рассказывать о сложном понятно!

#вакуумныйнасос #насосноеоборудование #вакуумнаятехника #промышленноеоборудование #принципработынасоса #типывакуумныхнасосов #безмасляныйнасос #масляныйнасос #водокольцевойнасос #промышленнаяавтоматизация

Насосы
5974 интересуются